违法发放贷款罪是指银行或者其他金融机构工作人员违反国家规定发放贷款,数额巨大或者造成重大损失的行为。近年来,随着银行不良贷款的增加,被爆违法发放贷款的数量也呈逐年递增趋势。通常,违法发放贷款可能会触发的刑事风险主要包括贷款诈骗罪、骗取贷款罪、受贿罪等,而违法发放贷款罪是其中最为常见,也是最容易被金融机构工作人员忽视的罪名之一,由于单位可以作为违法发放贷款罪的主体,该罪名同时约束金融机构及其工作人员,对发放贷款者的审慎义务提出了较高的要求。A银行贷审部门收到银行VIP客户,一家建筑企业的贷款申请,金额为1.2亿元,以不动产作为抵押,保证人提供连带责任保证。贷审人员在材料审查中发现,企业经营报表显示企业利润可观且现金流稳定,经营情况和目前建筑行业市场环境及同业发展趋势相背离。于是,贷审人员对该客户启动一系列尽职调查,发现企业递交的材料与实际经营情况存在较大出入。
银行随即抽调审查该客户在银行的其他贷款信息,并约谈了相关客户经理和信贷人员,发现相关人员在过去五年时间里,为该客户办理贷款过程中存在以下一系列违规违法行为:
(1)在发放贷款之前未对借款人资信情况进行实地核查,未尽职履行贷前调查、贷中审查、评估,及贷后跟踪义务;
(2)向贷款中介、资金中介提供客户信息,协助客户获取银行贷款;
(3)未严格审查抵押物权属及担保人担保能力,帮助客户虚增抵押物评估价值,不动产估价超过周边房价平均水平2倍之多;
(4)为保证贷款的表面合规性,帮助、纵容企业编造虚假服务或货物贸易背景,对于客户伪造的虚假贸易合同、库存出仓单,增值税发票等材料视而不见;
(5)为延迟风险暴露,存在借新还旧、以贷收息以及由不符合条件的企业(借壳公司等)承接贷款等方式,致使金融机构资金风险敞口进一步扩大;
(6)未按规定对借款人借款用途、还款能力等情况进行严格审查,违反贷款发放流程致使银行巨额资金发放给不合格贷款人,进人房地产等限制性领域,严重偏离政策导向等。
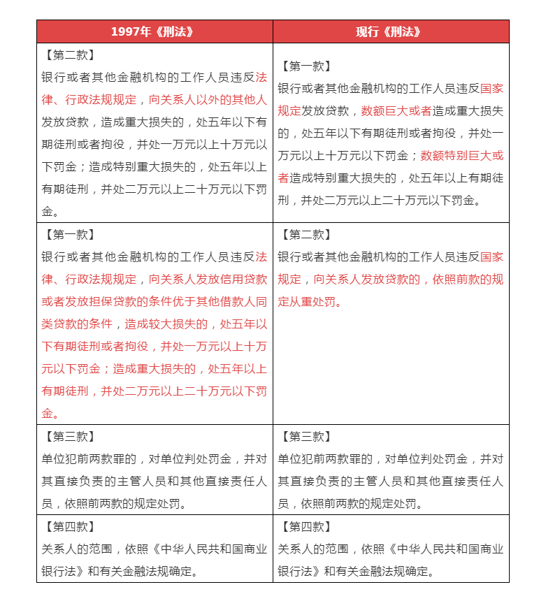
2021年10月18日,上海银保监局一连作出6份涉及贷款业务的行政处罚,共处罚金620万元,处罚理由均为“违反审慎经营规则”。这一监管举措引发了对银行及其他金融机构放贷业务合规问题的再思考。结合近几年间,某政策性银行重庆分行原党委书记、行长李某涉嫌受贿罪、违法发放贷款罪被提起公诉案、某城市银行某中心支行4名员工涉嫌违法发放贷款罪被依法刑拘案、某城市银行原副行长因受贿罪、违法发放贷款罪被判15年案等知名违法发放贷款罪刑事案例的产生,能够反映出,各司法机关、金融监管部门对违法发放贷款行为日趋从严打击的执法、司法态势。银行或其他金融机构在放贷过程中的违规行为极易导致行政处罚,同时也蕴含刑事风险,不仅工作人员个人需要担责,单位也可能要承担刑事责任。司法实践中,公安部门和法院在认定违法发放贷款是否构成犯罪时,主要是从造成损失和发放贷款金额两方面考虑。我们发现,金融机构工作人员普遍认为即便构成违规发放贷款,只要未给银行造成损失,就不构成违法发放贷款罪。但现行法律规定,金融机构工作人员违法发放贷款数额在100万元以上的(即便本息按时清偿),或者违法发放贷款造成直接经济损失数额在20万元以上的,都可能会被公安机关立案侦查。我们在下文及后续推文中会就金融机构放贷业务所涉的刑事风险防范和合规治理进行分篇解读,围绕《刑法》中“违法发放贷款罪”,结合司法实践,就违法发放贷款行为从其犯罪构成、审慎义务、单位犯罪及合规治理等角度进行系列讨论。1997年《刑法》第一百八十六条对违法发放贷款行为做出了规制。2006年,《刑法修正案(六)》第十三条对该条款进行修订,调整了条款次序并将“向关系人发放贷款”作为法定从重情节进行规定,同时将两个罪名“违法向关系人发放贷款罪”“违法发放贷款罪”统一为“违法发放贷款罪”;在罪状中将“违反法律、行政法规规定”简化为“违反国家规定”;在定罪量刑标准中则增设了行为犯构成本罪的情形。具体对比如下:

银行或者其他金融机构的工作人员违反国家规定发放贷款,数额巨大或者造成重大损失的,处五年以下有期徒刑或者拘役,并处一万元以上十万元以下罚金;数额特别巨大或者造成特别重大损失的,处五年以上有期徒刑,并处二万元以上二十万元以下罚金。银行或者其他金融机构的工作人员违反国家规定,向关系人发放贷款的,依照前款的规定从重处罚。单位犯前两款罪的,对单位判处罚金,并对其直接负责的主管人员和其他直接责任人员,依照前两款的规定处罚。关系人的范围,依照《中华人民共和国商业银行法》和有关金融法规确定。···《最高人民检察院、公安部关于公安机关管辖的刑事案件立案追诉标准的规定(二)》第四十二条有下列情形之一的,应予立案追诉:违法发放贷款,数额在一百万元以上的;违法发放贷款,造成直接经济损失数额在二十万元以上的。
违法发放贷款罪在主观方面存在争议,我们认为违法发放贷款罪属复合罪过,应包括过失和间接故意。我国刑法关于故意和过失的规定,是以行为人对危害结果的心理态度作为标准的。如交通肇事罪中,虽然行为人对于违反交通管理法规的行为(如闯红灯行为)在主观上明知,但对造成的危害结果持过失心态,故该罪的罪过形式应评价为过失。因此,违法发放贷款罪的罪过评价是评价行为人对于其非法发放贷款的行为可能造成的结果持何种心理态度,而并非评价行为人对非法发放贷款的行为本身是否明知,具体而言分为以下两种情况:(1)银行或者其他金融机构工作人员对于违反国家规定发放了数额巨大贷款这一结果,在发放贷款时是明知,不存在过失问题。(2)银行或者其他金融机构工作人员对于违反国家规定发放贷款,造成重大损失这一结果,在主观上可能存在过失或者间接故意两种情况。需要注意的是,违法发放贷款罪的主观罪过不包括直接故意。如果行为人和借款人合谋,以非法占用贷款为目的,明知贷款可能造成损失仍违法发放贷款,则可能形成贷款诈骗罪的共犯。《刑法修正案(六)》将“违反法律、行政法规规定”简化为“违反国家规定”。我国刑法第96条规定“本法所称违反国家规定,是指违反全国人民代表大会及其常务委员会制定的法律和决定,国务院制定的行政法规、规定的行政措施、发布的决定和命令。” 而在司法实践中,判断银行和其他金融机构工作人员是否违法发放贷款的依据通常主要是指违反《中华人民共和国商业银行法》《担保制度解释》《贷款通则》《贷款证管理办法》《信贷资金管理办法》《民法通则》(现《民法典》)等法律或行政法规及有关的一系列信贷管理规定。现行《刑法》规定的立案标准是“数额巨大或者造成重大损失”,其中“或者”表明这既是一个行为犯也是一个结果犯。行为犯,即实施了违法发放贷款罪,只要数额达到巨大,即使没有造成损失,也应当追究刑事责任;结果犯,即只要满足“造成重大损失”要件即可构罪。“或者”表明满足两种情形之一即可追究刑事责任。2010年5月7日,最高检、公安部《最高人民检察院、公安部关于公安机关管辖的刑事案件立案追诉标准的规定(二)》(以下简称《立案追诉标准(二)》)第四十二条规定了该罪了立案追诉标准,即“违法发放贷款,数额在一百万元以上,或者违法发放贷款,造成直接经济损失数额在二十万元以上”,即实施违法发放贷款行为的行为犯的追诉起点金额为违法发放贷款100万元,结果犯的追诉起点金额为造成直接经济损失20万元。除了上述《规定》对违法发放贷款罪的立案追诉标准进行规定之外,2006年《刑法修正案(六)》实施后至今暂无对升档处罚的标准、即所谓“数额特别巨大”及“造成特别重大损失”的具体规定,但目前司法实践中,仍有大量法院在引用《刑法修正案(六)》出台之前、2001年《全国法院审理金融犯罪案件工作座谈会纪要》(以下简称《座谈会纪要》)的相关规定,即:“关于违法向关系人发放贷款罪,银行或者其他金融机构工作人员违反法律、行政法规规定,向关系人发放信用贷款或者发放担保贷款的条件优于其他借款人同类贷款条件,造成10-30万元以上损失的,可以认定为‘造成较大损失’;造成50-100万元以上损失的,可以认定为‘造成重大损失’。“关于违法发放贷款罪,银行或者其他金融机构工作人员违反法律、行政法规规定,向关系人以外的其他人发放贷款,造成50-100万元以上损失的,可以认定为‘造成重大损失’;造成300-500万元以上损失的,可以认定为‘造成特别重大损失’。”而上述规定在《刑法修正案(六)》出台之后具有明显的不适应性,具体包括:(1)因97《刑法》中本罪并未规定行为犯,故《座谈会纪要》亦缺乏对行为犯构成本罪的加重处罚情节、即“数额特别巨大”具体标准的规定;(2)因06年修正案取消了本罪中向关系人发放贷款情形下构成本罪的标准的特别规定,仅将向关系人发放贷款作为从重处罚的情节,故《座谈会纪要》中有关向关系人发放贷款罪的入罪标准、即“造成较大损失”标准已不存在;而原来作为向关系人发放贷款的升档标准、向其他人发放贷款的入罪标准,即“造成重大损失”的具体数额50-100万元,已经远远超过了2010年《立案追诉标准(二)》中规定的直接经济损失20万的入罪标准,致使新法修订后,本罪的入罪门槛(尤其是违法向关系人以外的其他人发放贷款构成犯罪的情形下)反而大大降低了;(3)正因为前述《座谈会纪要》在本罪结果犯入罪标准上与2010年《立案追诉标准(二)》的直接冲突,导致作为同一规则体系的《座谈会纪要》中关于本罪结果犯的升档标准、即“造成特别重大损失”具体标准是否能直接适用于06年刑法施行后本罪的定罪量刑也存在较大争议。综上可见,目前对于本罪的升档处罚构成标准暂无可同一参照的具体标准,尚有待于司法机关的进一步解释及实践予以明确,也为律师辩护提供了一些额外的空间。从本条第三款可以看出,本罪的主体是特殊主体,是银行或者其他金融机构的工作人员,也可以是银行或者其他金融机构,这也意味着银行或者其他金融机构可能构成本罪的单位犯罪主体。实践中我们也发现,不乏有银行金融机构作为单位被告因涉嫌构成本罪被诉至法院的案例,这也是对于银行金融机构而言最不能触碰的一条红线,我们将在本系列后续文章中对金融机构风险防范及合规治理进行详述。《刑法》第一百八十六条第四款规定,关系人的范围,依照《中华人民共和国商业银行法》和有关金融法规确定,而《商业银行法》明确“关系人”是指:(一)商业银行的董事、监事、管理人员、信贷业务人员及其近亲属;(二)前项所列人员投资或者担任高级管理职务的公司、企业和其他经济组织。除了违法发放贷款罪以外,违规发放贷款行为还可能触犯一系列其他罪名。例如因违规发放贷款行为本身而可能构成的贷款诈骗罪、骗取贷款罪。其中,贷款诈骗罪要求以非法占有为目的,例如明知没有偿还能力而大量骗取资金、卷款潜逃、肆意挥霍、转移隐匿等,具体可参考《全国法院审理金融犯罪案件工作座谈会纪要》有关规定。而骗取贷款罪主观上要有骗的故意,客观上要有虚构事实、隐瞒真相的骗取手段。银行金融机构工作人员在对外放贷过程中构成该两罪,常常是与借款人形成共同犯罪,与单独构成违法发放贷款罪有所不同。此外,违法发放贷款罪还经常与受贿罪相关联,银行金融机构工作人员收受借款人的好处,利用在贷款审批或银行工作的其他职务便利,违法向借款人发放贷款,则可能同时构成受贿罪。“违法发放贷款罪”自其写入刑法以来,条款本身(包括相关司法解释及其他刑事司法文件)及司法适用不断发展、演变,至今已经形成丰富的内涵和规则体系。本文作为综述,我们结合案例及法条进行了简要分析,下期我们会讨论司法实践中关于金融机构及其工作人员发放贷款审慎义务的问题,这也是“违法发放贷款罪”刑事风险的一条至关重要的红线,敬请期待。(2021)湘09刑终199号;(2020)湘05刑终378号;(2019)粤01刑终759号;(2019)豫 1722刑初341号;(2019)湘0682刑初184号;(2018)苏01刑终839号;(2019)赣0723刑初32号;(2019)甘0902刑初557号;(2018)浙01刑终1018号;(2018)晋02刑终46号。
(2019)甘0902刑初557号;(2018)浙01刑终1018号;(2018)晋02刑终46号。
本文中的信息、意见等仅供读者参考之用,本文任何内容均不构成任何形式的法律意见或建议,在任何时候均不构成对任何人的个人推荐或建议,读者应对本文中的信息和意见进行独立评估,自主审慎做出决策并承担风险。定达律所及其关联人员均不承担任何责任。如果您需要就某项事情进行法律咨询,敬请联系下列律师:

上海定达律所事务所是一家成立于上海的精品律所,从著名高校和国内一流律师事务所引入了业界知名合伙人,专长的领域涵盖金融与互联网领域的刑事辩护、企业合规及危机管理、不良资产处置、银行金融、成长型企业投融资、涉外贸易及反洗钱制裁应对和防范、民商事争议解决、知识产权、数据隐私和网络安全、房地产、建设工程与基础设施,以及发债、中票、资产证券化(ABS、ABN、CMBS等)、私募股权投融资、企业上市(国内和香港IPO)等资本市场业务。