2024-03-10
杨深利、黄晴、陈逾目录
一、新法新规
2024年1月5日,证监会就《证券期货法律适用意见——<上市公司收购管理办法>第十三条、第十四条的适用意见(征求意见稿)》公开征求意见。
2024年1月5日,金融监管总局就《金融租赁公司管理办法(征求意见稿)》公开征求意见。
2024年1月29日,证监会进一步加强融券业务监管,全面暂停限售股出借。
2024年1月30日,金融监管总局发布《固定资产贷款管理办法》《流动资金贷款管理办法》《个人贷款管理办法》,于2024年7月1日起施行。
2024年2月8日,金融监管总局发布《汽车金融公司监管评级办法》,自发布之日起施行。
二、金融典型案例
2024年1月9日,杨浦法院近期审结了上海首例利用数字人民币“跑分”案件。
上海某投资中心(有限合伙)诉上海某机械股份有限公司、邵某等操纵证券交易市场责任纠纷案,人民法院案例库入库编号2024-08-2-314-001
甲银行与乙公司、丙公司、王某等执行监督案,人民法院案例库入库编号2024-17-5-203-014
某某管理公司与某某集团公司执行复议案,人民法院案例库入库编号2024-17-5-203-021
某某金融租赁有限公司诉江阴市某某纺织有限公司等、第三人苏州某某机械有限公司融资租赁合同纠纷案,人民法院案例库入库编号2024-08-2-112-002
吴某诉葛某委托理财合同纠纷案,人民法院案例库入库编号2024-08-2-120-001
三、金融行政处罚动态
2024年1月3日,金监督管理总局深圳监管局对中国**资产管理股份有限公司深圳市分公司做出行政处罚。
2024年1月8日,金融监管总局上海监管局对上海浦东**村镇银行做出行政处罚。
2024年1月8日,金融监管总局北京监管局对**局集团财务有限公司做出行政处罚。
2024年1月9日,金融监管总局上海监管局对中国**资产管理股份有限公司上海市分公司做出行政处罚。
2024年1月12日,金融监管总局深圳监管局对中国**资产管理股份有限公司深圳市分公司做出行政处罚。
2024年1月18日,金融监管总局广东监管局对中国**人寿保险股份有限公司广东省分公司做出行政处罚。
2024年1月22日,证监会上海监管局对上海**投资管理有限公司作出行政处罚,对**资管责令改正,给予警告并处以三万元罚款。
2024年1月24日,金融监管总局广东监管局对**人寿保险股份有限公司广东分公司做出行政处罚。
2024年2月1日,金融监管总局北京监管局对**银行做出行政处罚。
2024年2月5日,金融监管总局上海监管局对**集团财务有限责任公司做出行政处罚。
2024年2月6日,金融监管总局北京监管局对**银行北京分行做出行政处罚。
2024年2月6日,金融监管总局北京监管局对上海****银行北京分行做出行政处罚。
2024年2月6日,金融监管总局北京监管局对**国际信托做出行政处罚。
2024年2月6日,金融监管总局北京监管局对**银行北京分行做出行政处罚。
2024年2月8日,中国人民银行对中国**股份有限公司做出行政处罚。
新法新规
2024年1月5日,证监会就《证券期货法律适用意见——<上市公司收购管理办法>第十三条、第十四条的适用意见(征求意见稿)》公开征求意见。
《证券法》《上市公司收购管理办法》规定,投资者及其一致行动人持股达到5%后,其所持股份比例每增加或者减少5%,应当报告与公告,在该事实发生之日起至公告后三日内,不得再行买卖该上市公司的股票。长期以来,对前述要求存在“刻度”、“幅度”两种理解,市场各方未形成统一认识。证监会拟制定适用意见,就投资者权益变动要求统一明确为“刻度”标准,并明确由上市公司对因公司股本变化导致的投资者权益变动情况进行披露。
http://www.csrc.gov.cn/csrc/c100028/c7455762/content.shtml
2024年1月5日,金融监管总局就《金融租赁公司管理办法(征求意见稿)》公开征求意见。
主要修订内容如下:一是修改完善主要发起人制度。二是强化业务分级分类监管。三是加强公司治理监管。四是强化资本与风险管理。五是完善业务经营规则。六是健全市场退出机制。
https://www.cbirc.gov.cn/cn/view/pages/ItemDetail.html?docId=1146138&itemId=915&generaltype=0
2024年1月29日,证监会进一步加强融券业务监管,全面暂停限售股出借。
一是全面暂停限售股出借;二是将转融券市场化约定申报由实时可用调整为次日可用,对融券效率进行限制。因涉及系统调整等因素,第一项措施自1月29日起实施,第二项措施自3月18日起实施。
http://www.csrc.gov.cn/csrc/c100028/c7459730/content.shtml
2024年1月30日,金融监管总局发布《固定资产贷款管理办法》《流动资金贷款管理办法》《个人贷款管理办法》,于2024年7月1日起施行。
一是合理拓宽固定资产贷款和流动资金贷款的用途及贷款对象范围,优化流动资金贷款测算要求,满足信贷市场实际需求。二是调整优化受托支付金额标准,适度延长受托支付时限要求,提升受托支付的灵活性。三是结合信贷办理线上需求,明确视频面谈、非现场调查等办理形式,适配新型融资场景。四是明确贷款期限要求,引导商业银行有效防范贷款期限错配风险,进一步优化贷款结构。五是进一步强化信贷风险管控,推动商业银行提升信贷管理的规范化水平。六是将《项目融资业务管理规定》作为专章纳入《固定资产贷款管理办法》。
https://www.cbirc.gov.cn/cn/view/pages/ItemDetail.html?docId=1151058&itemId=915&generaltype=0
2024年2月8日,金融监管总局发布《汽车金融公司监管评级办法》,自发布之日起施行。
《评级办法》共五章二十二条,包括总则、评级要素、组织实施、评级结果与运用和附则,从总体上对汽车金融公司监管评级工作进行规范。
https://www.cbirc.gov.cn/cn/view/pages/ItemDetail.html?docId=1152541&itemId=915&generaltype=0
金融典型案例
2024年1月9日,杨浦法院近期审结了上海首例利用数字人民币“跑分”案件。
自2023年5月2日起,肖某为非法牟利,利用数字人民币四类账户非实名、手机验证即可开立等特征以及ATM兑换取现功能,招募阚某、汪甲、汪某、陈某、杨某等人组建“跑分车队”,明知是他人犯罪所得而将上家提供的数字人民币账户(四类)内钱款取出,并从中赚取“手续费”。
杨浦区人民法院经审理认为,被告人肖某、阚某、汪甲、汪某、陈某、杨某、冯某、徐某的行为已构成掩饰、隐瞒犯罪所得罪,对8人判处有期徒刑七个月至四年六个月不等的刑罚,并处五千元至四万五千元不等的罚金;被告人龚某、黄某的行为已构成帮助信息网络犯罪活动罪,对2人分别判处有期徒刑一年四个月,并处罚金一万元。
https://mp.weixin.qq.com/s/LZ7xYBT784jB8uT3hCQ__w
上海某投资中心(有限合伙)诉上海某机械股份有限公司、邵某等操纵证券交易市场责任纠纷案,人民法院案例库入库编号2024-08-2-314-001
裁判要旨:定向增发投资是以“面对面”签订协议方式参与认购证券,定增投资者的索赔不适用证券侵权中依据欺诈市场理论、旨在保护不特定投资者合法权益而确立的因果关系推定原则,定增投资者仍应对行为人实施的操纵证券交易市场行为与其遭受的损失之间存在因果关系进行举证。交易型操纵证券市场民事赔偿的损失认定有别于证券虚假陈述民事赔偿,应当以净损差额法原理作为投资差额损失的计算基础。对新三板市场证券侵权的损失认定,法院应充分听取专业意见,以对相关行业企业进行投资时的科学估值方法等作为参考。
甲银行与乙公司、丙公司、王某等执行监督案,人民法院案例库入库编号2024-17-5-203-014
裁判要旨:被执行人的财产无法拍卖或者变卖的,经申请执行人同意,且不损害其他债权人合法权益和社会公共利益的,人民法院可以将该项财产作价后交付申请执行人抵偿债务,或者交付申请执行人管理;申请执行人拒绝接收或者管理的,退回被执行人。以物抵债需经申请执行人同意,执行法院仅向申请执行人发出可以申请以物抵债的通知,在申请执行人未明确表明同意以物抵债的情况下,执行法院直接作出以物抵债裁定,不符合法律规定。
某某管理公司与某某集团公司执行复议案,人民法院案例库入库编号2024-17-5-203-021
裁判要旨:用以抵债的为被执行人所持有的某金融租赁公司的股权,按照相关金融监管规定,成为金融租赁公司的股东需要符合一定的条件,同时变更股份总额超过5%比例的股东,应当提前报经监管部门审批。申请执行人在接受以物抵债时并未取得相应资质亦未获得相关监管部门批准,执行法院直接作出以物抵债裁定不妥。同时在以物抵债裁定送达同日法院受理被执行人作为债务人的破产申请,综合相关情形,执行法院应当中止针对被执行人财产的执行行为,案涉股权应当作为破产程序中的债务人财产按照破产程序清偿债务。
某某金融租赁有限公司诉江阴市某某纺织有限公司等、第三人苏州某某机械有限公司融资租赁合同纠纷案,人民法院案例库入库编号2024-08-2-112-002
裁判要旨:融资租赁合同中,对于售后回租的,出租人能否通过善意取得的方式获得租赁设备的所有权,须对融资回租合同签订时承租人是否已取得租赁设备的所有权进行先行判定,然后方能再对出租人是否适用善意取得进行判定。由于售后回租方式的特点,在承租人将租赁物所有权让渡给出租人的过程中,租赁物的占有使用状态并未因此而发生改变,此种占有改定情形下由于公示作用严重不足,不应将之视为善意取得成立的“交付”要件。在承租人未完全取得设备所有权时,即使出租人主观上是善意的,但由于租赁物并未实际“交付”给出租人,出租人无法通过善意取得的方式获得租赁物的所有权。
吴某诉葛某委托理财合同纠纷案,人民法院案例库入库编号2024-08-2-120-001
裁判要旨:期货从业人员以个人名义接受委托人全权委托进行交易,是期货行业相关法律监管规定严格禁止的行为。基于期货行业和期货从业人员的金融行业特性,期货从业人员违反从业禁止性规定以个人名义接受委托进行理财的行为,系扰乱金融市场秩序的行为,应属无效,由此订立的委托理财合同亦属无效。造成损失的,应根据各方的过错对损失进行分担。违规的期货从业人员作为专业从业人员具有更高的专业认知能力,应承担主要过错责任;委托人因明知期货从业人员不得接受客户全权委托而仍然进行委托,其自身亦存在过错,应承担次要过错责任。
金融行政处罚动态
2024年1月3日,金监督管理总局深圳监管局对中国**资产管理股份有限公司深圳市分公司做出行政处罚。
https://www.cbirc.gov.cn/cn/view/pages/ItemDetail.html?docId=1147312&itemId=4114&generaltype=9
2024年1月8日,金融监管总局上海监管局对上海浦东**村镇银行做出行政处罚。
https://www.cbirc.gov.cn/cn/view/pages/ItemDetail.html?docId=1147829&itemId=4114&generaltype=9
2024年1月8日,金融监管总局北京监管局对**局集团财务有限公司做出行政处罚。
https://www.cbirc.gov.cn/cn/view/pages/ItemDetail.html?docId=1148111&itemId=4114&generaltype=9
2024年1月9日,金融监管总局上海监管局对中国**资产管理股份有限公司上海市分公司做出行政处罚。
https://www.cbirc.gov.cn/cn/view/pages/ItemDetail.html?docId=1147830&itemId=4114&generaltype=9
2024年1月12日,金融监管总局深圳监管局对中国**资产管理股份有限公司深圳市分公司做出行政处罚。
https://www.cbirc.gov.cn/cn/view/pages/ItemDetail.html?docId=1148913&itemId=4114&generaltype=9
2024年1月18日,金融监管总局广东监管局对中国**人寿保险股份有限公司广东省分公司做出行政处罚。
https://www.cbirc.gov.cn/cn/view/pages/ItemDetail.html?docId=1150669&itemId=4114&generaltype=9
2024年1月22日,证监会上海监管局对上海**投资管理有限公司作出行政处罚,对**资管责令改正,给予警告并处以三万元罚款。
行政处罚决定书文号:证监会上海监管局行政处罚决定书沪〔2024〕1号
**资管为**私募基金的管理人。《**私募基金合同》第十七章中明确约定了基金管理人在基金运作期间向基金份额持有人提供的报告种类、内容、提供时间及方式。其中,基金管理人应在每季度结束之日起10个工作日以内,编制完成季度报告,向基金份额持有人披露基金净值、主要财务指标以及投资组合情况等信息。在每年结束之日起4个月以内,编制完成基金年度报告并经募集资金监管行复核相关信息后,向基金份额持有人披露以下信息:报告期末基金净值和基金份额总额、基金的财务情况、基金投资运作情况和运用杠杆情况、投资者账户信息,包括报告期末所持有基金份额总额等、投资收益分配和损失承担情况、基金管理人取得的管理费,包括计提基准、计提方式和支付方式以及基金合同约定的其他信息。
**资管未在上述合同约定期限内披露**私募基金2017年第四季度报告、2017年年度报告、2018年第一至第四季度报告。在披露的2019年第一至第四季度报告、2020年第一至第四季度报告中未按合同约定披露基金净值信息,在2018年年报、2019年年报、2020年年报中未按合同约定完整披露基金净值、基金份额总额、投资者账户信息、基金管理人取得的管理费等相关信息。
**资管的上述行为违反《私募投资基金监督管理暂行办法》第二十四条的规定,构成第三十八条所述违规行为。
http://www.csrc.gov.cn/shanghai/c103864/c7460789/content.shtml
2024年1月24日,金融监管总局广东监管局对**人寿保险股份有限公司广东分公司做出行政处罚。
https://www.cbirc.gov.cn/cn/view/pages/ItemDetail.html?docId=1150667&itemId=4114&generaltype=9
2024年2月1日,金融监管总局北京监管局对**银行做出行政处罚。
https://www.cbirc.gov.cn/cn/view/pages/ItemDetail.html?docId=1151749&itemId=4114&generaltype=9
2024年2月5日,金融监管总局上海监管局对**集团财务有限责任公司做出行政处罚。
https://www.cbirc.gov.cn/cn/view/pages/ItemDetail.html?docId=1152081&itemId=4114&generaltype=9
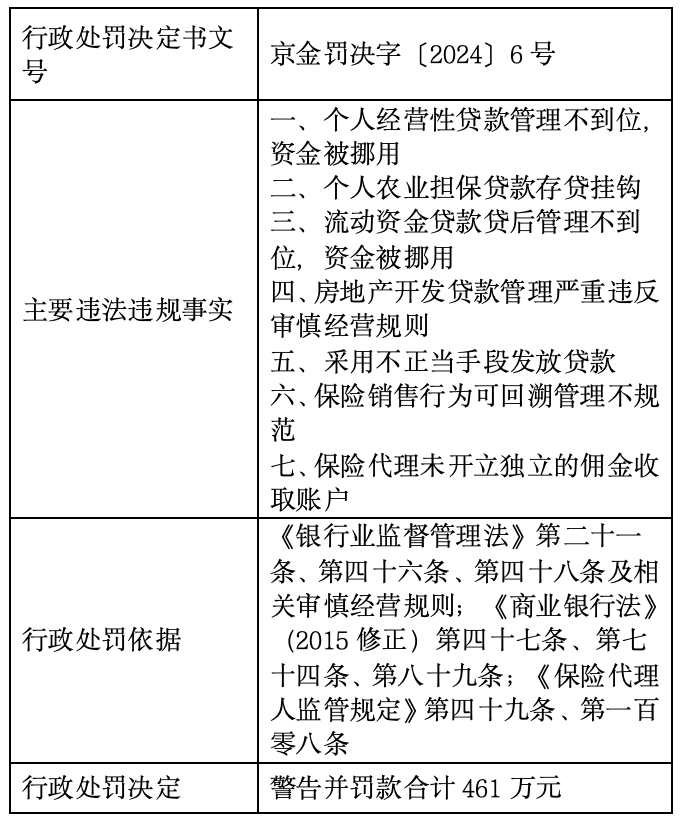
2024年2月6日,金融监管总局北京监管局对**银行北京分行做出行政处罚。
https://www.cbirc.gov.cn/cn/view/pages/ItemDetail.html?docId=1152376&itemId=4114&generaltype=9
2024年2月6日,金融监管总局北京监管局对上海****银行北京分行做出行政处罚。
https://www.cbirc.gov.cn/cn/view/pages/ItemDetail.html?docId=1152374&itemId=4114&generaltype=9
2024年2月6日,金融监管总局北京监管局对**国际信托做出行政处罚。
https://www.cbirc.gov.cn/cn/view/pages/ItemDetail.html?docId=1152372&itemId=4114&generaltype=9
2024年2月6日,金融监管总局北京监管局对**银行北京分行做出行政处罚。
https://www.cbirc.gov.cn/cn/view/pages/ItemDetail.html?docId=1152367&itemId=4114&generaltype=9
2024年2月8日,中国人民银行对中国**股份有限公司做出行政处罚。
行政处罚决定书文号:银罚决字〔2024〕4号
违法行为类型:1.违反商户管理规定;2.违反支付受理终端及相关业务管理规定;3.违反客户备付金管理规定。
行政处罚内容:警告,罚款1540万元
http://www.pbc.gov.cn/zhengwugongkai/4081330/4081344/4081407/4081705/5234303/index.html


