2023-09-15
杨深利、黄晴
目录
一、行业动态
2023年5月18日,国家金融监督管理总局揭牌
《关于加快推进上海国际再保险中心建设的实施细则》正式发布
第四家外商独资公募基金落沪
二、新法新规
2023年6月9日,中国人民银行就《银行间债券市场债券估值业务管理办法(征求意见稿)》公开征求意见
2023年6月9日,证监会就《公开募集证券投资基金投资顾问业务管理规定(征求意见稿)》公开征求意见
2023年6月16日,国务院常务会议审议通过《私募投资基金监督管理条例(草案)》
2023年6月21日,证监会发布《关于深化债券注册制改革的指导意见》《关于注册制下提高中介机构债券业务执业质量的指导意见》
2023年6月26日,国家金融监督管理总局印发《企业集团财务公司监管评级办法》(金规〔2023〕1号)
2023年6月20日,中国银行间市场交易商协会发布《关于进一步加强银行间债券市场发行业务规范有关事项的通知》,自2023年7月1日起施行
三、典型案例
(一)金融民商事案例
2023年6月,上海金融法院审结全国首例资产支持证券欺诈责任纠纷案
2023年5月15日,中国证监会发布投资者保护十大典型案例
2023年5月15日,北京金融法院发布投资者保护十大典型案例
(二)金融行政处罚案例
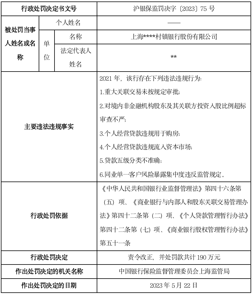
2023年5月22日,上海****村镇银行股份有限公司被上海银保监局罚款190万元
2023年5月11日,证监会上海监管局对**证券股份有限公司采取出具警示函措施的决定
2023年5月11日,证监会上海监管局对****证券股份有限公司采取出具警示函措施的决定
2023年5月24日,证监会上海监管局对****期货有限公司上海分公司采取责令改正监管措施的决定
(三)金融刑事案例
2023年6月13日,最高检发布第四十四批指导性案例,以金融犯罪为主题,涉及私募基金型非法集资、伪造货币、POS机套现等犯罪
2023年6月20日,上海一中院一审公开宣判韩**集资诈骗案
行业动态
1. 2023年5月18日,国家金融监督管理总局揭牌
国家金融监督管理总局在中国银保监会基础上组建,统一负责除证券业之外的金融业监管,强化机构监管、行为监管、功能监管、穿透式监管、持续监管,人民银行对金融控股公司等金融集团的日常监管职责、有关金融消费者保护职责,证监会的投资者保护职责划入国家金融监督管理总局。
访问网址:https://mp.weixin.qq.com/s/ea2ScQ7gpQqmDUCNJH8lUA
2. 《关于加快推进上海国际再保险中心建设的实施细则》正式发布
2023年6月8日,上海银保监局与上海市地方金融监管局联合发布《关于加快推进上海国际再保险中心建设的实施细则》。实施细则围绕完善再保险市场基础设施体系和机构体系、深化再保险产品供给和创新能力、推动再保险高水平制度型对外开放、增强再保险人才吸引和培养机制建设等具体内容共制定二十二条政策举措。
访问网址:http://www.cbirc.gov.cn/branch/shanghai/view/pages/common/ItemDetail.html?docId=1112240&itemId=4188
3. 第四家外商独资公募基金落沪
2023年6月8日,施罗德基金管理(中国)有限公司在上海揭牌。公司注册资本2.6亿元人民币,是施罗德投资集团旗下施罗德投资管理有限公司的全资子公司。这是2020年4月1日取消公募基金管理公司外资股比限制以来,继贝莱德、富达、路博迈三家国际资管巨头在沪设立外商独资公募基金管理公司之后,全国新设的第四家外商独资公募基金管理公司。
访问网址:https://www.shanghai.gov.cn/nw4411/20230609/71fbcb49f43841599b436e7200ad4829.html
新法新规
1. 2023年6月9日,中国人民银行就《银行间债券市场债券估值业务管理办法(征求意见稿)》公开征求意见
《办法》共十九条,主要参考成熟市场经验和结合我国债券市场实践,围绕估值业务中立性、公允性、专业性、透明性,重点明确估值机构内部治理、估值基本原则、估值方法、信息披露、利益冲突等要求。
访问网址:http://www.pbc.gov.cn/tiaofasi/144941/144979/3941920/4949211/index.html
2. 2023年6月9日,证监会就《公开募集证券投资基金投资顾问业务管理规定(征求意见稿)》公开征求意见
《规定》主要内容包括:一是沿用试点期间对“投资”活动的规范原则,加强对投资环节的监管,进一步明确对管理型业务的管控,优化投资分散度等监管要求。二是强化对“顾问”服务的监管,督促引导行业坚守“顾问”服务本源,持续丰富服务内涵,加强投资者适当性和服务匹配管理,规范宣传推介行为,强化信义义务落实和利益冲突防范。三是针对新问题、新情况补齐监管短板,促进业务合规有序开展。例如,加强对投资顾问机构之间及投资顾问与基金销售机构等其他机构合作展业的规范管理,明确对投资顾问机构配置公募基金之外的其他产品的规范性要求,豁免基金经理以外的基金从业人员投资本公司基金时锁定期的要求等。
访问网址:http://www.csrc.gov.cn/csrc/c100028/c7413556/content.shtml
3. 2023年6月16日,国务院常务会议审议通过《私募投资基金监督管理条例(草案)》
会议指出,近年来,我国私募投资基金行业发展较快,在服务实体经济、支持创业创新等方面发挥了积极作用。制定专门行政法规,将私募投资基金业务活动纳入法治化、规范化轨道进行监管,有利于更好保护投资者合法权益,促进行业规范健康发展。要针对行业突出问题强化源头管控,划定监管底线,严厉打击以“私募基金”之名行非法集资之实等非法金融活动。要加强监督管理和发展政策的协同配合,对不同类别私募投资基金特别是创业投资基金实施差异化监管,抓紧出台促进创业投资基金发展的具体政策。
访问网址:https://www.gov.cn/yaowen/liebiao/202306/content_6886887.htm
4. 2023年6月21日,证监会发布《关于深化债券注册制改革的指导意见》《关于注册制下提高中介机构债券业务执业质量的指导意见》
《债券注册制改革指导意见》按照统一公司债券和企业债券、促进协同发展的思路,对深化债券注册制改革作出系统性制度安排,提出了4个方面12条措施:一是优化债券审核注册机制。二是压实发行人和中介机构责任。三是强化债券存续期管理。四是依法打击债券违法违规行为。
《中介机构债券执业指导意见》遵循债券市场发展规律,加强监管,压实责任,明确了服务高质量发展、强化履职尽责、深化分类监管、严格监管执法等4方面原则,并提出了5个方面共14条措施:一是强化承销受托业务执业规范。二是提升证券服务机构执业质量。三是强化质控、廉洁要求和投资者保护。四是依法加强监管。五是完善立体追责体系。
访问网址:http://www.csrc.gov.cn/csrc/c100028/c7415449/content.shtml
5. 2023年6月26日,国家金融监督管理总局印发《企业集团财务公司监管评级办法》(金规〔2023〕1号)
《企业集团财务公司监管评级办法》自印发之日起施行,明确了财务公司的监管评级要素各部分的分值权重,分别为功能定位(15%)、资本管理(10%)、公司治理(20%)、风险管理(30%)、信息科技管理(10%)、集团经营与支持(15%),分别从定量和定性两个维度进行评价。
访问网址:http://www.cbirc.gov.cn/cn/view/pages/ItemDetail.html?docId=1114483&itemId=928
6. 2023年6月20日,中国银行间市场交易商协会发布《关于进一步加强银行间债券市场发行业务规范有关事项的通知》,自2023年7月1日起施行
近期,交易商协会发现部分债券存在发行定价不审慎、低价包销换取市场份额、未遵循市场化原则确定利率区间等发行业务不规范情形。为进一步提升债券发行规范性水平,严格市场纪律,防止定价不审慎等行为,交易商协会在现有发行制度基础上,进一步明确银行间债券市场发行操作规范,以加强发行业务自律管理,促进银行间债券市场高质量发展。本通知自2023年7月1日起施行。
访问网址:https://www.nafmii.org.cn/zlgl/zlgz/zcfxl_1059/fxl/202306/P020230620650949563282.pdf
典型案例
(一)金融民商事案例
1. 2023年6月,上海金融法院审结全国首例资产支持证券欺诈责任纠纷案
近日,上海金融法院审结一起涉资产支持证券欺诈发行民事赔偿案,依法判决原始权益人昆山美吉特灯都管理有限公司(以下简称“灯都公司”)赔偿原告中国邮政储蓄银行股份有限公司投资本息损失人民币5.6亿余元,其余四家中介机构在各自责任范围内承担连带赔偿责任。该案系全国首例资产支持证券欺诈责任纠纷案。
该案涉及在上交所发行的资产支持证券法律属性、基础资产及原始权益人双重虚假的认定,各中介机构过错形态及相应责任的区分,定向专业机构投资者过失的考量等诸多新颖、疑难法律问题,具有一定的前瞻性和典型意义。
访问网址:http://www.shjrfy.gov.cn/jrfy/gweb/tzzsfbh/xxnr_view.jsp?pa=aaWQ9ODU5OAPdcssPdcssz&wd=&eqid=9c9eda340000e4e0000000066479f24c
2. 2023年5月15日,中国证监会发布投资者保护十大典型案例
一、鲜某操纵证券市场民事侵权赔偿案
二、破产重整上市公司虚假陈述责任纠纷调解案
三、退市公司虚假陈述责任纠纷调解案
四、投保机构股东代位诉讼大监高损害公司利益案
五、新三板退市公司虚假陈述责任纠纷调解案中适用无争议事实记载机制
六、会计师事务所未勤勉尽责行政处罚案
七、未按规定披露资金占用行政处罚案
八、某某集团司法重整案
九、某某股份同步推进稽查执法与风险化解工作
十、多策并举推动某某股东兑现业绩承诺
访问网址:http://www.csrc.gov.cn/csrc/c100210/c7408615/7408615/files/75af57a1f8574ed2a5281030b5d83ff6.pdf
3. 2023年5月15日,北京金融法院发布投资者保护十大典型案例
1.证券陈述责任纠纷示范判决+平行案件多元化解机制——王某与某股份有限公司证券虚假陈述责任纠纷案
2.事实信托关系的认定及适当性义务审查的考量因素——才某与某信托有限责任公司合同纠纷案
3.因保险人过错导致保险合同无法履行应当返还保费并赔偿损失——房某与某保险公司财产保险合同纠纷案
4.信托公司未尽勤勉尽职义务应承担违约赔偿责任——某信托公司与李某营业信托案
5.募集机构适当性义务的履行时点及缔约过失责任的承担——上诉人董某某与被上诉人某基金公司委托理财合同纠纷案
6.基金管理公司违反管理义务应当对投资者损失承担赔偿责任——某基金管理公司与汤某等委托理财合同纠纷案
7.刚性兑付条款的识别及对合同效力的认定——张某与某投资管理有限公司委托理财合同纠纷案
8.信托财产现状分配的约定不构成对分配债权声明数额真实性的免责——上诉人程某某与被上诉人某某信托公司营业信托纠纷案
9.上市公司实施重大资产重组的标的公司,应当保证其向上市公司提供的信息真实、准确、完整——李某某诉中国证券监督管理委员会警告、罚款案
10.高效保全与执行助力金融投资者胜诉权益实现——林某某等投资者与某资产管理有限公司仲裁保全与执行系列案
访问网址:https://mp.weixin.qq.com/s/U6ULE1DntrS13DUUQrHipw
(二)金融行政处罚案例
1. 2023年5月22日,上海****村镇银行股份有限公司被上海银保监局罚款190万元
访问网址:http://www.cbirc.gov.cn/branch/shanghai/view/pages/common/ItemDetail.html?docId=1110785&itemId=1000
2. 2023年5月11日,证监会上海监管局对**证券股份有限公司采取出具警示函措施的决定
文号:沪证监决〔2023〕65号
违规行为:公司在个别私募资产管理计划运作过程中,未按照审慎经营原则,有效控制和防范风险,未能审慎评估公司经营管理行为对证券市场的影响。前述行为违反了《证券期货经营机构私募资产管理业务管理办法》(证监会令第151号)第三条第二款和《证券公司和证券投资基金管理公司合规管理办法》(证监会令第133号,经证监会令第166号修正)第六条第八项的规定。
访问网址:http://www.csrc.gov.cn/shanghai/c103864/c7415076/content.shtml
3. 2023年5月11日,证监会上海监管局对****证券股份有限公司采取出具警示函措施的决定
文号:沪证监决〔2023〕66号
违规行为:发布证券研究报告业务质量控制和合规审查的制度规定不完善,未建立有效的证券研究报告市场影响评估机制,未对某证券研究报告相关敏感信息可能对市场产生的影响进行审慎评估。不符合《发布证券研究报告暂行规定》(证监会公告〔2020〕20号)第六条第一款、第九条、第十条和《发布证券研究报告执业规范》(中证协发〔2020〕76号)第三条、第十七条第一款、第十九条第二款的规定,违反了《证券公司和证券投资基金管理公司合规管理办法》(证监会令第133号,经证监会令第166号修订)第六条的规定。
访问网址:http://www.csrc.gov.cn/shanghai/c103864/c7415079/content.shtml
4. 2023年5月24日,证监会上海监管局对****期货有限公司上海分公司采取责令改正监管措施的决定
文号:沪证监决〔2023〕83号
违规行为:一是对员工营销及服务行为管理存在不足。部分无期货交易咨询业务资格的从业人员向交易者发送期货交易咨询建议;向交易者提供的软件含有期货交易咨询建议相关内容;未有效管控员工的互联网营销和客户服务行为。二是经营场地管理不规范。分公司未严格按照经营证券期货业务许可证规定的住所范围开展业务。上述行为反映出你单位风险管理不到位,内部控制存在缺陷,违反了《期货公司监督管理办法》(证监会令第155号)第五十六条的规定。
访问网址:http://www.csrc.gov.cn/shanghai/c103864/c7413509/content.shtml
(三)金融刑事案例
1. 2023年6月13日,最高检发布第四十四批指导性案例,以金融犯罪为主题,涉及私募基金型非法集资、伪造货币、POS机套现等犯罪
检例第175号:张**等人非法集资案
【要旨】违反私募基金管理有关规定,以发行销售私募基金形式公开宣传,向社会公众吸收资金,并承诺还本付息的,属于变相非法集资。向私募基金投资者隐瞒未将募集资金用于约定项目的事实,虚构投资项目经营情况,应当认定为使用诈骗方法。非法集资人虽然将部分集资款投入生产经营活动,但投资随意,明知经营活动盈利能力不具有支付本息的现实可能性,仍然向社会公众大规模吸收资金,还本付息主要通过募新还旧实现,致使集资款不能返还的,应当认定其具有非法占有目的。在共同犯罪或者单位犯罪中,应当根据非法集资人是否具有非法占有目的,认定其构成集资诈骗罪还是非法吸收公众存款罪。检察机关应当围绕私募基金宣传推介方式、收益分配规则、投资人信息、资金实际去向等重点判断非法集资人是否具有非法占有目的,针对性开展指控证明工作。
访问网址:https://mp.weixin.qq.com/s/u0VLQLC-u1QnVukxGwW1hQ
2. 2023年6月20日,上海一中院一审公开宣判韩**集资诈骗案
2023年6月20日上午,上海市第一中级人民法院(以下简称上海一中院)依法公开宣判被告人韩**集资诈骗一案,对被告人韩**判处无期徒刑,剥夺政治权利终身,并处没收个人全部财产。
经审理查明:2014年6月起,被告人韩**通过其设立的上海浦德金融信息服务有限公司、上海金涤投资管理有限公司等关联公司(以下统称“浦德系”公司)以及线下门店、线上“钱悦贷”平台,在未取得国家相关主管部门批准的情况下,采取销售虚构的债权、收益权转让等理财产品,并承诺高额利息的方式,公开向社会不特定公众募集资金,所得资金主要用于借新还旧、兑付前期投资人本息、公司运营支出、归还其他债务等。经审计,2014年6月至2020年1月,累计非法募集资金人民币63亿余元,造成1,900余名被害人实际经济损失11亿余元。
2017年12月起,被告人韩**接受黄**、任**(均已判决)的邀约,担任纳泓财富管理有限公司、海佑投资管理(上海)有限公司、海佑财富(上海)投资有限公司、海佑资产管理(上海)有限公司等公司(以下统称“纳泓系”公司)的股东、实际控制人。嗣后,韩**伙同黄**、任**通过虚构项目标的、资金用途等方式向社会不特定公众销售债权转让类产品和私募基金产品等,非法募集资金24亿余元,主要用于借新还旧、兑付前期投资人本息、公司经营支出、归还其他债务等。至案发,造成1,000余名被害人实际经济损失14亿余元。


