2024-05-07
杨深利、黄晴、陈逾目录
一、新法新规
2024年3月15日,证监会发布实施《首发企业现场检查规定》。
2024年3月15日,证监会修订实施《首次公开发行股票并上市辅导监管规定》。
2024年3月18日,国家金融监督管理总局发布《人身保险公司监管评级办法》。
2024年3月18日,国家金融监督管理总局修订发布了《消费金融公司管理办法》,于2024年4月18日起施行。
2024年3月22日,国家金融监督管理总局就《银行保险机构数据安全管理办法》公开征求意见。
2024年3月29日,国家金融监督管理总局发布《行政处罚裁量权实施办法》,于2024年5月1日起施行。
2024年4月12日,证监会发布《关于严格执行退市制度的意见》。
2024年4月12日,国务院印发《关于加强监管防范风险推动资本市场高质量发展的若干意见》。
2024年4月26日,证监会就《证监会系统离职人员入股拟上市企业监管规定(试行)》公开征求意见。
2024年4月26日,国家金融监督管理总局、中国人民银行联合发布《关于优化已故存款人小额存款提取有关要求的通知》。
2024年4月30日,中国证券投资基金业协会发布《私募证券投资基金运作指引》。
二、金融典型案例
北京某甲公司诉某乙公司信托纠纷案,人民法院案例库入库编号2023-08-2-499-002
某信托公司诉某建筑公司等金融借款合同纠纷案,人民法院案例库入库编号2023-08-2-103-022
甘肃某科技公司诉上海某信托公司等损害公司债权人利益责任纠纷案,人民法院案例库入库编号2023-10-2-277-001
三、金融行政处罚动态
2024年3月1日,证监会上海监管局对上海**投资管理有限公司采取出具警示函措施的决定。
2024年3月8日,国家金融监督管理总局上海监管局对**银行股份有限公司上海市分行作出行政处罚。
2024年3月13日,证监会上海监管局对**期货有限公司采取出具警示函监管措施的决定。
2024年3月29日,国家金融监督管理总局苏州监管分局对江苏****商业银行股份有限公司苏州分行作出行政处罚。
2024年3月29日,国家金融监督管理总局苏州监管分局对****村镇银行股份有限公司作出行政处罚。
2024年4月3日,国家金融监督管理总局江苏监管局对中国**金融资产管理股份有限公司江苏省分公司(原中国**资产管理股份有限公司江苏省分公司)作出行政处罚。
2024年4月11日,国家金融监督管理总局上海监管局对**银行股份有限公司上海分行作出行政处罚。
2024年4月11日,证监会上海监管局对**证券股份有限公司上海龙华中路证券营业部采取出具警示函措施的决定。
2024年4月15日,证监会上海监管局对**期货有限公司采取责令改正措施的决定。
2024年4月16日,国家金融监督管理总局对****财产保险股份有限公司等作出行政处罚。
2024年4月20日,证监督管理委员会上海监管局对上海**投资管理中心(有限合伙)作出行政处罚。
2024年4月20日,证监会上海监管局对**期货有限公司上海分公司作出行政处罚。
2024年4月22日,国家金融监督管理总局对***国际信托有限公司作出行政处罚。
2024年4月23日,国家金融监督管理总局上海监管局对**银行股份有限公司信用卡中心作出行政处罚。
2024年4月23日,国家金融监督管理总局上海监管局对**理财有限公司作出行政处罚。
2024年4月23日,国家金融监督管理总局上海监管局对**银行股份有限公司资金营运中心作出行政处罚。
新法新规
1. 2024年3月15日,证监会发布实施《首发企业现场检查规定》
修订后的《首发企业现场检查规定》强调“申报即担责”,规定在检查过程中对撤回上市申请的企业“一查到底”,撤回上市申请不影响检查工作实施,也不影响依法依规对检查发现的问题进行处理,并增加了不提前告知直接开展检查的机制。
http://www.csrc.gov.cn/csrc/c100028/c7467949/content.shtml
2. 2024年3月15日,证监会修订实施《首次公开发行股票并上市辅导监管规定》
主要修订内容有:一是要求辅导机构制定辅导环节执业标准和操作流程,督促辅导对象准确把握板块定位和产业政策。二是明确辅导监管要关注首发企业及其“关键少数”的口碑声誉,拓展发行监管信息源。三是规定审核注册工作要充分利用好辅导监管报告,形成辅导监管与审核注册的有机联动。
http://www.csrc.gov.cn/csrc/c100028/c7467953/content.shtml
3. 2024年3月18日,国家金融监督管理总局发布《人身保险公司监管评级办法》
《评级办法》主要有以下内容:一是搭建风险综合评估体系。二是提高风险识别和预警能力。三是科学评估风险等级。
https://www.cbirc.gov.cn/cn/view/pages/ItemDetail.html?docId=1155318&itemId=915&generaltype=0
4. 2024年3月18日,国家金融监督管理总局修订发布了《消费金融公司管理办法》,于2024年4月18日起施行
《办法》共十章、79条。主要修订内容如下:一是提高准入标准。二是强化业务分类监管。三是加强公司治理监管。四是强化风险管理。五是加强消费者权益保护。
https://www.cbirc.gov.cn/cn/view/pages/ItemDetail.html?docId=1155384&itemId=915&generaltype=0
5. 2024年3月22日,国家金融监督管理总局就《银行保险机构数据安全管理办法》公开征求意见
为规范银行保险机构数据处理活动,保障数据安全,促进数据合理开发利用,稳步提升金融服务数字化、智能化水平,保护个人和组织的合法权益,金融监管总局制定了《银行保险机构数据安全管理办法(征求意见稿)》(下称《办法》)。主要内容包括:一是明确数据安全治理架构。二是建立数据分类分级标准。三是强化数据安全管理。四是健全数据安全技术保护体系。五是加强个人信息保护。六是完善数据安全风险监测与处置机制。七是明确监督管理职责。
https://www.cbirc.gov.cn/cn/view/pages/ItemDetail.html?docId=1155866&itemId=915&generaltype=0
6. 2024年3月29日,国家金融监督管理总局发布《行政处罚裁量权实施办法》,于2024年5月1日起施行
《办法》全文共计四章三十二条,主要内容包括:一是严格规范执法行为,明确行政处罚裁量权定义,实施处罚裁量权应当遵守处罚法定、过罚相当、程序合法等基本原则。二是细化裁量阶次与适用情形。明确减轻、从轻、适中、从重处罚的基本内涵。三是规范罚款与没收违法所得适用标准。
https://www.cbirc.gov.cn/cn/view/pages/ItemDetail.html?docId=1156632&itemId=915&generaltype=0
7. 2024年4月12日,证监会发布《关于严格执行退市制度的意见》
《退市意见》着眼于提升存量上市公司整体质量,通过严格退市标准,加大对“僵尸空壳”和“害群之马”出清力度,削减“壳”资源价值;同时,拓宽多元退出渠道,加强退市公司投资者保护。
http://www.csrc.gov.cn/csrc/c100028/c7473607/content.shtml
8. 2024年4月12日,国务院印发《关于加强监管防范风险推动资本市场高质量发展的若干意见》
《意见》指出,要以习近平新时代中国特色社会主义思想为指导,全面贯彻党的二十大和二十届二中全会精神,紧紧围绕打造安全、规范、透明、开放、有活力、有韧性的资本市场,以强监管、防风险、促高质量发展为主线,更好发挥资本市场功能作用,推进金融强国建设,服务中国式现代化大局。
http://www.csrc.gov.cn/csrc/c100028/c7473564/content.shtml
9. 2024年4月26日,证监会就《证监会系统离职人员入股拟上市企业监管规定(试行)》公开征求意见
证监会在《监管规则适用指引—发行类第2号》基础上,制定《证监会系统离职人员入股拟上市企业监管规定(试行)》,新增三方面规定:一是进一步加强重点人员管理。延长发行监管岗位和会管干部离职人员入股拟上市企业禁止期,从离职后3年拉长至10年。二是扩大离职人员监管范围。将从严审核的范围从离职人员本人扩大至离职人员及其父母、配偶、子女及其配偶。三是提出更高核查要求。中介机构要对离职人员投资背景、资金来源、价格公平性、清理真实性等做充分核查,证监会对有关工作核查复核。
http://www.csrc.gov.cn/csrc/c100028/c7476257/content.shtml
10. 2024年4月26日,国家金融监督管理总局、中国人民银行联合发布《关于优化已故存款人小额存款提取有关要求的通知》
《通知》将已故存款人小额存款简化提取的账户限额统一提高至5万元。考虑地区和机构差异,农村中小银行可以在2025年底前逐步提高限额至5万元。同时,将银行业金融机构黄金积存产品以及代理销售的国债、理财产品纳入简化提取范围。《通知》还对第一顺序继承人查询已故存款人账户交易明细以及提取丧葬费、抚恤金作出了规定。
https://www.cbirc.gov.cn/cn/view/pages/ItemDetail.html?docId=1159776&itemId=915&generaltype=0
11. 2024年4月30日,中国证券投资基金业协会发布《私募证券投资基金运作指引》
为全面贯彻落实《私募投资基金监督管理条例》,进一步完善行业规则体系,促进私募证券基金规范运作,协会起草《运作指引》,共42条,内容覆盖私募证券基金的募集、投资、运作等各环节,突出问题导向、风险导向,科学设置差异化规范要求。
https://www.amac.org.cn/xwfb/xhyw/202404/t20240430_25508.html
金融典型案例
1. 北京某甲公司诉某乙公司信托纠纷案,人民法院案例库入库编号2023-08-2-499-002
裁判要旨:对于信托目的的解读,应当从字面含义入手,同时结合信托合同中的其他条款体系性确定信托目的,当事人主张以“信托目的”单一条款确定信托目的的,人民法院不予支持。
2. 某信托公司诉某建筑公司等金融借款合同纠纷案,人民法院案例库入库编号2023-08-2-103-022
裁判要旨:公司对外提供担保,债权人负有对公司章程、公司权力机关作出的担保决议等与担保相关文件的合理审查义务,否则担保合同对公司不产生效力。在担保人未对担保合同效力提出异议的场合,法院仍需要主动依职权审查债权人对公司对外担保尽到合理审查义务,主要理由为:
1.无论担保人公司是否到庭参加诉讼,公司作为组织机构的属性并未变化,在诉讼中未提出异议,并不能当然视为公司整体及公司的所有股东在签署担保合同时同意公司对外提供担保,法院仍然需要主动审查公司组织机构的意思表示。
2.法院主动审查担保合同签订时债权人是否尽到合理审查义务系查明案件事实的需要,因为查明案件基本事实是法院的职责,即使担保人未提出抗辩,法院也需依职权主动审查。
3.法院主动审查担保合同效力有助于保护公司和中小股东权益。担保的无偿性特点决定了担保权人在获得担保债务清偿时无需支付任何对价,而公司其他债权人在获得债务清偿时系基于对待给付义务。因此,即使担保人未对担保合同效力提出异议,人民法院也应对债权人是否尽到合理审查义务进行主动审查,以平衡保护债权人和公司、公司中小股东的利益。
3. 甘肃某科技公司诉上海某信托公司等损害公司债权人利益责任纠纷案,人民法院案例库入库编号2023-10-2-277-001
裁判要旨:
1.在员工持股信托计划中,信托受托人为委托人持有公司的股权。从公司法的角度,信托受托人和委托人分别属于公司的名义股东、实际出资人。信托受托人与委托人之间通过隐名投资协议约定“名实分离”,此种约定属于双方之间内部约定。内部法律关系中,实际出资人对名义股东享有权利,外部法律关系中,应当坚持以商法之外观主义原则处理各方当事人责任的承担,债权人对工商登记内容的信赖应当受到法律保护。
2.区域性信托登记机构并非全国统一正式的信托登记机关,不具有法定的公示效力,难以产生对抗善意第三人的效力。因此,从公示制度的完善程度而言,判断股权归属应优先适用公司法的相关规定。
金融行政处罚动态
1. 2024年3月1日,证监会上海监管局对上海**投资管理有限公司采取出具警示函措施的决定
处罚文号:沪证监决〔2024〕79号
违法行为:一、未谨慎核实投资者与投资标的的关联关系,按照他人指令购买债券,未履行谨慎勤勉义务,违反《私募投资基金监督管理暂行办法》(证监会令第105号)第四条第一款规定。二、委托不具备基金销售业务资格的单位或个人从事资金募集活动,不符合《关于加强私募投资基金监管的若干规定》(证监会公告第71号)第六条第一款第八项的规定,违反《私募投资基金监督管理暂行办法》第二十三条第九项规定。
http://www.csrc.gov.cn/shanghai/c103864/c7466816/content.shtml
2. 2024年3月8日,国家金融监督管理总局上海监管局对**银行股份有限公司上海市分行作出行政处罚
https://www.cbirc.gov.cn/cn/view/pages/ItemDetail.html?docId=1155254&itemId=4114&generaltype=9
3. 2024年3月13日,证监会上海监管局对**期货有限公司采取出具警示函监管措施的决定
处罚文号:沪证监决〔2024〕93号
违法行为:通过微信公众号“**期货”向不特定对象变相公开宣传具体资产管理计划的行为,违反了《证券期货经营机构私募资产管理业务管理办法》(证监会令第203号)第二十六条第二款的规定。
http://www.csrc.gov.cn/shanghai/c103864/c7468460/content.shtml
4. 2024年3月29日,国家金融监督管理总局苏州监管分局对江苏****商业银行股份有限公司苏州分行作出行政处罚
https://www.cbirc.gov.cn/branch/jiangsu/view/pages/common/ItemDetail.html?docId=1157905&itemId=1241
5. 2024年3月29日,国家金融监督管理总局苏州监管分局对****村镇银行股份有限公司作出行政处罚
https://www.cbirc.gov.cn/branch/jiangsu/view/pages/common/ItemDetail.html?docId=1157907&itemId=1241
6. 2024年4月3日,国家金融监督管理总局江苏监管局对中国**金融资产管理股份有限公司江苏省分公司(原中国**资产管理股份有限公司江苏省分公司)作出行政处罚
https://www.cbirc.gov.cn/branch/jiangsu/view/pages/common/ItemDetail.html?docId=1158006&itemId=1241
7. 2024年4月11日,国家金融监督管理总局上海监管局对**银行股份有限公司上海分行作出行政处罚
https://www.cbirc.gov.cn/branch/shanghai/view/pages/common/ItemDetail.html?docId=1159034&itemId=1000
8. 2024年4月11日,证监会上海监管局对**证券股份有限公司上海龙华中路证券营业部采取出具警示函措施的决定
处罚文号:沪证监决〔2024〕137号
违法行为:营业部个别员工存在未经**证券股份有限公司审批,注册使用冠营业部名称的自媒体账号,且在该自媒体账号上发布的相关证券佣金收取标准的信息存在不当内容等问题。上述问题反映出营业部从业人员管理机制不健全、对自媒体账号注册使用的管理不到位,违反了《证券基金经营机构董事、监事、高级管理人员及从业人员监督管理办法》(证监会令第195号)第三十五条、《证券公司和证券投资基金管理公司合规管理办法》(证监会令第166号)第六条第四项的规定。
http://www.csrc.gov.cn/shanghai/c103864/c7474311/content.shtml
9. 2024年4月15日,证监会上海监管局对**期货有限公司采取责令改正措施的决定
处罚文号:沪证监决〔2024〕153号
违法行为:存在不符合期货交易咨询从业条件的员工发布期货交易咨询建议,营销留痕不完整,对员工营销活动合规管控不足的情况,违反了《期货公司监督管理办法》(证监会令第155号)第五十六条的规定。
http://www.csrc.gov.cn/shanghai/c103864/c7475400/content.shtml
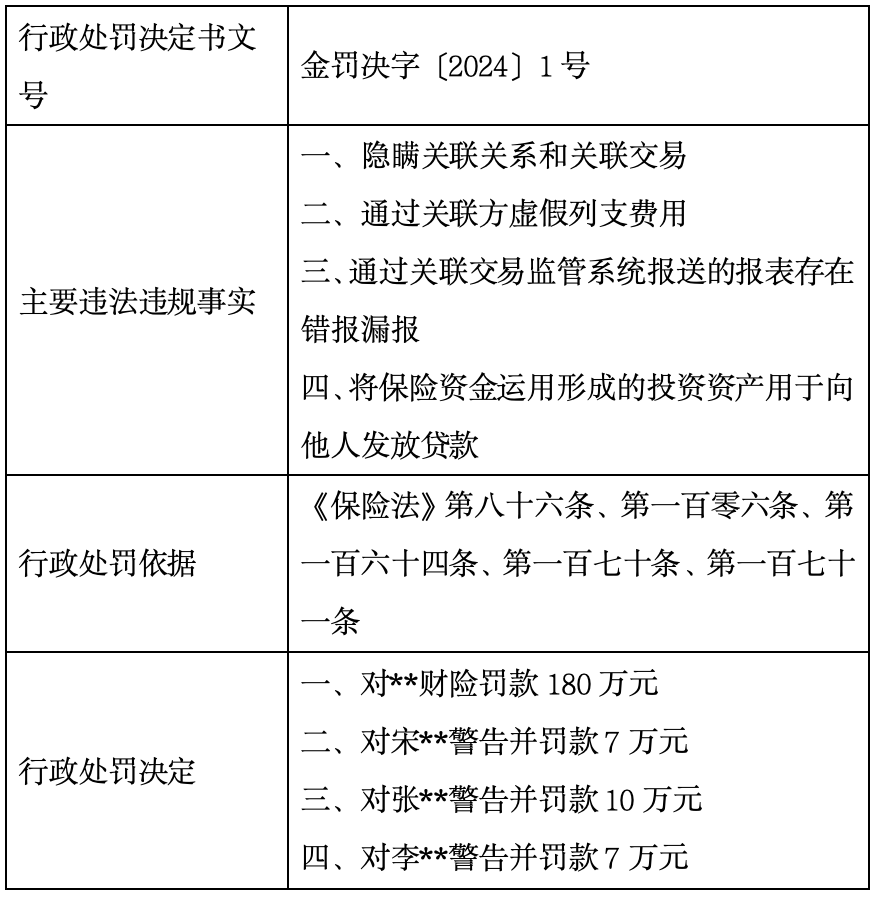
10. 2024年4月16日,国家金融监督管理总局对****财产保险股份有限公司等作出行政处罚
https://www.cbirc.gov.cn/cn/view/pages/ItemDetail.html?docId=1159451&itemId=4113
11. 2024年4月20日,证监督管理委员会上海监管局对上海**投资管理中心(有限合伙)作出行政处罚
处罚文号:沪〔2024〕21号
违法行为:2017年7月至2019年11月,上海**作为**私募投资基金等私募基金的管理人,将投资、管理等职责交由上海***资产管理有限公司(现用名上海**咨询管理有限公司,以下简称上海***)履行。上海**未实际履行私募基金管理人职责。以上行为违反《私募暂行办法》第四条第一款、第二十三条第七项的规定,构成《私募暂行办法》第三十八条所述的违规行为,对上海**投资管理中心(有限合伙)责令改正,给予警告,并处以三万元罚款。
http://www.csrc.gov.cn/shanghai/c103864/c7475817/content.shtml
12. 2024年4月20日,证监会上海监管局对**期货有限公司上海分公司作出行政处罚
处罚文号:沪证监决〔2024〕163号
违法行为:一是公司主要业务由**期货有限公司(以下简称“**期货”)总部业务部门直接管理,公司负责人未能实际按照备案情况履行职责,且公司存在与**期货信息技术部混用机房、部分交易咨询建议未按公司制度进行内部审核、在电脑设备登记管理、空白合同管理、客户信息维护等方面存在不足等问题。二是对期货交易咨询能力的部分宣传内容存在误导性表述。三是部分不符合期货交易咨询从业条件的人员向客户提供期货交易建议。四是部分从业人员在提供期货交易建议时候未进行必要风险提示。五是部分从业人员对客户提供含有明确买卖点位和数量的期货交易建议,并指导客户交易。六是公司主要通过企业微信、工作手机对外提供交易咨询服务,部分交易咨询建议未保存。上述情况,反映出公司风险管理和内部控制存在缺陷,违反了《期货公司监督管理办法》(证监会令第155号)第五十六条的规定。
http://www.csrc.gov.cn/shanghai/c103864/c7476142/content.shtml
13. 2024年4月22日,国家金融监督管理总局对***国际信托有限公司作出行政处罚
https://www.cbirc.gov.cn/cn/view/pages/ItemDetail.html?docId=1160136&itemId=4113&generaltype=9
14. 2024年4月23日,国家金融监督管理总局上海监管局对**银行股份有限公司信用卡中心作出行政处罚
https://www.cbirc.gov.cn/branch/shanghai/view/pages/common/ItemDetail.html?docId=1159902&itemId=1000
15. 2024年4月23日,国家金融监督管理总局上海监管局对**理财有限公司作出行政处罚
https://www.cbirc.gov.cn/branch/shanghai/view/pages/common/ItemDetail.html?docId=1159903&itemId=1000
16. 2024年4月23日,国家金融监督管理总局上海监管局对**银行股份有限公司资金营运中心作出行政处罚
https://www.cbirc.gov.cn/branch/shanghai/view/pages/common/ItemDetail.html?docId=1159905&itemId=1000


