2025-02-19
定达律所本期导读
一、修订背景
二、主要内容
三、规则特色及裁量规则
四、未来展望与责任主体权益保障
五、证券相关违法行为罚则速查表
一、修订背景
近年来,随着《中华人民共和国证券法》和《中华人民共和国期货和衍生品法》的修订和出台,行政处罚的金额上限大幅提高,裁量幅度也随之增大。中国证监会在广泛听取各方意见后制定了《中国证监会行政处罚裁量基本规则》(以下简称《裁量规则》)于2025年1月17日正式发布,并将于2025年3月1日起施行。
根据中国证监会的立法说明,本次制定《裁量规则》系为进一步规范中国证监会及其派出机构行政处罚裁量,统一执法尺度,增强裁量公开性与可预期性,实现裁量公正。
二、主要内容
《裁量规则》共二十五条,
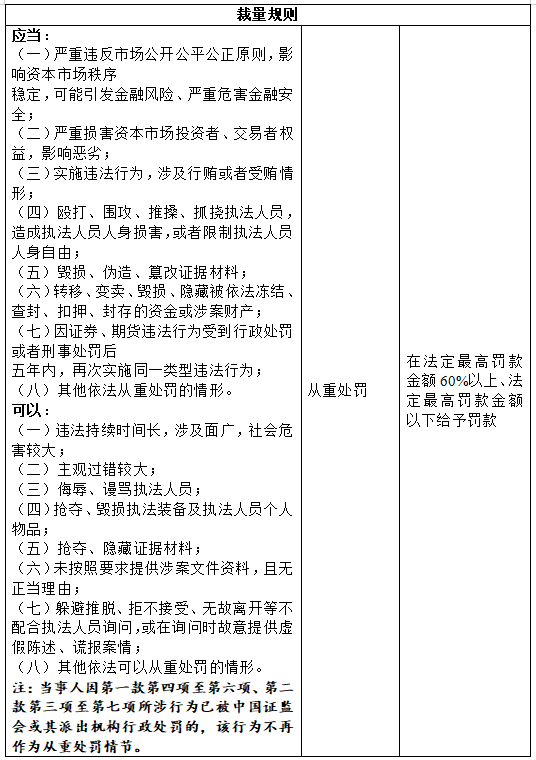
第一,明确裁量的基本要求:明确了裁量的定义、指导原则和政策。第二,细化裁量阶次和情节:将裁量分为不予处罚、免予处罚、减轻处罚、从轻处罚、一般处罚和从重处罚六个阶次,并分别规定了适用情形。第三,精准设定罚款幅度:例如,从轻处罚的罚款金额为法定最高罚款金额的30%以下,从重处罚的罚款金额为法定最高罚款金额的60%以上。第四,明确共同违法人的处罚规则:确立了“先整体认定后区分处罚”的原则,根据各当事人在违法行为中的地位和作用分别处罚。第五,强化立体追责和行刑衔接:明确了与刑事处罚的衔接机制,确保对违法行为的全方位打击。
三、规则特色及裁量规则
精准性和透明性:
通过细化裁量阶次和明确罚款幅度,避免了简单的一刀切式处罚,增强了执法的透明度。
从严监管:
强调对重大违法案件的从重处罚,提高违法成本,维护市场秩序。
惩教结合:
在严厉打击违法行为的同时,也注重教育和预防,推动市场主体自觉遵守法律法规。


四、未来展望与责任主体权益保障
证券行政处罚的责任主体覆盖范围广泛,除了上市公司实控人、控股股东、董监高、证券机构等直接参与证券活动的主体外,部分上市公司员工、从事重组并购交易相关的非上市公司及其实控人等,均可能因为参与证券活动而受到公权力追责。因此,责任主体的权益存在被侵害的可能。先前已存在“该严不严、该宽不宽、畸轻畸重、类案不同罚等现象”,因此,《裁量规则》的立法说明中提到未来将会出台“类案裁量指引”,结合类案行为特征、主观恶性、客观危害等因素,对具体行为作出妥当处理。
责任主体在面临调查时,可以聘请律师、会计师等专业机构人士,就调查阶段案件证据及查明的事实提出专业意见,避免因行为性质判断错误、类案不同罚造成严重处罚结果,同时就可能移送刑事程序的案件提早开展辩护工作。
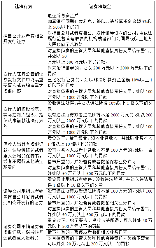
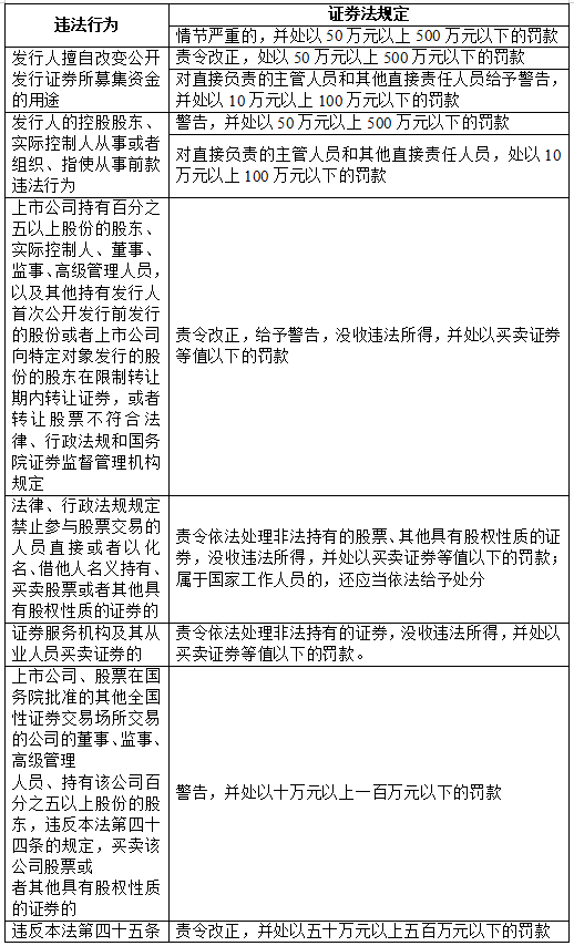
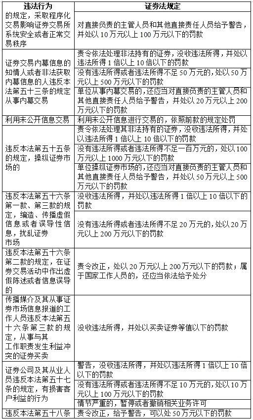
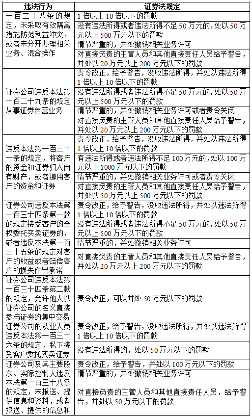
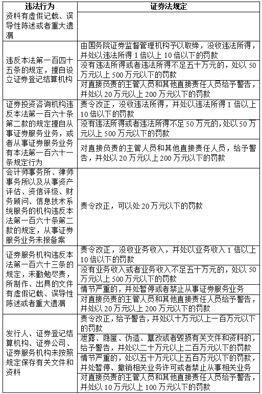
五、证券相关违法行为罚则速查表










