2024-07-04
杨深利、黄晴目录
一、新法新规
5月9日,国家金融监督管理总局发布《关于商业银行代理保险业务有关事项的通知》。
5月10日,证监会修订发布《关于加强上市证券公司监管的规定》,自发布之日起实施。
5月15日,证监会发布实施《监管规则适用指引—发行类第10号》,即日起实施。
5月15日,证监会发布《证券市场程序化交易管理规定(试行)》,自2024年10月8日起正式实施。
5月24日,证监会发布《上市公司股东减持股份管理暂行办法》《上市公司董事、监事和高级管理人员所持本公司股份及其变动管理规则》,自发布之日起施行。
5月27日,金融监管总局党委传达学习中央政治局会议精神,贯彻落实《防范化解金融风险问责规定(试行)》。
5月31日,国家金融监督管理总局发布2024年规章立法工作计划。
6月6日,国家金融监督管理总局发布《关于推进普惠保险高质量发展的指导意见》。
6月7日,证监会就《中国证监会行政处罚裁量基本规则(征求意见稿)》公开征求意见。
6月14日,证监会就《香港互认基金管理规定(修订草案征求意见稿)》公开征求意见。
6月28日,国家金融监督管理总局、中国人民银行、中国证券监督管理委员会发布《关于金融消费者权益保护相关工作安排的公告》。
二、金融典型案例
某电子公司诉上海证券交易所终止上市决定案,人民法院案例库入库编号:2024-12-3-015-002
某外资银行诉某石油公司金融衍生品种交易纠纷案,人民法院案例库入库编号:2023-08-2-304-001
上海某网络公司诉沈某、深圳某网络公司合同纠纷案,人民法院案例库入库编号:2023-08-2-483-019
米某某诉某财产保险股份有限公司某分公司、第三人刘某某保险纠纷案——互联网保险可回溯背景下保险机构提示说明义务的认定
三、金融行政处罚动态
5月8日,证监会上海监管局关于对上海**私募基金管理有限公司采取出具警示函措施的决定。
5月11日,证监会上海监管局关于对上海**实业发展(集团)有限公司采取出具警示函措施的决定。
5月11日,证监会上海监管局关于对**证券(上海)资产管理有限公司采取出具警示函措施的决定。
5月14日,国家金融监督管理总局对中国**财产保险股份有限公司作出行政处罚,罚款合计681万元。
5月14日,国家金融监督管理总局对**银行股份有限公司作出行政处罚,没收违法所得并处罚款合计6723.98万元。
5月14日,国家金融监督管理总局对**财产保险股份有限公司作出行政处罚,合计罚款595万元。
5月14日,国家金融监督管理总局对**健康保险股份有限公司作出行政处罚,罚款555万元。
5月14日,国家金融监督管理总局对中国**银行股份有限公司作出行政处罚,罚款20万元。
5月16日,国家金融监督管理总局对**金融资产投资有限公司作出行政处罚,罚款100万元。
5月16日,证监会上海监管局关于对**证券股份有限公司上海分公司采取出具警示函措施的决定。
5月29日,证监会上海监管局关于对上海**资产管理有限公司采取出具警示函措施的决定。
5月29日,国家金融监督管理总局对中国**资产管理股份有限公司作出行政处罚,罚款735万元。
6月3日,国家金融监督管理总局对**银行股份有限公司作出行政处罚,罚款160万元。
6月24日,国家金融监督管理总局对**银行股份有限公司做出行政处罚,罚款350万元。
6月24日,国家金融监督管理总局对**理财有限责任公司做出行政处罚,罚款400万元。
6月24日,国家金融监督管理总局对**理财有限责任公司做出行政处罚,罚款250万元。
6月24日,国家金融监督管理总局对**理财有限责任公司做出行政处罚,罚款750万元。
6月24日,国家金融监督管理总局对**理财有限责任公司做出行政处罚,罚款850万元。
6月24日,国家金融监督管理总局对**理财有限责任公司做出行政处罚,罚款650万元。
新法新规
5月9日,国家金融监督管理总局发布《关于商业银行代理保险业务有关事项的通知》。
《通知》主要有以下内容:一是取消银行网点与保险公司合作的数量限制。明确商业银行代理互联网保险业务、电话销售保险业务和其他保险业务,各级分支行及网点均不限制合作保险公司数量。二是明确双方合作层级。要求保险公司与商业银行开展合作,原则上应当由双方法人机构签订书面委托代理协议。确需由一级分支机构签订委托代理协议的,该一级分支机构应当事先获得其法人机构的书面授权。三是明确银行代理业务佣金标准。要求委托代理协议约定的佣金率不得超过保险公司法人机构产品备案的佣金水平。
https://www.cbirc.gov.cn/cn/view/pages/ItemDetail.html?docId=1160961&itemId=917&generaltype=0
5月10日,证监会修订发布《关于加强上市证券公司监管的规定》,自发布之日起实施。
本次修订突出目标导向和问题导向,明确要求上市证券公司,以更鲜明的人民立场、更先进的发展理念、更严格的合规风控和更加规范、透明的信息披露,努力回归本源、做优做强,切实担负起引领行业高质量发展的“领头羊”和“排头兵”作用。
http://www.csrc.gov.cn/csrc/c100028/c7479334/content.shtml
5月15日,证监会发布实施《监管规则适用指引—发行类第10号》,即日起实施。
指引主要内容包括:一是要求发行人在招股说明书刊登致投资者的声明,说清上市目的、建立现代企业制度以及融资必要性等基本情况,督促发行人牢固树立正确“上市观”。二是明确“关键少数”可以就出现上市后业绩大幅下滑的情形作出延长股份锁定期的承诺,强化“关键少数”与投资者共担风险的意识。三是完善上市后分红政策的信息披露规则,以利于投资者形成稳定的回报预期。四是强化未盈利企业相关信息披露,要求其披露预计实现盈利情况等前瞻性信息,向投资者充分揭示未来发展前景,便于投资者作出决策。
http://www.csrc.gov.cn/csrc/c100028/c7480506/content.shtml
5月15日,证监会发布《证券市场程序化交易管理规定(试行)》,自2024年10月8日起正式实施。
《管理规定》紧紧围绕强监管、防风险、促高质量发展的主线,坚持“趋利避害、突出公平、有效监管、规范发展”的总体思路,对证券市场程序化交易(市场通常称为量化交易)监管作出全方位、系统性规定,是强化市场交易行为监管的重要举措。http://www.csrc.gov.cn/csrc/c100028/c7480577/content.shtml
5月24日,证监会发布《上市公司股东减持股份管理暂行办法》《上市公司董事、监事和高级管理人员所持本公司股份及其变动管理规则》,自发布之日起施行。
证监会在《上市公司股东、董监高减持股份的若干规定》(以下简称《减持规定》)基础上起草了《减持管理办法》,同步修订了《持股变动规则》。《减持管理办法》共三十一条,总体保持了《减持规定》的基本框架和核心内容,将原有的规范性文件上升为规章,并针对市场反映的突出问题完善了相关内容:一是严格规范大股东减持。二是有效防范绕道减持。三是细化违规责任条款。本次修订后的《持股变动规则》,吸收整合了《减持规定》中有关规范董监高减持股份的要求,进一步明确董监高离婚分割股票后各方持续共同遵守原有的减持限制;优化了禁止买卖股票的窗口期,支持董监高依法增持股份。
http://www.csrc.gov.cn/csrc/c100028/c7483136/content.shtml
5月27日,金融监管总局党委传达学习中央政治局会议精神,贯彻落实《防范化解金融风险问责规定(试行)》。
会议认为,制定出台《防范化解金融风险问责规定(试行)》,是进一步推动在金融领域落实全面从严治党要求,切实加强党中央对金融工作的集中统一领导的重要举措,对于压实金融领域相关管理部门、金融机构、行业主管部门和地方党委政府的责任,落实好全面加强金融监管、防范化解金融风险、促进金融高质量发展各项任务,具有重大而深远的意义。
https://www.cbirc.gov.cn/branch/shaanxi/view/pages/common/ItemDetail.html?docId=1163649&itemId=915
5月31日,国家金融监督管理总局发布2024年规章立法工作计划。
修订《中国银保监会行政处罚办法》《中国银保监会现场检查办法(试行)》《中国银保监会信访工作办法》《银行业金融机构董事(理事)和高级管理人员任职资格管理办法》《商业银行贷款损失准备管理办法》《信托公司管理办法》《货币经纪公司试点管理办法》,制定《政策性金融机构行政许可事项实施办法》《银行保险机构产品适当性管理办法》《金融机构合规管理办法》《金融控股公司监督管理办法》《资产管理产品信息披露管理办法》《中国出口信用保险公司监督管理办法》。
https://www.cbirc.gov.cn/cn/view/pages/ItemDetail.html?docId=1164115&itemId=928&generaltype=0
6月6日,国家金融监督管理总局发布《关于推进普惠保险高质量发展的指导意见》。
《指导意见》要求保险公司要建立普惠保险发展领导体制,加强普惠保险战略规划和顶层设计,董事会和管理层定期听取普惠保险发展情况。明确普惠保险业务牵头部门,建立推动普惠保险高质量发展的工作机制。保险公司要将开展普惠保险、履行社会责任纳入经营绩效考核,大型保险公司普惠保险考核权重原则上不低于5%。加强普惠保险内控管理,确保经营行为依法合规、业务财务数据真实,并及时识别和防控相关风险。
https://www.cbirc.gov.cn/cn/view/pages/ItemDetail.html?docId=1164869&itemId=915&generaltype=0
6月7日,证监会就《中国证监会行政处罚裁量基本规则(征求意见稿)》公开征求意见。
《裁量基本规则》共二十六条,明确了行政处罚裁量基本规则制定目的和依据、行政处罚裁量的定义、行使裁量权应当遵循的指导原则和裁量政策,规定了裁量阶次和裁量情节,并对共同违法人的处罚规则、单位直接负责的主管人员和其他直接责任人员的处罚规则、新旧法律适用、立体追责、行刑衔接等与行政处罚裁量相关的事项作出规定。
http://www.csrc.gov.cn/csrc/c100028/c7486054/content.shtml
6月14日,证监会就《香港互认基金管理规定(修订草案征求意见稿)》公开征求意见。
本次规则修订拟从两方面进行优化,一是将互认基金客地销售比例限制由50%放宽至80%;二是允许香港互认基金投资管理职能转授予与管理人同集团的海外资产管理机构。
http://www.csrc.gov.cn/csrc/c100028/c7487013/content.shtml
6月28日,国家金融监督管理总局、中国人民银行、中国证券监督管理委员会发布《关于金融消费者权益保护相关工作安排的公告》。
根据《公告》,调整接收办理金融消费者反映投诉事项的职责分工,国家金融监督管理总局统一接收转办金融消费者对银行业金融机构(含信托公司、消费金融公司等非银行金融机构)、保险机构的投诉事项,中国人民银行接收转办金融消费者对非银行支付机构、征信机构的投诉事项,中国证券监督管理委员会接收转办证券期货基金业的投诉事项。
https://www.cbirc.gov.cn/cn/view/pages/ItemDetail.html?docId=1167690&itemId=915&generaltype=0
金融典型案例
1. 某电子公司诉上海证券交易所终止上市决定案,人民法院案例库入库编号:2024-12-3-015-002
裁判要旨:
证券交易所依照《证券法》《证券交易所管理办法》规定实施证券监管活动时,属于法律、法规、规章授权的组织。证券交易所根据法律授权并经证监会批准,依照自律监管规则作出的终止上市决定等监管决定,对当事人权益产生实质影响的,属于行政诉讼受案范围。依照《证券法》和《证券交易所管理办法》等规定,《股票上市规则》所规定的组合财务退市指标,构成了约束上市公司股票财务类强制退市的法定条件。上市公司触及《股票上市规则》规定的退市条件,证券交易所据此作出终止上市决定,符合法律规定。
2. 某外资银行诉某石油公司金融衍生品种交易纠纷案,人民法院案例库入库编号:2023-08-2-304-001
裁判要旨:
衍生品交易是合同当事人对未来的不确定性进行博弈,在金融机构对产品交易结构、蕴含风险进行充分揭示的情况下,当事人应对交易过程中可能产生的收益或亏损有一定的预期,并在此基础上自主作出商业判断,由此订立的交易协议应系双方当事人真实意思表示。根据交易协议约定,一方当事人要求终止交易构成违约的,作为协议相对方的金融机构有权依据协议约定提前终止协议。
ISDA主协议为场外衍生品交易提供了适用于国际市场的标准化合约,作为国际惯例和国内行业规则被广泛采用并为交易参与方所熟知。法院在对违约责任进行认定时,应以《合同法》为基本依据,同时充分考量ISDA主协议相关规定及金融衍生品交易的自身特性,并以诚实信用原则和商业合理性原则为基础,计算提前终止款项的相应市场公允价值。
3. 上海某网络公司诉沈某、深圳某网络公司合同纠纷案,人民法院案例库入库编号:2023-08-2-483-019
裁判要旨:
在缺乏流动性市场的新三板公司估值问题上,法院审查的范围不应局限于相关合同文本的法律判断,而要着眼于目标公司的实际情况,再综合考虑目标公司所处的发展阶段、行业特点、经营情况、财务状况等因素,选择金融市场普遍认可的、适当的估值方法判断企业的公允市值或估算出公允市值的区间。在估值方法的选择上,可以通过不同估值方法的交叉验证减少估值偏差。同时,在条件允许的情况下应充分发挥专家辅助人制度的积极作用,从专业背景、形式要件及程序完整性的角度分析专业人士意见,以作出更符合市场及投资者预期的估值结论。
4. 米某某诉某财产保险股份有限公司某分公司、第三人刘某某保险纠纷案——互联网保险可回溯背景下保险机构提示说明义务的认定
一审:四川省成都高新技术产业开发区人民法院(2022)川0191民初21328号,二审:成渝金融法院(2023)渝87民终630号(2023年6月8日),该案例入选《人民法院案例选》
裁判要旨:
保险人应当根据《中国银保监会关于规范互联网保险销售行为可回溯管理的通知》的要求,提供投保过程的记录,保存投保期间通过在线服务体系向投保人解释说明保险条款的有关信息,保险人仅提供投保过程演示视频,不符合可回溯管理的要求,不能达到已向投保人尽到提示说明义务的证明目的。
非医保费用免责条款具有一定的保险以及医疗专业性,保险人应当对非医保费用免责的条款尽到提示和明确的说明义务,仅以投保人在投保人声明处签字为由,不足以达到证明目的。
金融行政处罚动态
1. 5月8日,证监会上海监管局关于对上海**私募基金管理有限公司采取出具警示函措施的决定
处罚文号:沪证监决〔2024〕206号
违法行为:
一、未保存通过录音或录像方式向个别投资者进行风险揭示的材料,违反《私募投资基金监督管理暂行办法》(证监会令第105号)第二十六条规定。
二、在投资管理过程中未尽谨慎勤勉义务,违反《私募投资基金监督管理暂行办法》第四条第一款规定。
三、未及时向投资者披露底层投资项目违约情况,违反《私募投资基金监督管理暂行办法》第二十四条规定。
http://www.csrc.gov.cn/shanghai/c103864/c7479999/content.shtml
2. 5月11日,证监会上海监管局关于对上海**实业发展(集团)有限公司采取出具警示函措施的决定
处罚文号:沪证监决〔2024〕216号
违法行为:
1. 上海**实业发展(集团)有限公司于2020年3月发行20XX02产品。某私募证券投资基金认购该产品的3000万元资金,最终来源于上海**实业发展(集团)有限公司的全资子公司上海**投资管理有限公司。你公司在发行结果公告中未如实披露上述重大事项。上述行为不符合《关于规范公司债券发行有关事项的通知》(深证上〔2019〕821号)第二条的规定,违反了《公司债券发行与交易管理办法》(证监会令第113号)第四十二条的规定。
2. 截至2018年12月末,公司当年累计新增借款较上年末增加93.77亿元,占上年末净资产的27.36%。上海**实业发展(集团)有限公司于2019年4月30日发布公告予以披露,未在规定时限内披露。上述行为不符合《公司债券临时报告信息披露格式指引第八号——发行人当年累计新增借款超过上年末净资产的百分之二十》(深证上〔2016〕941号)、《公司债券临时报告信息披露格式指引第八号——发行人当年累计新增借款超过上年末净资产的百分之二十》(上证发〔2016〕79号)的规定,违反了《公司债券发行与交易管理办法》(证监会令第113号)第四十二条、第四十五条第五项的规定。
http://www.csrc.gov.cn/shanghai/c103864/c7483466/content.shtml
3. 5月11日,证监会上海监管局关于对**证券(上海)资产管理有限公司采取出具警示函措施的决定
处罚文号:沪证监决〔2024〕213号
违法行为:
一是支持民营企业发展资产管理计划投向纾困用途的资金未达到规定比例,前述情况不符合《证券行业支持民营企业发展资产管理计划规范运作指引》(中证协发〔2022〕114号)第五条第二款的规定,反映出**证券(上海)资产管理有限公司经营不够谨慎勤勉,违反了《证券期货经营机构私募资产管理业务管理办法》(证监会令第151号,以下简称2018年《私募资管办法》)第三条第一款和《证券期货经营机构私募资产管理业务管理办法》(证监会令第203号,以下简称2023年《私募资管办法》)第三条第一款的规定。
二是对交易对手方尽职调查不充分,**证券(上海)资产管理有限公司在为个别客户办理股票质押式回购业务的过程中,存在未对交易对手方进行审慎调查的情况。前述行为违反了2018年《私募资管办法》第六十一条第二款的相关规定。http://www.csrc.gov.cn/shanghai/c103864/c7481408/content.shtml
4. 5月14日,国家金融监督管理总局对中国**财产保险股份有限公司作出行政处罚,罚款合计681万元
https://www.cbirc.gov.cn/cn/view/pages/ItemDetail.html?docId=1162453&itemId=4113&generaltype=9
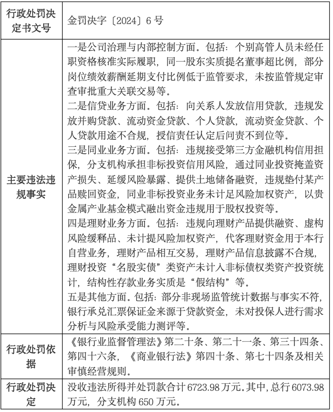
5. 5月14日,国家金融监督管理总局对**银行股份有限公司作出行政处罚,没收违法所得并处罚款合计6723.98万元
https://www.cbirc.gov.cn/cn/view/pages/ItemDetail.html?docId=1162465&itemId=4113&generaltype=9
6. 5月14日,国家金融监督管理总局对**财产保险股份有限公司作出行政处罚,合计罚款595万元
https://www.cbirc.gov.cn/cn/view/pages/ItemDetail.html?docId=1162473&itemId=4113&generaltype=9
7. 5月14日,国家金融监督管理总局对**健康保险股份有限公司作出行政处罚,罚款555万元。
https://www.cbirc.gov.cn/cn/view/pages/ItemDetail.html?docId=1162474&itemId=4113&generaltype=9
8. 5月14日,国家金融监督管理总局对中国**银行股份有限公司作出行政处罚,罚款20万元。
https://www.cbirc.gov.cn/cn/view/pages/ItemDetail.html?docId=1163130&itemId=4113&generaltype=9
9. 5月16日,国家金融监督管理总局对**金融资产投资有限公司作出行政处罚,罚款100万元。
https://www.cbirc.gov.cn/cn/view/pages/ItemDetail.html?docId=1163134&itemId=4113&generaltype=9
10. 5月16日,证监会上海监管局关于对**证券股份有限公司上海分公司采取出具警示函措施的决定
处罚文号:沪证监决〔2024〕224号
违法行为:**证券股份有限公司上海分公司在与第三方互联网平台开展合作过程中,存在报酬支付与新开户数量、客户资产值、佣金等直接挂钩的情形。上述问题反映出**证券股份有限公司上海分公司内部控制不完善、合规管理不到位,不符合《关于加强证券经纪业务管理的规定》(证监会公告〔2010〕11号)第二条的规定,违反了《证券公司和证券投资基金管理公司合规管理办法》(证监会令第133号,经证监会令第166号修正)第三条的规定。http://www.csrc.gov.cn/shanghai/c103864/c7486011/content.shtml
11. 5月29日,证监会上海监管局关于对上海**资产管理有限公司采取出具警示函措施的决定
处罚文号:沪证监决〔2024〕251号
违法行为:经查,上海**资产管理有限公司在开展私募基金业务中,存在以下事实:玩忽职守,未按照规定履行职责,未对基金宣传募集、投资运作等进行有效管理和控制,违反《私募投资基金监督管理暂行办法》(证监会令第105号)第二十三条第七项规定。
http://www.csrc.gov.cn/shanghai/c103864/c7484331/content.shtml
12. 5月29日,国家金融监督管理总局对中国**资产管理股份有限公司作出行政处罚,罚款735万元。
https://www.cbirc.gov.cn/cn/view/pages/ItemDetail.html?docId=1164149&itemId=4113&generaltype=9
13. 6月3日,国家金融监督管理总局对**银行股份有限公司作出行政处罚,罚款160万元。
https://www.cbirc.gov.cn/cn/view/pages/ItemDetail.html?docId=1166772&itemId=4113&generaltype=9
14. 6月24日,国家金融监督管理总局对**银行股份有限公司做出行政处罚,罚款350万元。
https://www.cbirc.gov.cn/cn/view/pages/ItemDetail.html?docId=1167665&itemId=4113&generaltype=9
15. 6月24日,国家金融监督管理总局对**理财有限责任公司做出行政处罚,罚款400万元。
https://www.cbirc.gov.cn/cn/view/pages/ItemDetail.html?docId=1167683&itemId=4113&generaltype=9
16. 6月24日,国家金融监督管理总局对**理财有限责任公司做出行政处罚,罚款250万元。
https://www.cbirc.gov.cn/cn/view/pages/ItemDetail.html?docId=1167686&itemId=4113&generaltype=9
17. 6月24日,国家金融监督管理总局对**理财有限责任公司做出行政处罚,罚款750万元。
https://www.cbirc.gov.cn/cn/view/pages/ItemDetail.html?docId=1167688&itemId=4113&generaltype=9
18. 6月24日,国家金融监督管理总局对**理财有限责任公司做出行政处罚,罚款850万元。
https://www.cbirc.gov.cn/cn/view/pages/ItemDetail.html?docId=1167692&itemId=4113&generaltype=9
19. 6月24日,国家金融监督管理总局对**理财有限责任公司做出行政处罚,罚款650万元。
https://www.cbirc.gov.cn/cn/view/pages/ItemDetail.html?docId=1167694&itemId=4113&generaltype=9
免责声明
本文中的信息、意见等仅供读者参考之用,本文任何内容(包括点评)均不构成任何形式的法律意见或建议,在任何时候均不构成对任何人的个人推荐或建议,读者应对本文中的信息和意见进行独立评估,自主审慎做出决策并承担风险。定达律所及其关联人员均不承担任何责任。如果您需要就某项事情进行法律咨询,敬请联系下列律师:
杨深利 合伙人
victor@dingdalegal.com
专业领域:民商事争议解决、金融犯罪辩护、企业投融资服务及不良资产处置业务
黄晴 律师
serenehuang@dingdalegal.com
香港中文大学国际经济法法学硕士
西南政法大学法学学士学位
比利时根特大学交换生
专业领域:公司、合规和银行金融


