2024-09-02
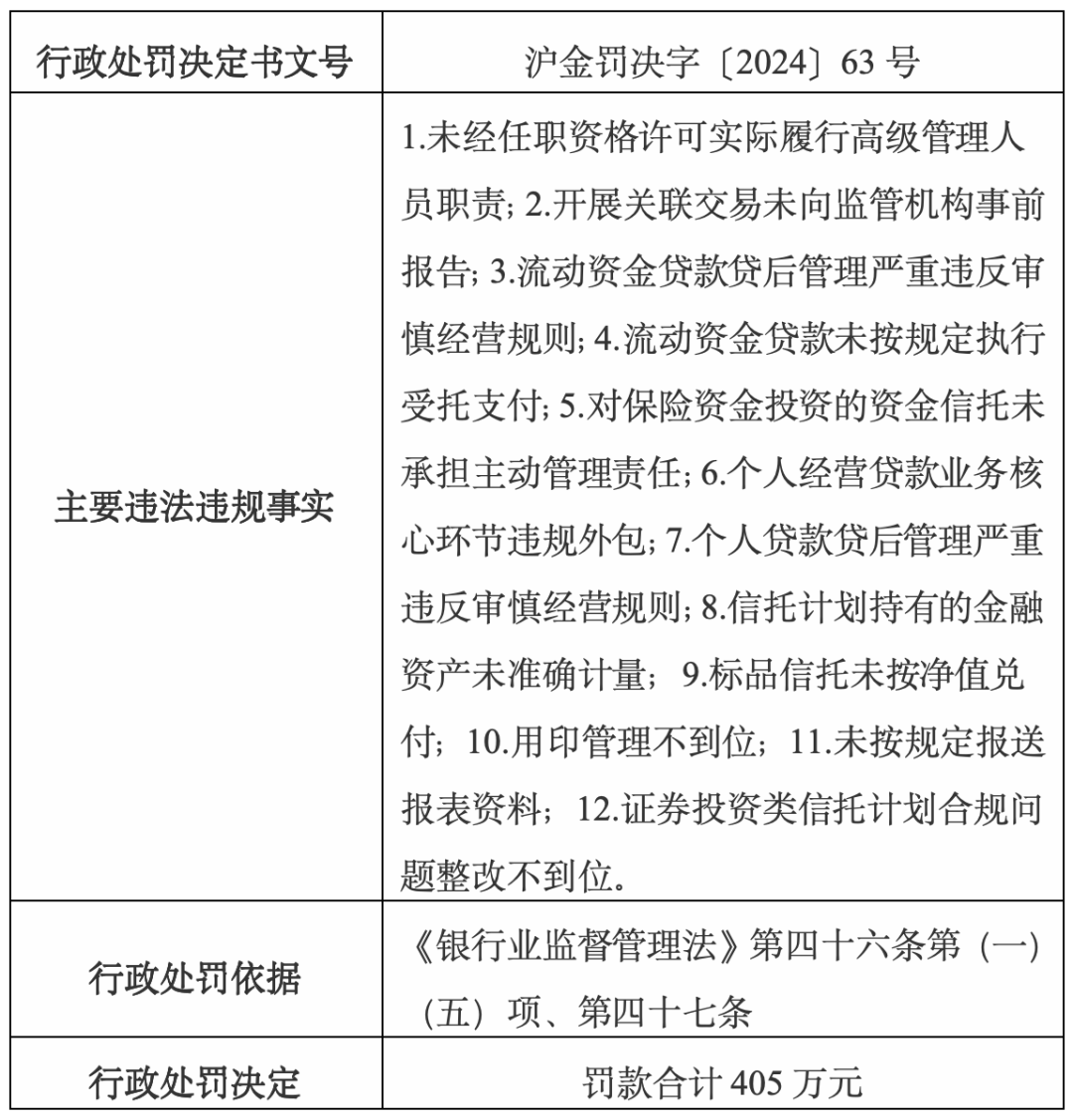
杨深利、黄晴目录 一、新法新规 7月5日,中国证监会就《私募投资基金信息披露和信息报送管理规定(征求意见稿)》公开征求意见。 8月1日,国家金融监督管理总局《反保险欺诈工作办法》开始施行。 8月2日,国家金融监督管理总局印发《关于普惠信贷尽职免责工作的通知》。 8月2日,国家金融监督管理总局就《保险资产风险分类办法(征求意见稿)》公开征求意见。 8月16日,国家金融监督管理总局就《金融机构合规管理办法(征求意见稿)》公开征求意见。 8月16日,司法部就《国务院关于规范中介机构为公司公开发行股票提供服务的规定(征求意见稿)》公开征求意见。 8月23日,国家金融监督管理总局就《小额贷款公司监督管理暂行办法(征求意见稿)》公开征求意见。 8月23日,国家金融监督管理总局发布《关于印发金融租赁公司业务发展鼓励清单、负面清单和项目公司业务正面清单的通知》。 8月26日,中国人民银行、国家外汇管理局修订后《境外机构投资者境内证券期货投资资金管理规定》开始施行。 二、金融典型案例 全国首例:私募基金管理人因违反公平分配义务承担赔偿责任案 田某、周某诉某信托公司金融借款合同纠纷案,人民法院案例库入库编号:2024-08-2-103-009 西城法院审结首例适用新公司法加速到期规则案件 渝中法院审结首例适用新《公司法》未届期股权转让案件 认缴出资加速到期 | 崇川法院审结首例适用新《公司法》规则案件 三、行政处罚 7月1日,国家金融监督管理总局上海监管局对上海****村镇银行股份有限公司做出行政处罚,处罚款95万元。 7月2日,国家金融监督管理总局上海监管局对**信托股份有限公司做出行政处罚,罚款合计405万元。 7月2日,国家金融监督管理总局上海监管局对****金融租赁有限责任公司做出行政处罚,罚款合计160万元。 7月3日,国家金融监督管理总局上海监管局对上海****村镇银行股份有限公司做出行政处罚,罚款合计140万元。 7月3日,国家金融监督管理总局上海监管局对**银行股份有限公司信用卡中心做出行政处罚,罚款合计80万元。 7月3日,国家金融监督管理总局上海监管局对浙江**商业银行股份有限公司上海分行做出行政处罚,罚款合计1085万元。 7月8日,国家金融监督管理总局对****健康保险股份有限公司及其责任人员做出行政处罚,对公司合计罚款158万元。 7月10日,国家金融监督管理总局上海监管局对中国**银行股份有限公司上海市分行做出行政处罚,罚款合计1050万元。 7月15日,中国证券监督管理委员会上海监管局对上海***股权投资管理中心(有限合伙)采取出具警示函措施的决定。 7月15日,中国证券监督管理委员会对****期货股份有限公司采取出具警示函监管措施。 8月19日,中国证券监督管理委员会上海监管局对上海**私募基金管理有限公司采取出具警示函措施的决定。 8月19日,中国证券监督管理委员会上海监管局对上海***股权投资管理有限公司采取出具警示函措施的决定。 01 新法新规 7月5日,中国证监会就《私募投资基金信息披露和信息报送管理规定(征求意见稿)》公开征求意见 2023年9月实施的《私募条例》,对私募投资基金信息披露和信息报送提出了明确要求和处理处罚规定。私募投资基金信息披露和信息报送是掌握行业运行情况、保护投资者合法权益的重要基础性工作。为落实《私募条例》要求,中国证监会总结了信息披露和信息报送实践经验,起草形成《信披规定》。 http://www.csrc.gov.cn/csrc/c101981/c7491809/content.shtml 8月1日,国家金融监督管理总局《反保险欺诈工作办法》开始施行 《办法》共6章、37条,主要内容包括:一是明确反欺诈工作目标是建立“监管引领、机构为主、行业联防、各方协同”四位一体的工作体系。二是明确反欺诈监管职责。三是明确保险机构反欺诈职责任务。四是明确相关行业组织反欺诈职责分工。五是明确反欺诈对外协作要求。 https://www.cbirc.gov.cn/cn/view/pages/ItemDetail.html?docId=1172486&itemId=928&generaltype=0 8月2日,国家金融监督管理总局印发《关于普惠信贷尽职免责工作的通知》 《通知》指出,银行业金融机构在普惠信贷业务出现风险后,经过有关工作流程,认定相关人员尽职履行职责的,免除其全部或部分责任,包括内部考核扣减分、行政处分、经济处罚等责任。《通知》提出了鼓励担当、尽职免责、失职追责问责的原则,分别列举了应免责情形、可减免责情形和不得免责情形,还规范了尽职免责工作机制。 https://www.cbirc.gov.cn/cn/view/pages/ItemDetail.html?docId=1172998&itemId=917&generaltype=0 8月2日,国家金融监督管理总局就《保险资产风险分类办法(征求意见稿)》公开征求意见 此次修订主要内容包括:一是提升制度约束力。二是完善固定收益类资产分类标准。三是完善权益类资产、不动产类资产风险分类标准。四是完善组织实施管理。五是增加外部约束。 https://www.cbirc.gov.cn/cn/view/pages/ItemDetail.html?docId=1172974&itemId=915 8月16日,国家金融监督管理总局就《金融机构合规管理办法(征求意见稿)》公开征求意见 《办法》共五章六十五条。主要内容包括:一是总则。明确《办法》的制定依据、适用范围、基本原则、相关定义和监管主体等。二是合规管理职责。分三节分别明确了董事会及高级管理人员的职责,首席合规官及合规官的设置与职责,以及合规管理部门的职责与分工。要求金融机构在总部设置首席合规官,在省级(计划单列市)分支机构或者一级分支机构设置合规官。充分发挥首席合规官、合规官在合规管理体系中上下传导、左右协调、内外沟通的核心功能,统筹推进合规管理工作。强化业务条线的主体责任、合规部门的管理责任和内部审计的监督责任,做到有机统筹、有效衔接。三是合规管理保障。完善首席合规官及合规官、合规管理部门及人员履职的相应保障措施。要求金融机构为合规管理部门配备充足、专业的合规管理人员,通过合规人员的专业性提升合规管理的有效性。明确首席合规官及合规官的参会权、知情权、调查权、询问权、建议权、预警提示权等履职保障。四是监督管理与法律责任。明确相关行政处罚及其他监管措施,对金融机构及其工作人员,特别是对董事、高级管理人员、首席合规官及合规官等未能有效实施合规管理的违法违规行为予以严肃追责,加大惩戒力度。五是附则。明确《办法》施行日期及过渡期等事项。 https://www.nfra.gov.cn/cn/view/pages/ItemDetail.html?docId=1174976&itemId=915&generaltype=0 8月16日,司法部就《国务院关于规范中介机构为公司公开发行股票提供服务的规定(征求意见稿)》公开征求意见 主要规定了以下内容:一是明确立法目的与适用范围。二是规定中介机构执业和收费的基本准则。三是规定相关主体的执业规范与收付费具体要求。明确证券公司保荐业务、会计师事务所审计业务不得以股票公开发行上市结果作为收费条件,律师事务所不得违反司法行政等部门关于律师服务收费的相关规定;中介机构及其从业人员收费的禁止性行为;发行人的信息披露责任;地方人民政府不得为公司上市给予奖励。四是规定监管措施和法律责任。 https://www.moj.gov.cn/pub/sfbgw/lfyjzj/lflfyjzj/202408/t20240816_504314.html 8月23日,国家金融监督管理总局就《小额贷款公司监督管理暂行办法(征求意见稿)》公开征求意见 《暂行办法》共七章、六十六条,分别为总则、业务经营、公司治理与风险管理、消费者权益保护、非正常经营企业退出、监督管理、附则。 https://www.cbirc.gov.cn/cn/view/pages/ItemDetail.html?docId=1176142&itemId=915&generaltype=0 8月23日,国家金融监督管理总局发布《关于印发金融租赁公司业务发展鼓励清单、负面清单和项目公司业务正面清单的通知》 《通知》对金融租赁公司及项目公司业务实施清单制管理,主要包括正文及金融租赁公司业务发展鼓励清单、负面清单和项目公司业务正面清单三项附件。 https://www.cbirc.gov.cn/cn/view/pages/ItemDetail.html?docId=1176145&itemId=917 8月26日,中国人民银行、国家外汇管理局修订后《境外机构投资者境内证券期货投资资金管理规定》开始施行 《规定》进一步优化合格境外机构投资者和人民币合格境外机构投资者跨境资金管理,推动境内金融市场高水平开放。 http://www.pbc.gov.cn/tiaofasi/144941/3581332/5414633/index.html 02 金融典型案例 1. 全国首例:私募基金管理人因违反公平分配义务承担赔偿责任案 上下滑动查看更多 https://mp.weixin.qq.com/s/-Kf1Xh-ceAejEfFRTEp6cg 2. 田某、周某诉某信托公司金融借款合同纠纷案,人民法院案例库入库编号:2024-08-2-103-009 裁判要旨:贷款人有义务明确披露贷款实际利率,若以格式条款约定利率,还应采取合理方式提请借款人注意,并按照借款人的要求予以说明。若因贷款人未明确披露导致借款人没有注意或理解借款合同的实际利率,则应视为双方未就“按照该实际利率计算利息”达成合意,贷款人无权据此计收利息。此时,合同利率的确定应当依据合同解释原则,结合相关条款、行为的性质和目的、习惯以及诚信原则,采用一般理性人标准。 3. 西城法院审结首例适用新公司法加速到期规则案件 上下滑动查看更多 https://mp.weixin.qq.com/s/21_oRaYH_GdOlzZ5KI9e_w 4. 渝中法院审结首例适用新《公司法》未届期股权转让案件 上下滑动查看更多 https://mp.weixin.qq.com/s/4JX8C4CMeodQZxMkNBF0gw 5. 认缴出资加速到期 | 崇川法院审结首例适用新《公司法》规则案件 上下滑动查看更多 https://mp.weixin.qq.com/s/QMBbsIHopObLm-jW1L8U5A 03 行政处罚 7月1日,国家金融监督管理总局上海监管局对上海****村镇银行股份有限公司做出行政处罚,处罚款95万元。 https://www.cbirc.gov.cn/branch/shanghai/view/pages/common/ItemDetail.html?docId=1169020&itemId=1000 7月2日,国家金融监督管理总局上海监管局对**信托股份有限公司做出行政处罚,罚款合计405万元。 https://www.cbirc.gov.cn/branch/shanghai/view/pages/common/ItemDetail.html?docId=1169649&itemId=1000 7月2日,国家金融监督管理总局上海监管局对****金融租赁有限责任公司做出行政处罚,罚款合计160万元。 https://www.cbirc.gov.cn/branch/shanghai/view/pages/common/ItemDetail.html?docId=1169657&itemId=1000 7月3日,国家金融监督管理总局上海监管局对上海****村镇银行股份有限公司做出行政处罚,罚款合计140万元。 https://www.cbirc.gov.cn/branch/shanghai/view/pages/common/ItemDetail.html?docId=1169652&itemId=1000 7月3日,国家金融监督管理总局上海监管局对**银行股份有限公司信用卡中心做出行政处罚,罚款合计80万元。 https://www.cbirc.gov.cn/branch/shanghai/view/pages/common/ItemDetail.html?docId=1169826&itemId=1000 7月3日,国家金融监督管理总局上海监管局对浙江**商业银行股份有限公司上海分行做出行政处罚,罚款合计1085万元。 https://www.cbirc.gov.cn/branch/shanghai/view/pages/common/ItemDetail.html?docId=1169833&itemId=1000 7月8日,国家金融监督管理总局对****健康保险股份有限公司及其责任人员做出行政处罚,对公司合计罚款158万元。 https://www.cbirc.gov.cn/cn/view/pages/ItemDetail.html?docId=1170162&itemId=4113 7月10日,国家金融监督管理总局上海监管局对中国**银行股份有限公司上海市分行做出行政处罚,罚款合计1050万元。 https://www.cbirc.gov.cn/branch/shanghai/view/pages/common/ItemDetail.html?docId=1171160&itemId=1000 7月15日,中国证券监督管理委员会上海监管局对上海***股权投资管理中心(有限合伙)采取出具警示函措施的决定 处罚文号:沪证监决〔2024〕299号 违法行为:在开展私募基金业务活动中,未向投资者披露可能影响其合法权益的重大信息,违反了《私募投资基金监督管理暂行办法》(证监会令第105号)第二十四条的规定。 http://www.csrc.gov.cn/shanghai/c103864/c7495722/content.shtml 7月15日,中国证券监督管理委员会对****期货股份有限公司采取出具警示函监管措施 处罚文号:沪证监决〔2024〕300号 违法行为:组织员工通过设立有限合伙企业受让部分公司股权收益权,涉及公司股份占比超过5%,且未及时向监管局报告上述情况,反映公司在公司治理方面存在不足,违反了《期货公司监督管理办法》(证监会令第110号)第三十五条、《期货公司监督管理办法》(证监会令第137号)第三十五条、《期货公司监督管理办法》(证监会令第155号)第四十条的规定。 http://www.csrc.gov.cn/shanghai/c103864/c7496101/content.shtml 8月19日,中国证券监督管理委员会上海监管局对上海**私募基金管理有限公司采取出具警示函措施的决定 处罚文号:沪证监决〔2024〕324号 违法行为:在开展私募基金业务过程中存在以下事实:一、按照他人指令购买指定债券,在投资运作环节未履行谨慎勤勉义务,违反《私募投资基金监督管理暂行办法》(证监会令第105号)第四条第一款的规定。二、委托不具有基金销售业务资格的单位从事资金募集活动,不符合《关于加强私募投资基金监管的若干规定》(证监会公告〔2020〕71号)第六条第一款第八项的规定,违反《私募投资基金监督管理暂行办法》第二十三条第九项规定。 http://www.csrc.gov.cn/shanghai/c103864/c7502636/content.shtml 8月19日,中国证券监督管理委员会上海监管局对上海***股权投资管理有限公司采取出具警示函措施的决定 处罚文号:沪证监决〔2024〕326号 违法行为:在开展私募基金业务过程中,存在以下事实:未如实向投资者披露基金投资、可能存在的利益冲突情况以及可能影响投资者合法权益的其他重大信息,违反了《私募投资基金监督管理暂行办法》(证监会令第105号)第二十四条的规定。 http://www.csrc.gov.cn/shanghai/c103864/c7502633/content.shtml
免责声明 本文中的信息、意见等仅供读者参考之用,本文任何内容(包括点评)均不构成任何形式的法律意见或建议,在任何时候均不构成对任何人的个人推荐或建议,读者应对本文中的信息和意见进行独立评估,自主审慎做出决策并承担风险。定达律所及其关联人员均不承担任何责任。


