2026-01-06
杨深利、黄晴目录 一、新法新规 11月14日,中国人民银行发布《银行间市场经纪业务管理办法》,自2026年1月1日起施行 12月5日,国家金融监督管理总局发布《金融租赁公司融资租赁业务管理办法》,自2026年1月1日起施行 12月12日,国家金融监督管理总局发布《商业银行托管业务监督管理办法(试行)》,自2026年2月1日起施行 12月25日,国家金融监督管理总局发布《银行保险机构资产管理产品信息披露管理办法》,自2026年9月1日起施行 12月26日,中国人民银行 国家外汇管理局发布《关于境内企业境外上市资金管理有关问题的通知》,自2026年4月1日起实施 12月26日,中国人民银行发布《银行间外汇市场管理规定》,自2026年2月1日起施行 12月26日,中国人民银行、国家外汇管理局发布《关于跨国公司本外币一体化资金池业务有关事宜的通知》,自发布之日起施行 12月26日,中国人民银行办公厅、农业农村部办公厅、金融监管总局办公厅联合印发《关于推广农业设施和畜禽活体抵押融资的通知》 12月31日,国家金融监督管理总局发布《商业银行并购贷款管理办法》,自印发之日起施行 12月31日,中国证监会印发《中国证监会关于推出商业不动产投资信托基金试点的公告》,自印发之日起实施 12月31日,中国证监会发布《证券期货市场监督管理措施实施办法》,自2026年6月30日起施行 12月31日,中国证监会发布关于修改《证券期货行政执法当事人承诺制度实施规定》的决定,自2026年2月1日起施行 12月31日,中国证监会修订发布《公开募集证券投资基金销售费用管理规定》,自2026年1月1日起正式施行 二、金融典型案例 公安部和国家金融监督管理总局通报金融领域“黑灰产”违法犯罪十大典型案例 三、行政执法动态 11月-12月,证监会公布对证券投资、投资管理咨询等公司的行政处罚 11月-12月,国家金融监督管理总局公布对银行、资管、保险等公司的行政处罚 11月-12月,中国人民银行公布对多家银行的行政处罚 01 新法新规
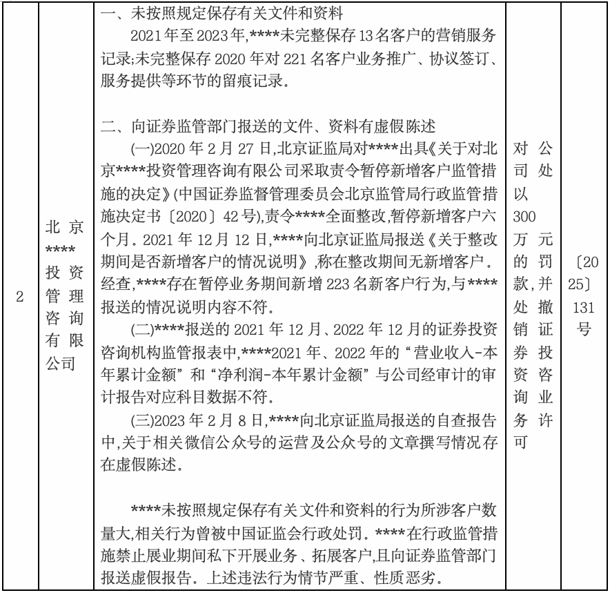
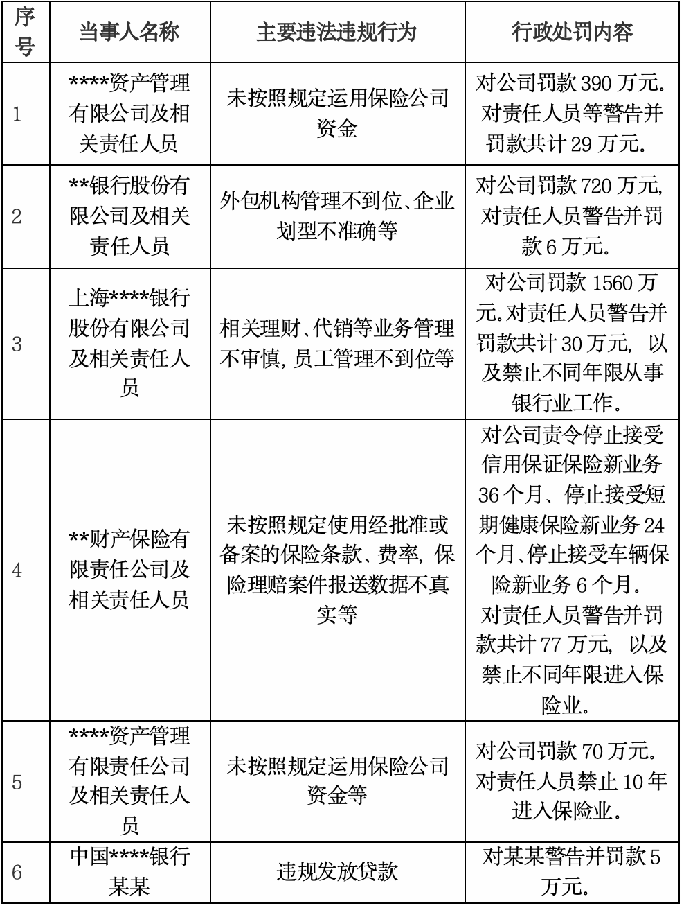
11月14日,中国人民银行发布《银行间市场经纪业务管理办法》,自2026年1月1日起施行 《办法》共六章二十五条,包括总则、经纪机构与从业人员、业务管理、监督管理、法律责任和附则。主要内容有:一是明确经纪业务范围。二是要求经纪机构强化内控和业务全流程管理。三是明确委托方责任。四是加强监督管理。 https://www.pbc.gov.cn/goutongjiaoliu/113456/113469/5900745/index.html 12月5日,国家金融监督管理总局发布《金融租赁公司融资租赁业务管理办法》,自2026年1月1日起施行 一是聚焦主责主业。《办法》聚焦金融租赁公司融资租赁业务的特色功能,强调以租赁物为核心,以直接租赁业务的流程及其管理要求为主线,兼顾售后回租、经营性租赁等其他业务特征,分别作出相应规定。二是规范业务管理流程。细化尽职调查、审查审批、合同订立与执行、租后管理等全流程操作规范,提升金融租赁公司经营活动的规范性。三是强化风险防控。针对融资租赁业务的信用风险、集中度风险、操作风险等重点风险领域,以及对经营性租赁资产管理、境外业务管理、员工行为管理中的关键环节提出相应风险管理要求。 https://www.nfra.gov.cn/cn/view/pages/ItemDetail.html?docId=1236276&itemId=915&generaltype=0 12月12日,国家金融监督管理总局发布《商业银行托管业务监督管理办法(试行)》,自2026年2月1日起施行 《办法》明确了商业银行托管业务的概念和开展业务的基本原则,规定了商业银行开展托管业务应当符合的要求。商业银行需要建立健全托管业务治理架构和管理体系制度,根据自身能力和服务水平提供适当的托管服务。 https://www.nfra.gov.cn/cn/view/pages/ItemDetail.html?docId=1237329&itemId=915&generaltype=0 12月25日,国家金融监督管理总局发布《银行保险机构资产管理产品信息披露管理办法》,自2026年9月1日起施行 《办法》立足“同类业务、相同标准”,统一明确了资产管理信托产品、理财产品、保险资管产品信息披露的基本原则、责任义务、共性内容及内部管理要求,对三类产品的信息披露行为进行了系统规范,督促机构严格履行信义义务,充分保障投资者的知情权和选择权。 https://www.nfra.gov.cn/cn/view/pages/ItemDetail.html?docId=1239490&itemId=915&generaltype=0 12月26日,中国人民银行 国家外汇管理局发布《关于境内企业境外上市资金管理有关问题的通知》,自2026年4月1日起实施 《通知》主要内容包括:一是统一本外币资金管理政策。明确境外上市募集资金、减持或转让股份等所得可以外币或人民币调回,参与H股“全流通”的上市主体对境内股东的分红款应在境内以人民币形式派发。二是便利企业在境内使用募集资金和管理汇率风险。明确境外上市募集资金以外币调回的可自主结汇使用,上市主体在境内可自主选择汇率风险管理途径。三是简化管理程序,放宽登记时限要求。支持以银行为主为企业直接办理境内企业境外上市登记,适当放宽发行上市、增发、减持等登记时限要求。四是进一步规范募集资金管理。明确境外上市募集资金、减持或转让股份所得资金原则上应汇回境内,股东因增持汇出资金如有剩余或交易未达成时,应及时汇回境内。允许符合一定条件的企业将募集资金留存境外使用。 https://www.pbc.gov.cn/goutongjiaoliu/113456/113469/2025122617173399705/index.html 12月26日,中国人民银行发布《银行间外汇市场管理规定》,自2026年2月1日起施行 主要内容包括:一是加强银行间外汇市场监管,从交易场所、资质条件、报价规范、交易清算规则、信息管理、数据服务、自律管理等领域明确相应要求,实现业务监管全覆盖。二是维护外汇市场稳健运行,规范银行间外汇市场基础设施、境内外金融机构、货币经纪公司、金融信息服务商权利和义务,要求遵循公开、公平、公正和诚实信用原则,保护市场参与者合法权益。三是推动银行间外汇市场高质量发展,支持外汇市场基础设施根据市场需求不断丰富交易和清算品种、币种、方式等,便利金融机构为客户提供外汇服务。 https://www.pbc.gov.cn/goutongjiaoliu/113456/113469/2025122616205214842/index.html 12月26日,中国人民银行、国家外汇管理局发布《关于跨国公司本外币一体化资金池业务有关事宜的通知》,自发布之日起施行 《通知》内容包括:一是建立本外币一体化资金池政策框架。将本外币资金池业务纳入统一管理,鼓励企业以本币开展资金池业务。同时明确由各地国家外汇局分局“一个窗口”对外,为企业办理资金池业务备案登记等,减少企业“脚底成本”。二是便利跨国公司跨境归集划转资金。设定与资金池成员企业所有者权益相挂钩的外债和境外放款集中额度,支持跨国公司额度内自主高效调配使用资金。三是完善资金池业务事中事后监督管理。 https://www.pbc.gov.cn/goutongjiaoliu/113456/113469/2025122617190389378/index.html 12月26日,中国人民银行办公厅、农业农村部办公厅、金融监管总局办公厅联合印发《关于推广农业设施和畜禽活体抵押融资的通知》 《通知》强调,要完善农业设施和畜禽活体抵押登记模式,因地制宜建立抵押物清单名录,鼓励通过中国人民银行征信中心动产融资统一登记公示系统规范开展登记、查询。支持有条件的地区建设农业设施和畜禽活体抵押数字化管理平台,赋予抵押资产专属“二维码”。鼓励金融机构创新金融产品和服务方式,探索“农业保险+融资”模式,用好信贷市场服务平台,加强信息共享与融资对接服务。建立健全信贷风险分担和监测机制,探索创新担保服务路径,扩大保险覆盖范围,支持通过物联网平台等智能化手段,加强在押资产管理。 https://www.pbc.gov.cn/goutongjiaoliu/113456/113469/2025122612185071970/index.html 12月31日,国家金融监督管理总局发布《商业银行并购贷款管理办法》,自印发之日起施行 主要修订内容包括:一是拓宽并购贷款适用范围,允许并购贷款用于参股型并购;二是优化贷款条件,提高控制型并购贷款占并购交易价款比例上限,延长贷款最长期限;三是设置差异化的展业资质要求,对开展控制型和参股型并购贷款的银行设置了不同的资产规模要求;四是突出并购方偿债能力评估,强调借款人和并购交易审查并重。 https://www.nfra.gov.cn/cn/view/pages/ItemDetail.html?docId=1240855&itemId=915&generaltype=0 12月31日,中国证监会印发《中国证监会关于推出商业不动产投资信托基金试点的公告》,自印发之日起实施 主要包括以下内容:一是产品定义,商业不动产REITs是指通过持有商业不动产以获取稳定现金流并向基金份额持有人分配收益的封闭式公开募集证券投资基金。二是基金注册及运营管理要求,明确基金管理人及基金托管人、尽职调查、申请材料、商业不动产等方面要求,以及基金管理人的主动运营管理责任。三是发挥基金管理人和专业机构作用,压严压实责任,要求严格遵守执业规范和监管要求。四是强化监管责任,明确各监管机构依法依规履行商业不动产REITs监管和风险监测处置等职责。此外,商业不动产REITs其他有关事宜,参照《公开募集基础设施证券投资基金指引(试行)》有关规定执行。 https://www.csrc.gov.cn/csrc/c100028/c7605669/content.shtml 12月31日,中国证监会发布《证券期货市场监督管理措施实施办法》,自2026年6月30日起施行 《实施办法》共二十五条,主要包括以下内容:一是明确监管措施的种类。二是明确监管措施的实施原则。三是明确实施监管措施的程序要求。四是明确监管措施决定的作出及执行要求。 https://www.csrc.gov.cn/csrc/c100028/c7606032/content.shtml 12月31日,中国证监会发布关于修改《证券期货行政执法当事人承诺制度实施规定》的决定,自2026年2月1日起施行 《决定》的主要内容包括:一是完善受理条件。二是完善办理程序。三是加强对当事人的诚信约束。 https://www.csrc.gov.cn/csrc/c100028/c7606003/content.shtml 12月31日,中国证监会修订发布《公开募集证券投资基金销售费用管理规定》,自2026年1月1日起正式施行 《规定》共6章29条,主要内容如下:一是合理调降公募基金认申购费、销售服务费率水平,切实降低投资者成本。二是简化赎回费收费安排,明确赎回费全部计入基金财产。三是明确对投资者持有期限超过一年的基金份额(货币市场基金除外),不再收取销售服务费,鼓励长期持有。四是设置差异化的客户维护费支付比例上限,鼓励大力发展权益类基金。五是强化基金销售费用规范,明确基金销售结算资金利息归属于投资者,要求基金投顾业务不得双重收费。六是建立基金行业机构投资者直销服务平台,为基金管理人直销业务发展提供高效、便捷、安全的服务。 https://www.csrc.gov.cn/csrc/c100028/c7606047/content.shtml 02 金融典型案例 公安部和国家金融监督管理总局通报金融领域“黑灰产”违法犯罪十大典型案例 2025年6月至11月,公安部会同国家金融监管总局部署17个重点省市开展为期6个月的金融领域“黑灰产”违法犯罪集群打击。工作开展以来,全国公安经侦部门先后组织发起集群打击近60次,共立案查处金融领域“黑灰产”犯罪案件1500余起,打掉职业化犯罪团伙200余个,涉案金额累计近300亿元。 一、北京钱某某等人涉嫌贷款诈骗案 2024年5月,北京市公安机关依法立案侦办钱某某等人涉嫌贷款诈骗案。经查,自2023年7月以来,以犯罪嫌疑人钱某某、赵某某等人为首的犯罪团伙,在北京郊区组织大量有贷款需求的“白户”人员,通过虚构种植大棚、市场摊位,虚增交易流水等方式,利用某商业银行“某某贷”产品,规模性套取涉农政策性贷款资金6000余万元。该犯罪团伙内部分工明确,为“白户”申请贷款人员组织住宿、虚构项目、对接银行、代还利息、“押送”取现等各环节均有专人负责,形成“黑灰产”产业链条。目前,公安机关已将钱某某、赵某某等犯罪嫌疑人移送检察机关审查起诉。 二、内蒙古宋某某等人涉嫌敲诈勒索案 2025年8月,内蒙古自治区呼和浩特市公安机关依法立案侦办宋某某等人涉嫌敲诈勒索案。经查,2024年10月至2025年7月间,犯罪嫌疑人宋某某等人非法获取大量信用卡欠款人信息,随后与信用卡持卡人签订所谓“委托合作协议”,以“代理人”身份结成反催收敲诈团伙。该团伙通过“设局”故意捏造银行及催收公司存在违规操作的假象,短期内频繁向金融监管机构发起大量恶意投诉,以此向相关银行和催收公司施压,达到既帮助持卡人免除信用卡欠款、又借机勒索额外钱财的非法目的,累计敲诈催收公司18.8万元。目前,宋某某等犯罪嫌疑人已被检察机关批准逮捕,案件正在进一步侦办中。 三、上海师某等人涉嫌合同诈骗案 2025年3月,上海市公安机关依法立案侦办师某等人涉嫌合同诈骗案。经查,2022年3月以来,犯罪嫌疑人师某以非法占有为目的,与北京某保险代理公司签订《保险业务团队经营协议》《保单续期责任书》,随后,师某伙同他人在全国各地寻找出资人,利用没有实际投保意图的投保人和挂名业务员,以出资投保一年后恶意退保的方式,骗取受害企业投保返佣400余万元。目前,公安机关已将师某等犯罪嫌疑人移送检察机关审查起诉。 四、江苏宫某某等人贷款诈骗案 2024年10月,江苏省泰州市公安机关依法立案侦办宫某某等人涉嫌贷款诈骗案。经查,2023年7月以来,犯罪嫌疑人宫某某伙同多名贷款中介人员、二手车商,在全国多地招募征信无异常的普通人充当“背债人”,进行话术培训和包装,指使“背债人”使用虚假证明材料骗取银行购车贷款,给银行等金融机构造成直接经济损失600余万元。目前,宫某某等主要犯罪嫌疑人已被靖江市人民法院依法判处有期徒刑十年六个月至一年不等,其余犯罪嫌疑人正在陆续移送审查起诉中。 五、浙江蒋某等人涉嫌贷款诈骗案 2024年12月,浙江省台州市公安机关依法立案侦办蒋某等人涉嫌贷款诈骗案。经查,2023年1月以来,犯罪嫌疑人蒋某等人以“低风险、高回报”为诱饵,诱使征信白户充当“背债人”,工作人员为其量身定制营业执照、财务报表等全套企业经营资料,伪造房产证、车辆登记证等资产证明,勾结银行帮助“背债人”顺利获取贷款资格,进行话术培训后对7家银行实施贷款诈骗,涉案金额9000余万元。目前,公安机关已抓获蒋某等犯罪嫌疑人,案件正在进一步侦办中。 六、江西张某某等人涉嫌贷款诈骗案 2025年3月,江西省吉安市公安机关依法立案侦办张某某等人涉嫌贷款诈骗案。经查,2019年至2024年期间,犯罪嫌疑人张某某为偿还个人巨额融资债务,伙同杨某某、周某等人以高额返利为诱饵吸引周边亲朋好友为其办理借名贷款,随后通过伪造77名贷款人名下不动产权证书、户口簿、结(离)婚证、银行交易流水等贷款资料,与个别商业银行信贷客户经理相勾结,陆续办理89笔个人抵押贷款,共骗取银行信贷资金1.1亿元。目前,公安机关已将张某某等主要犯罪嫌疑人移送检察机关审查起诉。 七、山东王某等人涉嫌贷款诈骗案 2025年8月,山东省青岛市公安机关依法立案侦办王某等人涉嫌贷款诈骗案。经查,2020年以来,犯罪嫌疑人王某、程某某等人以一级贷款中介身份,在全国多地发展10余个二级贷款中介,由二级贷款中介在当地物色有贷款需求的“背债人”,王某等一级贷款中介则通过伪造“银行流水、房屋产权证、工作证明”等手段,对“背债人”进行包装进而符合办理高额房贷条件,伙同房产评估公司对“背债人”所交易的二手房进行高评高估,提高贷款额度,并通过勾结银行内部人员打通贷款审核审批关,以此诈骗银行购房贷款,涉案总金额1.2亿余元。目前,公安机关已抓获王某、程某某等犯罪嫌疑人,案件正在进一步侦办中。 八、河南李某某等人涉嫌保险诈骗案 2025年5月,河南省商丘市、周口市公安机关依法侦办某“人伤黄牛”中介团伙保险诈骗案。经查,以犯罪嫌疑人李某某为首的犯罪团伙以律师事务所名义,在各家医院寻找交通事故伤者,以“提高伤残等级、获取更多赔偿”为诱饵,诱骗交通事故伤者签订《事故理赔代理协议》,通过“买断人伤”或“协商分成”方式控制理赔流程,获取不当利益。犯罪团伙内部分工明确,在伤残鉴定时,“人伤黄牛”勾结鉴定人员,指导伤者伪装伤情以达到虚增伤残等级的目的。在伤者复查时,犯罪团伙买通个别医生出具虚假医学证明,鉴定机构以此出具虚假伤残鉴定意见书。据统计,该犯罪团伙骗取多家保险公司理赔资金累计逾亿元。目前,公安机关已抓获李某某等犯罪嫌疑人,案件正在进一步侦办中。 九、广东周某某等人涉嫌集资诈骗、非法吸收公众存款案 2025年2月,广东省中山市公安机关依法立案侦办周某某等人以“4折解债”代理维权为名实施的非法集资案。经查,2023年3月以来,犯罪嫌疑人周某某等人成立多家“欣某系”关联公司,在不具备对接任何银行及不良资产处置公司资质的情况下,以召开线下推介宣传会,线上推广引流等方式,向社会不特定人群公开宣称该公司与多家AMC(资产管理公司)机构有合作关系,以“4折解债”为幌子,面向银行金融机构信用卡、贷款逾期负债客户,收取负债人债务总金额40%的解债资金,承诺在一定期限内帮助其解除全部债务,向不特定债务人吸收解债资金,并成立“债审部”假冒客户接听催收电话进行反催收,截至案发,共吸收全国28省份1.4万名负债客户解债资金9亿余元。目前,公安机关已将周某某等人以涉嫌集资诈骗罪、非法吸收公众存款罪移送检察机关审查起诉。 十、重庆唐某等人涉嫌贷款诈骗案 2024年3月,重庆市公安机关依法立案侦办唐某等多个犯罪团伙实施贷款诈骗案。经查,2021年以来,唐某等15个贷款诈骗犯罪团伙通过网络媒介招揽贷款客源,鼓吹提供所谓企业包装服务以获取银行贷款,并为客户提供“背债人”服务。在此过程中,唐某等人通过包装企业经营信息虚构经营状况,骗取银行线上审核批准贷款,仅支付利息不偿还本金,并制造出因经营不善无力还贷的民事违约假象,累计骗贷金额近1亿元。目前,检察机关已对唐某等犯罪嫌疑人提起公诉。 https://mp.weixin.qq.com/s/t-ouiZvGjVyBykQLEx5H6w?scene=1&click_id=215 03 行政执法动态 11月-12月,证监会公布的部分行政处罚情况如下: https://www.csrc.gov.cn/csrc/c101971/zfxxgk_zdgk.shtml 11月-12月,国家金融监督管理总局公布的部分行政处罚情况如下: https://www.nfra.gov.cn/cn/view/pages/ItemList.html?itemPId=923&itemId=4113&itemUrl=ItemListRightList.html&itemName=%E6%80%BB%E5%B1%80%E6%9C%BA%E5%85%B3&itemsubPId=931&itemsubPName=%E8%A1%8C%E6%94%BF%E5%A4%84%E7%BD%9A 11月-12月,中国人民银行公布的部分行政处罚情况如下: https://www.pbc.gov.cn/zhengwugongkai/4081330/4081344/4081407/4081705/index.html


