2023-09-15
杨深利、黄晴
目录
一、新法新规
2023年7月3日,国务院公布《私募投资基金监督管理条例》,自2023年9月1日起施行。
2023年7月14日,中国证券投资基金业协会发布《证券期货经营机构私募资产管理计划备案办法》。
2023年7月14日,中国证券投资基金业协会发布《私募基金管理人失联处理指引》。
2023年7月21日,金监总局就《非银行金融机构行政许可事项实施办法(征求意见稿)》公开征求意见。
2023年7月28日,金监总局就《银行保险机构操作风险管理办法(征求意见稿)》公开征求意见。
2023年7月31日,证监会发布《期货市场持仓管理暂行规定》。
2023年8月4日,金监总局就《银行保险机构涉刑案件风险防控管理办法(征求意见稿)》公开征求意见。
2023年8月11日,金监总局修订后的《汽车金融公司管理办法》开始施行。
2023年8月25日,金监总局、人行、证监会、网信办、外管局发布《关于规范货币经纪公司数据服务有关事项的通知》。
二、金融商事案例
财新网2023年7月7日报道:春华“贱卖”蚂蚁案二审宣判,投资者获初始投资额24.26%补偿。
三、金融行政处罚案例
2023年7月6日,证监会浙江监管局对**基金销售及林**做出行政处罚决定。
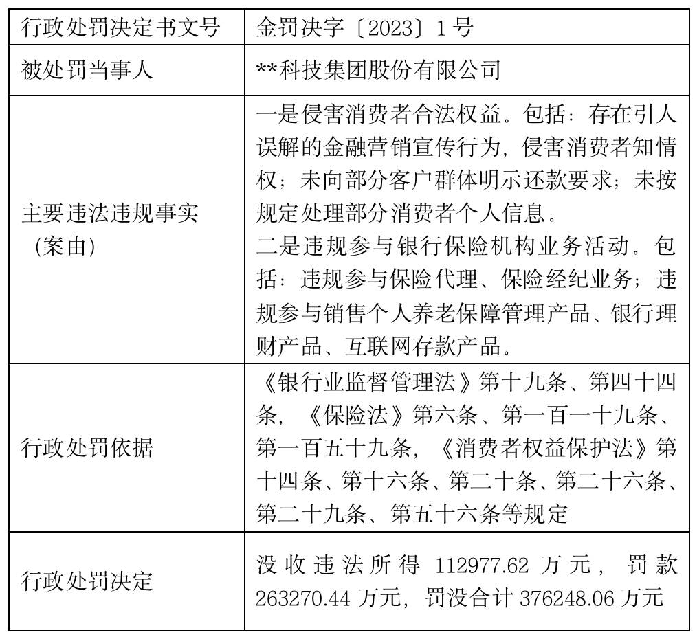
2023年7月7日,国家金融监管总局对**科技集团股份有限公司做出行政处罚。
2023年7月7日,中国人民银行对支**(中国)网络技术有限公司等做出行政处罚。
2023年7月11日,证监会上海监管局对上海**资产管理中心(有限合伙) 采取出具警示函措施的决定。
2023年7月13日,证监会上海监管局对上海***投资有限公司采取出具警示函措施的决定。
2023年7月26日,证监会上海监管局对**财富管理(上海)有限公司采取出具警示函措施的决定。
2023年7月31日,国家金融监管总局对****资产管理股份有限公司做出行政处罚。
2023年7月31日,国家金融监管总局对****资产管理股份有限公司做出行政处罚。
2023年8月2日,国家金融监管总局对****银行股份有限公司做出行政处罚。
2023年8月3日,国家金融监管总局对**金融资产投资有限公司做出行政处罚。
2023年8月3日,国家金融监管总局对**银行股份有限公司做出行政处罚。
2023年8月15日,国家金融监管总局对****银行股份有限公司做出行政处罚。
2023年8月31日,证监会上海监管局对徐**采取出具警示函措施的决定。
四、金融刑事案例
2023年7月14日,“小牛资本”非法集资案一审宣判。
新法新规
1. 2023年7月3日,国务院公布《私募投资基金监督管理条例》,自2023年9月1日起施行
《条例》坚持强化风险源头管控,划定监管底线,全流程促进私募基金规范运作。一是突出对关键主体的监管要求。加强私募基金管理人监管,明确法定职责和禁止性行为,强化高管人员的专业性要求,按照规定接受合规和专业能力培训;明确私募基金管理人需向基金业协会申请登记,并确保其满足持续运营要求,具备从事私募基金管理的相应能力。私募基金托管人依法履行职责。二是全面规范资金募集和备案要求。坚守“非公开”“合格投资者”的募集业务活动底线,落实穿透监管,加强投资者适当性管理。明确私募基金募集完毕后向基金业协会备案。三是规范投资业务活动。明确私募基金财产投资范围和负面清单,同时为私募基金产品有序创新预留了空间。对专业化管理、关联交易管理作了制度安排,维护投资者合法权益。建立健全私募基金监测机制,加强全流程监管。四是明确市场化退出机制。为构建“进出有序”的行业生态,对于私募基金管理人出现相关情形的,规定基金业协会应当及时注销登记并予以公示;私募基金无法正常运作、终止的,由专业机构行使更换私募基金管理人、修改或者提前终止基金合同、组织基金清算等职权。五是丰富事中事后监管手段,加大违法违规行为惩处力度。为保障监管机构能够有效履职,《条例》明确证监会可以采取现场检查、调查取证、账户查询、查阅复制封存涉案资料等措施;发现私募基金管理人违法违规的,可区分情况依法采取责令暂停业务、更换人员、强制审计以及接管等措施。同时,对标《证券投资基金法》,对规避登记备案义务、挪用侵占基金财产、内幕交易等严重违法违规行为,加大惩处打击力度。
访问网址:https://www.gov.cn/zhengce/zhengceku/202307/content_6890739.htm
2. 2023年7月14日,中国证券投资基金业协会发布《证券期货经营机构私募资产管理计划备案办法》
为贯彻落实《证券期货经营机构私募资产管理业务管理办法》、《证券期货经营机构私募资产管理计划运作管理规定》(以下合称资管规定),中国证券投资基金业协会(以下简称协会)将《证券期货经营机构私募资产管理计划备案管理办法(试行)》修订为《证券期货经营机构私募资产管理计划备案办法》,作为资管规定配套自律规则,自发布之日起施行。
《备案办法》主要修订内容包括:(一)引导行业回归本源,明确强调主动管理,规范聘请投资顾问,提升机构专业能力。(二)坚持风险问题导向,细化关联交易等要求,加强行业合规运作。(三)明确监管自律导向,强调不得保本保收益、不得开展与资产管理相冲突行为等禁止性行为。(四)满足行业实践需求,适度松绑股权投资运作,优化分期缴付和扩募、组合投资、SPV 嵌套层数、费用列支等系列要求。
访问网址:https://www.amac.org.cn//governmentrules/czxgf/zlgz/zlgz_zcgl/zlgz_zcgl_zhl/202307/t20230714_14875.html
3. 2023年7月14日,中国证券投资基金业协会发布《私募基金管理人失联处理指引》
《指引》共 12 条,主要内容包括:一是明确失联标准。《指引》进一步强调管理人信息报送与更新义务,并明确通过其填报的电话、电子邮件、短信等形式均无法联系,协会公告通知后规定期限内仍未取得联系的,即为失联,从而避免出现对协会失联认定标准的质疑。二是合理设置联络期。失联公示期限由三个月调整为一个月,将现行做法中的“疑似失联公告”调整为“要求机构向协会报送情况报告”,避免出现两次“失联公告”。三是明确衔接检查处分等自律程序,以实现监管的全流程覆盖。
访问网址:https://www.amac.org.cn/governmentrules/czxgf/zlgz/zlgz_smjj/zlgz_smjj_zhl/202307/t20230714_14870.html
4. 2023年7月21日,金监总局就《非银行金融机构行政许可事项实施办法(征求意见稿)》公开征求意见
本次修订立足于提升非银机构行政许可工作有效性,重点围绕以下方面:
一是调整部分事项准入条件。结合近年修订的《企业集团财务公司管理办法》《汽车金融公司管理办法》,同步调整机构设立和股东准入条件,落实业务分级管理规定,完善财务公司专项业务准入条件。
二是落实扩大对外开放部署。进一步放宽境外机构入股金融资产管理公司的准入条件,允许境外非金融机构作为金融资产管理公司出资人,取消境外金融机构作为金融资产管理公司出资人的总资产要求。
三是推进简政放权工作。简化债券发行和部分人员任职资格审批程序,取消非银机构发行非资本类债券审批、金融资产管理公司财务部门和内审部门负责人任职资格核准事项,改为事后报告制,明确资本类债券储架发行机制。
四是完善相关行政许可规定。总结近年来非银机构行政许可工作中遇到的实际问题,加强对股东资质的审查,完善行政许可条件、程序等相关规定。
访问网址:https://www.cbirc.gov.cn/cn/view/pages/ItemDetail.html?docId=1119099&itemId=917&generaltype=0
5. 2023年7月28日,金监总局就《银行保险机构操作风险管理办法(征求意见稿)》公开征求意见
《办法》共六章五十条及附录,主要内容包括:一是明确风险治理和管理责任。明确董事会、监事(会)和高级管理层的责任,界定三道防线的具体范围和职责,压实分支机构和附属机构的操作风险管理责任。二是规定风险管理基本要求。明确银行保险机构应当建立操作风险管理基本制度、操作风险偏好和传导机制,建立健全操作风险的管理信息系统,培育良好的操作风险管理文化。三是细化管理流程和管理工具。要求银行保险机构对操作风险进行全流程管理。规定了内部控制、业务连续性管理、数据安全、业务外包管理等操作风险控制、缓释措施的基本要求,建立操作风险情况和重大操作风险事件报告机制,应用操作风险损失数据库等三大基础管理工具以及新型工具。四是完善监督管理职责。国家金融监督管理总局及其派出机构要检查评估银行保险机构操作风险管理体系的健全性和有效性,行业协会应当发挥自律和服务作用。
访问网址:https://www.cbirc.gov.cn/cn/view/pages/ItemDetail.html?docId=1120280&itemId=917&generaltype=0
6. 2023年7月31日,证监会发布《期货市场持仓管理暂行规定》
该《暂行规定》是国务院期货监督管理机构为落实《期货和衍生品法》制定。《暂行规定》共7章30条,分别为总则、持仓限额、套期保值、大户持仓报告、持仓合并、法律责任和附则。重点对各项制度的内涵、制定或调整原则、适用情形、各参与主体义务等作出规定。
访问网址:http://www.csrc.gov.cn/csrc/c101954/c7423054/content.shtml
7. 2023年8月4日,金监总局就《银行保险机构涉刑案件风险防控管理办法(征求意见稿)》公开征求意见
《办法》共5章、40条,主要内容包括:一是明确涉刑案件风险防控的目标和基本原则等。强调涉刑案件风险防控应做到“预防为主、关口前移,全面覆盖、突出重点,法人主责、分级负责,联防联控、各司其职,属地监管、融入日常”。二是明确董(理)事会、监事会、高级管理层,以及牵头部门、内设部门、分支机构和内审部门的职责。三是明确银行保险机构涉刑案件风险防控主要任务。强调银行保险机构应建立健全涉刑案件风险防控重点制度,研判本机构涉刑案件风险防控重点领域,完善涉刑案件风险防控重点措施,加强信息化建设,并及时开展涉刑案件风险防控评估。四是明确监管部门在涉刑案件风险防控工作中的职责分工,提出对银行保险机构涉刑案件风险防控进行非现场监管、现场检查等要求。
访问网址:https://www.cbirc.gov.cn/cn/view/pages/ItemDetail.html?docId=1121464&itemId=917
8. 2023年8月11日,金监总局修订后的《汽车金融公司管理办法》开始施行
《办法》主要修订内容如下:一是取消股权投资业务;对出资人提出更高要求,强化股东对汽车金融公司的支持力度,适当扩大股东存款范围,同时取消定期存款期限的规定;增加风险管理要求,增设流动性风险监管指标,完善重大突发事件报告、现场检查、延伸调查和三方会谈等规定。二是将汽车附加品融资列入业务范围,允许客户在办理汽车贷款后单独申请附加品融资。允许向汽车售后服务商提供库存采购、维修设备购买等贷款。允许售后回租模式的融资租赁业务,同时规定回租业务必须基于车辆真实贸易背景。三是新增公司治理与内部控制要求,重点规定了股权管理、“三会一层”、关联交易、信息披露、消费者权益保护、内外部审计和信息系统等方面的监管要求。四是允许设立境外子公司,取消非金融机构出资人关于资产规模的限制条件。
访问网址:https://www.cbirc.gov.cn/cn/view/pages/ItemDetail.html?docId=1117684&itemId=928&generaltype=0
9. 2023年8月25日,金监总局、人行、证监会、网信办、外管局发布《关于规范货币经纪公司数据服务有关事项的通知》
《通知》明确:货币经纪公司应当将数据治理纳入公司治理范畴,建立与业务发展目标相适应的数据安全治理体系,健全数据安全管理制度,加强经纪人员执业规范性管理,构建覆盖数据全生命周期和应用场景的安全保护机制,开展数据安全风险监测评估,保障数据服务安全稳健开展。
《通知》附件1明确“货币经纪公司提供数据标准”,定义“原始数据”、“加工数据”内涵;附件2列出了货币经纪公司可提供数据服务的机构名单,附件3提供了“货币经纪公司提供数据服务协议框架”。
访问网址:https://www.cbirc.gov.cn/cn/view/pages/ItemDetail.html?docId=1124968&itemId=928&generaltype=0
金融商事案例
1. 财新网2023年7月7日报道:春华“贱卖”蚂蚁案二审宣判,投资者获初始投资额24.26%补偿
中国首例间接投资权益类资管产品纠纷案,二审结果终于出炉。……该案于2021年10月作出一审判决:在信托计划终止后华夏基金和蚂蚁集团项目的处置过程中,平安信托未恪尽职守,行为有失专业、审慎,已违反受托人之信义义务,依法应向投资者承担赔偿责任;平安信托被判赔偿一名投资者损失24.26万元,赔偿另一名投资者72.77万元。平安信托对此不服,提出上诉。一审判决中,法院认定投资者与春华方面并不存在直接的合同关系、不需要承担赔偿责任;但此次二审判决认定,春华方面在未经委托人的同意、未履行估价程序、以明显低于市场价的价格主导相关项目退出且从中收取业绩分成费,一系列行为严重违反投资者最大利益原则,违反忠实义务;“鉴于此,春华应当将所获得利益全部归入信托财产并返还给投资者”。不过,深圳中院此次作出的二审判决仅维持原判,即只有平安信托的赔偿裁定,没有追加新的判罚。
访问网址:https://finance.caixin.com/2023-07-07/102073206.html
金融行政处罚案例
1. 2023年7月6日,证监会浙江监管局对**基金销售及林**做出行政处罚决定
经查明,**基金销售存在以下违法事实:一、违反代销基金产品准入、宣传、档案管理有关规定。二、违反基金销售机构人员管理、内部控制有关规定。
**基金销售上述行为反映出公司在开展基金销售业务过程中,未能恪尽职守,未履行诚实信用、谨慎勤勉的义务,违反了《证券投资基金法》《公开募集证券投资基金销售机构监督管理办法》(以下简称《销售管理办法》)有关规定。
公司总经理林***对公司开展基金销售业务负有管理责任,是公司前述违法违规行为的主管人员。
根据当事人违法行为的事实、性质、情节与社会危害程度,依据《销售管理办法》第五十七条的规定,证监会浙江监管局决定:一、对**(杭州)基金销售有限公司给予警告,并处以7368万元罚款;二、对林**给予警告,并处以15万元罚款。
访问网址:http://www.csrc.gov.cn/csrc/c101928/c7418541/content.shtml
2. 2023年7月7日,国家金融监管总局对**科技集团股份有限公司做出行政处罚
访问网址:https://www.cbirc.gov.cn/cn/view/pages/ItemDetail.html?docId=1116553&itemId=4113&generaltype=9
3. 2023年7月7日,中国人民银行对支**(中国)网络技术有限公司等做出行政处罚
访问网址:http://www.pbc.gov.cn/zhengwugongkai/4081330/4081344/4081407/4081705/4985128/index.html
4. 2023年7月11日,证监会上海监管局对上海**资产管理中心(有限合伙) 采取出具警示函措施的决定,沪证监决〔2023〕127号
违法违规事由:在开展私募基金业务中,存在以下事实:一、未通过录音或录像的方式向个别投资者进行《证券期货投资者适当性管理办法》(证监会令第130号)第十二条、第二十条和第二十三条规定的告知、警示。二、未按照基金合同约定的方式向投资者披露私募基金定期报告。
访问网址:http://www.csrc.gov.cn/shanghai/c103864/c7420209/content.shtml
5. 2023年7月13日,证监会上海监管局对上海***投资有限公司采取出具警示函措施的决定,沪证监决〔2023〕137号
违法违规事由:在开展私募基金业务中,存在以下事实:一、未妥善保存对部分投资者履行适当性义务的材料。二、未按基金合同约定向部分投资者履行信息披露义务。
访问网址:http://www.csrc.gov.cn/shanghai/c103864/c7421649/content.shtml
6. 2023年7月26日,证监会上海监管局对**财富管理(上海)有限公司采取出具警示函措施的决定,沪证监决〔2023〕153号
违法违规事由:在开展私募基金业务过程中存在以下事实:一、向投资者承诺投资本金不受损失和最低收益,违反了《私募投资基金监督管理暂行办法》(证监会令第105号)第十五条的规定。二、个别产品未如实向投资者披露基金投资、可能存在的利益冲突情况及可能影响投资者合法权益的其他重大信息,违反了《私募投资基金监督管理暂行办法》第二十四条的规定。三、未按规定审慎评估基金风险等级,违反了《证券期货投资者适当性管理办法》(证监会令第130号)第十七条、第三十六条第二款的规定。
访问网址:http://www.csrc.gov.cn/shanghai/c103864/c7427557/content.shtml
7. 2023年7月31日,国家金融监管总局对****资产管理股份有限公司做出行政处罚
访问网址:https://www.cbirc.gov.cn/cn/view/pages/ItemDetail.html?docId=1123523&itemId=4113&generaltype=9
8. 2023年7月31日,国家金融监管总局对****资产管理股份有限公司做出行政处罚
访问网址:https://www.cbirc.gov.cn/cn/view/pages/ItemDetail.html?docId=1123524&itemId=4113&generaltype=9
9. 2023年8月2日,国家金融监管总局对****银行股份有限公司做出行政处罚
访问网址:https://www.cbirc.gov.cn/cn/view/pages/ItemDetail.html?docId=1123527&itemId=4113&generaltype=9
10. 2023年8月3日,国家金融监管总局对**金融资产投资有限公司做出行政处罚
访问网址:https://www.cbirc.gov.cn/cn/view/pages/ItemDetail.html?docId=1122576&itemId=4113&generaltype=9
11. 2023年8月3日,国家金融监管总局对**银行股份有限公司做出行政处罚
访问网址:https://www.cbirc.gov.cn/cn/view/pages/ItemDetail.html?docId=1123525&itemId=4113&generaltype=9
12. 2023年8月15日,国家金融监管总局对****银行股份有限公司做出行政处罚
访问网址:https://www.cbirc.gov.cn/cn/view/pages/ItemDetail.html?docId=1123529&itemId=4113&generaltype=9
13. 2023年8月31日,证监会上海监管局对徐**采取出具警示函措施的决定,沪证监决〔2023〕150号
违法违规事由:作为私募基金从业人员,在从事私募基金业务过程中,通过微信公众号向不特定对象宣传推介私募基金产品,不符合《关于加强私募投资基金监管的若干规定》(证监会公告〔2020〕71号)第六条第(二)项的规定,违反了《私募投资基金监督管理暂行办法》(证监会令第105号)第二十三条第(九)项的规定。
访问网址:http://www.csrc.gov.cn/shanghai/c103864/c7429871/content.shtml
金融刑事案例
1. 2023年7月14日,“小牛资本”非法集资案一审宣判
2023年7月14日,广东省深圳市中级人民法院对小牛资本管理集团有限公司(小牛集团)主要负责人彭*等26人非法集资案一审公开宣判。小牛集团法定代表人、实控人彭*因犯集资诈骗罪、非法吸收公众存款罪,被判处无期徒刑,剥夺政治权利终身,并处没收个人全部财产。其他25名被告人因参与集资犯罪,被判处有期徒刑十一年至二年,并处罚金。
法院审理查明:2013年1月至2021年1月,彭*等人成立小牛集团以及“小牛投资”“小牛新财富”“小牛基金”等子公司后,以P2P网贷及私募理财产品形式向131万人非法吸收公众存款1026亿元,其中126亿元未偿还。期间,彭*、彭*等6人明知集团资金缺口巨大、坏账率畸高,仍继续进行非法集资活动,且将所募资金主要用于还本付息及彭*个人支配使用,集资诈骗89.34亿元。


