2024-01-05
杨深利、黄晴、陈逾目录 一、新法新规 2023年11月2日,金监总局发布《银行保险机构涉刑案件风险防控管理办法》,自2024年1月1日起施行。 2023年11月7日,金监总局印发《信托公司监管评级与分级分类监管暂行办法》。 2023年11月10日,中国人民银行、外管局发布《境外机构投资者境内证券期货投资资金管理规定(征求意见稿)》。 2023年12月1日,中国人民银行公布《银行间债券市场债券估值业务管理办法》,自2024年1月1日起施行。 2023年12月11日,金监总局发布《行政处罚裁量权实施办法(征求意见稿)》。 2023年12月17日,国务院公布《非银行支付机构监督管理条例》,自2024年5月1日起施行。 2023年12月18日,金监总局就《消费金融公司管理办法(征求意见稿)》公开征求意见。 2023年12月29日,金监总局修订发布《银行保险机构操作风险管理办法》,自2024年7月1日起施行。 2023年12月29日,《公司法》修订通过,自2024年7月1日起施行。 二、金融典型案例 2023年12月4日,上海金融法院、上海证监局联合发布十件涉私募基金典型案例。 2023年12月15日,江苏高院公布江苏法院金融审判十大案例(2021-2023)。 2023年12月26日,中国证券集体诉讼和解第一案生效。 2023年12月26日,最高检、最高法联合发布依法从严打击私募基金犯罪典型案例。 2023年12月27日,最高检、国家外汇局联合发布惩治涉外汇违法犯罪典型案例,强化行刑衔接,依法打击非法跨境金融活动。 三、金融行政处罚动态 2023年11月7日,证监会上海监管局对某证券承销保荐有限公司采取出具警示函措施(沪证监决〔2023〕252号)。 2023年11月16日,金监总局对某银行股份有限公司做出行政处罚,对总行罚款15242.59万元、没收违法所得462.59万元,对分支机构罚款6770万元;罚没合计 22475.18万元。 2023年11月16日,金监总局对某银行股份有限公司做出行政处罚,没收违法所得并处罚款合计2710.9738万元。其中,总行570.9738万元,分支机构2140万元。 2023年11月21日,金监总局对某资产管理有限公司及相关负责人做出行政处罚,对公司罚款240万元。 2023年11月22日,金监总局对某资产管理股份有限公司及相关负责人做出行政处罚,对公司罚款430万元。 2023年11月22日,金监总局对某理财有限责任公司做出行政处罚,罚款合计1240万元。 2023年11月22日,金监总局对某银行股份有限公司做出行政处罚,没收违法所得并处罚款合计3791.879382万元。其中,总行2041.879382万元,分支机构1750万元。 2023年11月27日,金监总局对某投资保险资产管理有限公司做出行政处罚,对公司罚款30万元。 2023年11月29日,证监会上海监管局对上海某投资管理有限公司采取出具警示函措施。 2023年11月29日,证监会上海监管局对某期货有限公司上海分公司采取责令改正监管措施。 2023年11月29日,中国人民银行对上海某支付有限公司作出行政处罚:警告,没收违法所得91.502553万元,罚款3172.367323万元。 2023年11月29日,中国人民银行对天津某支付网络有限公司作出行政处罚:警告,没收违法所得39.555252万元,罚款322万元。 2023年11月29日,中国人民银行对某银行股份有限公司作出行政处罚:警告,没收违法所得37.340315万元,罚款3664.2万元。 2023年12月9日,证监会上海监管局对上海某私募基金管理有限公司采取出具警示函措施。 2023年12月9日,证监会上海监管局对上海某期货经纪有限公司采取责令改正措施。 2023年12月11日,证监会上海监管局对某证券股份有限公司采取责令限期改正并暂停债券承销及资产证券化业务一年的行政监管措施。 2023年12月13日,金监总局对某信托有限责任公司做出行政处罚,罚款60万元。 2023年12月14日,证监会上海监管局对某期货有限公司采取责令改正监管措施。 2023年12月19日,证监会上海监管局对上海某资产管理有限公司采取出具警示函措施。 新法新规
2023年11月2日,国家金融监督管理总局发布《银行保险机构涉刑案件风险防控管理办法》,自2024年1月1日起施行。
《办法》共5章、40条,主要内容包括:一是明确涉刑案件风险防控的目标和基本原则。二是突出法人主责。三是明确银行保险机构涉刑案件风险防控主要任务。四是明确监管部门相关职责分工,提出对银行保险机构涉刑案件风险防控采取非现场监管、现场检查、行政处罚等要求。
https://www.cbirc.gov.cn/cn/view/pages/ItemDetail.html?docId=1135736&itemId=915&generaltype=0
2023年11月7日,国家金融监督管理总局印发《信托公司监管评级与分级分类监管暂行办法》。
《办法》共六章三十五条,包括总则、监管评级要素与评级方法、监管评级组织实施、系统性影响评估、分类监管和附则,从总体上对信托公司分级分类监管工作进行规范。一是明确监管评级要素与方法。二是明确监管评级组织实施流程。三是明确系统性影响评估要素与方法。四是明确分类监管原则与措施。
https://www.cbirc.gov.cn/cn/view/pages/ItemDetail.html?docId=1136729&itemId=915&generaltype=0
2023年11月10日,中国人民银行、国家外汇管理局发布《境外机构投资者境内证券期货投资资金管理规定(征求意见稿)》。
《征求意见稿》主要对以下方面进行修订完善:一是进一步简化登记手续。取消QFII/RQFII 在国家外汇管理局办理资金登记的行政许可要求,明确境内证券期货投资资金登记由主报告人(托管银行)在国家外汇管理局数字外管平台银行版资本项目相关模块办理,同时明确变更登记和注销登记事宜。二是进一步优化账户管理。不再区分用于证券交易或衍生品交易的人民币专用存款账户,合并二者收支范围,减少市场主体开展不同类型投资所需开立账户数量,降低其成本负担。三是进一步简化汇兑管理。不再要求外币对应的人民币账户内本金及投资收益必须兑换为外币后汇出,可直接汇出人民币资金。以初次办理登记时提交的遵守税务相关法律法规的一次性承诺函,替代每次办理收益汇出业务时需提交的完税承诺函等相关材料。四是进一步便利外汇风险管理。除托管银行外,QFII/RQFII 还可通过具有结售汇业务资格的境内其他金融机构、进入银行间外汇市场等更多途径办理即期结售汇和外汇衍生品交易。
http://www.pbc.gov.cn/tiaofasi/144941/144979/3941920/5130102/index.html
2023年12月1日,中国人民银行公布《银行间债券市场债券估值业务管理办法》,自2024年1月1日起施行。
《办法》参考成熟市场经验同时结合我国债券市场实践,围绕估值机构中立性、公允性、专业性、透明性,规定估值机构应具备的内控、运营、技术等基本条件,明确内部治理、数据源选取和使用、估值方法、信息披露、利益冲突等要求,要求提高估值技术和透明度,鼓励估值机构多元化竞争。
《办法》要求估值机构应当始终保持客观中立,持续提升债券估值产品的公允性,建立清晰、规范、透明的数据使用标准和层级,所选用的数据能真实反映市场情况,强调市场波动较大的情况下应谨慎使用数据源并关注价格的可靠性。同时,要求估值机构真实、准确、完整、及时披露估值产品信息、估值方法、数据来源及使用层次、方法变更及终止转让等,并公开发布估值产品质量报告,接受市场质询。
http://www.pbc.gov.cn/goutongjiaoliu/113456/113469/5156471/index.html
2023年12月11日,国家金融监督管理总局发布《行政处罚裁量权实施办法(征求意见稿)》。
《办法》全文共计四章三十一条,主要内容:一是严格规范执法行为,明确行政处罚裁量权定义,实施处罚裁量权应当遵守处罚法定、过罚相当、程序合法等基本原则。二是细化裁量阶次与适用情形。三是规范罚款与没收违法所得适用标准。四是明确适用《办法》可能出现明显不当、显失公平,或者处罚裁量权基准适用的客观情况发生变化的,可以调整适用。
https://www.cbirc.gov.cn/cn/view/pages/ItemDetail.html?docId=1140328&itemId=915&generaltype=0
2023年12月17日,国务院公布《非银行支付机构监督管理条例》,自2024年5月1日起施行。
《条例》共6章60条,重点规定了以下内容:一是明确非银行支付机构的定义和设立许可。二是完善支付业务规则。适应支付业务发展需要,将支付业务分为储值账户运营和支付交易处理两类,并授权中国人民银行制定具体规则。三是保护用户合法权益。规定非银行支付机构与用户签订支付服务协议,其条款应当按照公平原则拟定。非银行支付机构应当保障用户资金安全和信息安全,不得将相关核心业务和技术服务委托第三方处理;妥善保存用户资料和交易记录,建立有效的尽职调查制度,加强风险管理;采取有效措施保障支付账户安全,防范支付账户被用于非法集资、电信网络诈骗、洗钱、赌博等违法犯罪活动。四是明确监管职责和法律责任。
http://www.pbc.gov.cn/goutongjiaoliu/113456/113469/5171410/index.html
2023年12月18日,国家金融监督管理总局就《消费金融公司管理办法(征求意见稿)》公开征求意见。
征求意见稿主要修订内容:一是提高准入标准。二是强化业务分类监管。三是加强公司治理监管。四是强化风险管理。五是加强消费者权益保护。
https://www.cbirc.gov.cn/cn/view/pages/ItemDetail.html?docId=1141615&itemId=915&generaltype=0
2023年12月29日,国家金融监管总局修订发布《银行保险机构操作风险管理办法》,自2024年7月1日起施行。
《办法》共六章五十二条及附录,坚持审慎性、全面性、匹配性、有效性原则,主要内容包括:一是明确风险治理和管理责任。明确董事会、监事(会)和高级管理层的责任,界定三道防线的具体范围和职责,压实分支机构和附属机构的操作风险管理责任。二是规定风险管理基本要求。明确银行保险机构应当建立操作风险管理基本制度、操作风险偏好和传导机制,建立健全操作风险的管理信息系统,培育良好的操作风险管理文化。三是细化管理流程和管理工具。要求银行保险机构对操作风险进行全流程管理。规定了内部控制、业务连续性管理、网络安全、数据安全、业务外包管理等操作风险控制、缓释措施的基本要求,建立操作风险情况和重大操作风险事件报告机制,应用操作风险损失数据库等三大基础管理工具以及新型工具。四是完善监督管理职责。金融监管总局及其派出机构要检查评估银行保险机构操作风险管理体系的健全性和有效性,行业协会应当发挥自律和服务作用。五是在《办法》附录中对部分规定内容的含义进行了说明和举例,以便于银行保险机构落实执行。
https://www.cbirc.gov.cn/cn/view/pages/ItemDetail.html?docId=1144430&itemId=915
2023年12月29日,《公司法》修订通过,自2024年7月1日起施行。
主要修改内容包括:(一)坚持党对国有企业的领导;(二)完善国家出资公司特别规定;(三)完善公司设立、退出制度,包括:扩大可用作出资的财产范围,明确股权、债权可以作价出资;放宽一人有限责任公司设立等限制,并允许设立一人股份有限公司;(四)优化公司组织机构设置;(五)完善公司资本制度:在股份有限公司中引入授权资本制;对已有较多实践的类别股作出规定,包括优先股和劣后股、特殊表决权股、转让受限股等;允许公司根据章程择一采用面额股或者无面额股;取消无记名股;增加简易减资制度等;(六)强化控股股东和经营管理人员的责任;(七)加强公司社会责任。
http://www.npc.gov.cn/npc/c2/c30834/202312/t20231229_433999.html
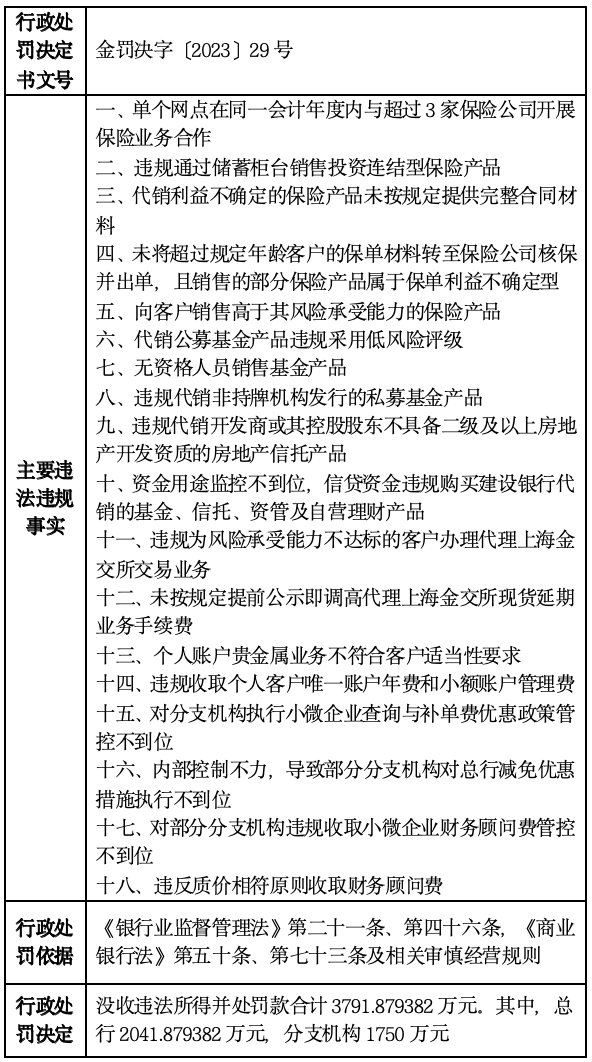
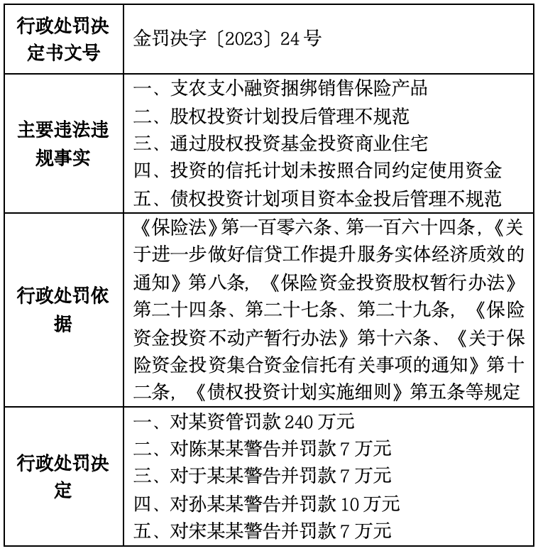
金融典型案例 2023年12月4日,上海金融法院、上海证监局联合发布十件涉私募基金典型案例。 上海金融法院涉私募基金典型案例: 1. 周某某诉某资产管理公司、某投资集团等私募基金纠纷案 2. 潘某诉某资产管理有限公司私募基金合同纠纷案 3. 孔某申请执行上海某投资有限公司仲裁纠纷案 4. 某信托股份有限公司诉上海某投资管理中心(有限合伙)等退伙纠纷案 5. 戴某诉某科投资管理公司等侵权责任纠纷案 上述典型案例呈现以下特点: 一是清晰界定私募基金参与主体的权责。私募基金纠纷涉及投资者、管理人、托管人、销售机构、投资标的公司等多方主体,各主体法律关系和权责分配较为复杂。对于私募基金管理人的实控人向投资者推销私募基金的行为,坚持实质审查原则,有证据证明构成实质代销关系的,认定实控人负有告知说明义务和适当性义务。对于金融机构在销售阶段未履行信息说明和风险揭示义务的,判令其承担缔约过失责任,促进金融机构充分履行义务。 二是充分保护私募基金投资者合法权益。考虑到私募基金市场信息不对称、投资者对复杂金融产品缺乏判断能力等现实状况,畅通司法救济路径,依法保护金融消费者和中小投资者合法权益。对于存在嵌套关系的私募基金产品,在投资者对其管理人索赔无法实现救济的情形下,支持投资者直接起诉次级投资项目的管理人。在投资损失认定一般以清算为原则的前提下,明确当私募基金因管理人原因无法进行清算的情况下,认定投资者损失已经发生并据此判决管理人承担相应赔偿责任,并保留追偿后二次结算的补偿路径。 三是坚决维护私募基金市场安全稳定有序运行。在涉私募股权基金合伙人退伙纠纷中,兼顾退伙合伙人权益与其他基金投资利益主体的价值权衡,引导资本市场运营主体规范经营。在处置基金财产执行案件中,尽可能保持基金持有财产的原有组成结构,按照比例处置基金财产,减少对基金后续正常经营的不利影响,保护其他基金份额持有人的权益。 上海证监局涉私募基金典型案例: 1. 对某安系私募基金管理公司韦某等七人采取市场禁入措施 2. 对某村资产管理公司违反私募法规进行行政处罚 3. 对某投资公司违反私募法规进行行政处罚 4. 对某坤资产管理公司违反私募法规进行行政处罚 5. 对某润基金等多家私募基金管理人违反私募法规进行行政处罚 上述典型案例呈现以下特点: 一是双管齐下严格追究私募基金管理人及其责任人员违法责任。本次发布的相关案例涉及15家私募基金管理人及12名相关责任人员,其中包含某荣系、某安系涉“系”私募基金管理人及其责任人员。自2014年《私募投资基金监督管理暂行办法》(以下简称《私募办法》)实施以来,上海证监局共对23家私募基金管理人立案调查,特别是对5起涉“系”机构的严重违规行为进行处罚,有效促进了行业生态净化并持续向好。 二是坚决纠正募集、投资、管理等核心业务环节违规行为。相关案例涉及从事损害基金财产和投资者利益的投资活动、挪用基金资产等严重损害投资者合法权益的违法违规行为,社会影响大,也涉及适当性管理、信息披露、材料保存、信息报送等业务环节相关违法违规行为。 三是积极发挥行政手段在规范市场秩序中的作用,同时加强司法协作。相关案例为投资者得到救济提供助力;个案探索犯罪线索和行政违法线索“双向移送”,加强案件查办中行政调查与刑事司法部门统一部署与紧密协作;推进涉众、涉系案件的行政处罚工作,进一步妥善化解私募基金风险。 https://mp.weixin.qq.com/s/KH2PVlOPXAg4gMebBs976A 2023年12月15日,江苏高院公布江苏法院金融审判十大案例(2021-2023)。 1.卫某某诉北京某投资咨询有限公司证券投资咨询纠纷案 2.江某某诉某银行股份有限公司某支行合同纠纷案 3.新三板退市公司虚假陈述责任纠纷调解案中适用无争议事实记载机制 4.刘某某诉山东某科技股份有限公司、某证券股份有限公司、某会计师事务所(特殊普通合伙)证券虚假陈述责任纠纷案 5.苏州某光伏新材股份有限公司与李某某、李某、深圳前海某投资管理有限公司、某证券股份有限公司合同纠纷案 6.无锡某房地产开发有限公司管理人与蒋某、沈某某、某银行股份有限公司某支行别除权纠纷案 7.张某某等人集资诈骗案 8.孙某受贿、诈骗案 9.纪某某等人操纵证券市场、黄某某非法经营案 10.范某某洗钱案 https://mp.weixin.qq.com/s/6jeJ2qBsthhNtX1vgMpaNA 2023年12月26日,中国证券集体诉讼和解第一案生效。 2023年12月26日,上海金融法院审理的投资者诉科创板上市某(天津)科技股份有限公司及其实控人、高管、中介机构等12名被告证券虚假陈述责任纠纷案以调解方式审结。中证中小投资者服务中心有限责任公司代表7195名适格投资者获2.8亿余元全额赔偿。该案是全国首例涉科创板上市公司特别代表人诉讼,也是中国证券集体诉讼和解第一案。 https://mp.weixin.qq.com/s/vkTeVGMoM-HARE_Pwfsbjg 2023年12月26日,最高检、最高法联合发布依法从严打击私募基金犯罪典型案例。 1. 苏某明等人非法吸收公众存款案——私募基金管理人经登记、私募基金经备案或者部分备案的,不影响对非法集资行为“非法性”的认定; 2. 中某中基集团、孟某、岑某集资诈骗案——以发行销售私募基金为名,使用诈骗方法非法集资,对集资款具有非法占有目的的,构成集资诈骗罪; 3. 郭某挪用资金案——根据私募基金不同形式,区分认定被挪用单位; 4. 郭某、王某职务侵占案——利用职务便利截留私募基金财产归个人所有的,构成职务侵占罪; 5. 胡某等人非国家工作人员受贿案——依法严惩金融领域商业贿赂犯罪,保障私募基金行业长期健康发展。 2023年12月27日,最高检、国家外汇局联合发布惩治涉外汇违法犯罪典型案例,强化行刑衔接,依法打击非法跨境金融活动。 该批典型案例共8件,主要涉及跨境对敲型非法买卖外汇案件。当前外汇违法犯罪呈现新的趋势和特点:一是资金跨境转移更加隐蔽。地下钱庄非法买卖外汇更多采取跨境“对敲”模式,境内划转人民币,境外划转外汇,境内外资金独立循环,有意逃避监管视线。二是资金交易更加快速庞杂。银行卡、POS机、网络支付等支付结算工具便捷、高效,不法分子在全国范围内多银行、多层账户间清洗、分散、聚合资金,虚拟货币等新型支付手段更增加了资金划转的隐匿性。三是非法信息发布传播“社交媒体化”。社交网络、直播平台充斥大量信息,境外网站、聊天软件提供私密交流工具,不法分子通过公开和私密联络发布非法资金兑换招揽广告,对接非法交易,被打击封堵后,在极短时间内更换网址卷土重来。 https://mp.weixin.qq.com/s/HKt_shVQdKpBhVuiOfCDhA 金融行政处罚动态 2023年11月7日,中国证券监督管理委员会上海监管局对某证券承销保荐有限公司采取出具警示函措施(沪证监决〔2023〕252号)。 违规行为: 一是投资银行类业务内部控制不完善,质控、内核工作把关不到位。质量控制部门对项目工作底稿的验收存在缺陷,问核工作缺乏有效留痕,内核委员履职情况的考核评价不完善,利益冲突审查不到位,保密协议的签订未涵盖全部相关敏感信息知情人。个别项目的立项程序不规范,个别项目的内核会议意见未得到充分落实。 二是廉洁从业管理存在不足,部分高管的离任审计未对其廉洁从业情况予以考察评估。 上述情况不符合《证券公司投资银行类业务内部控制指引》(证监会公告〔2018〕6号)第三十九条第一款、第四十五条、第五十条第一款、第五十七条第二款、第五十八条第二款、第六十一条、第八十一条第一款的规定,不符合《证券期货经营机构及其工作人员廉洁从业规定》(证监会令第145号,经证监会令第202号修订)第七条第二款的规定,违反了《证券公司和证券投资基金管理公司合规管理办法》(证监会令第133号,经证监会令第166号修订)第六条的规定。 http://www.csrc.gov.cn/shanghai/c103864/c7446598/content.shtml 2023年11月16日,国家金融监督管理总局对某银行股份有限公司做出行政处罚,对总行罚款15242.59万元、没收违法所得462.59万元,对分支机构罚款6770万元;罚没合计 22475.18万元。 https://www.cbirc.gov.cn/cn/view/pages/ItemDetail.html?docId=1137872&itemId=4113&generaltype=9 2023年11月16日,国家金融监督管理总局对某银行股份有限公司做出行政处罚,没收违法所得并处罚款合计2710.9738万元。其中,总行570.9738万元,分支机构2140万元。 https://www.cbirc.gov.cn/cn/view/pages/ItemDetail.html?docId=1137879&itemId=4113&generaltype=9 2023年11月21日,国家金融监督管理总局对某资产管理有限公司及相关负责人做出行政处罚,对公司罚款240万元。 https://www.cbirc.gov.cn/cn/view/pages/ItemDetail.html?docId=1137882&itemId=4113&generaltype=9 2023年11月22日,国家金融监督管理总局对某资产管理股份有限公司及相关负责人做出行政处罚,对公司罚款430万元。 https://www.cbirc.gov.cn/cn/view/pages/ItemDetail.html?docId=1137884&itemId=4113&generaltype=9 2023年11月22日,国家金融监督管理总局对某理财有限责任公司做出行政处罚,罚款合计1240万元。 https://www.cbirc.gov.cn/cn/view/pages/ItemDetail.html?docId=1137886&itemId=4113&generaltype=9 2023年11月22日,国家金融监督管理总局对某银行股份有限公司做出行政处罚,没收违法所得并处罚款合计3791.879382万元。其中,总行2041.879382万元,分支机构1750万元。 https://www.cbirc.gov.cn/cn/view/pages/ItemDetail.html?docId=1137887&itemId=4113&generaltype=9 2023年11月27日,国家金融监督管理总局对某投资保险资产管理有限公司做出行政处罚,对公司罚款30万元。 https://www.cbirc.gov.cn/cn/view/pages/ItemDetail.html?docId=1139000&itemId=4113&generaltype=9 2023年11月29日,中国证券监督管理委员会上海监管局对上海某投资管理有限公司采取出具警示函措施。 违规行为:一、利用基金财产为本人或者投资者以外的人牟取利益,违反了《私募投资基金监督管理暂行办法》(证监会令第105号)第二十三条第三项规定。二、委托不具有基金销售业务资格的单位或个人从事资金募集活动,不符合《关于加强私募投资基金监管的若干规定》第六条第一款第八项的规定。三、根据他人投资交易指令下单,未尽谨慎勤勉义务,违反《私募投资基金监督管理暂行办法》第四条规定。四、委托他人制作、收集部分投资者适当性材料,在适当性管理过程中,未勤勉尽责,审慎履职,违反《证券期货投资者适当性管理办法》(证监会令第202号)第三条规定。 http://www.csrc.gov.cn/shanghai/c103864/c7448463/content.shtml 2023年11月29日,中国证券监督管理委员会上海监管局对某期货有限公司上海分公司采取责令改正监管措施。 违规行为:未按内部制度规定配备技术人员,员工办公电脑安装了期货交易软件,且未对相关软件设置下单端口禁用或执行限制策略,单位副总经理于2019年至2020年期间存在登录他人期货账户的情况。以上情况,反映出单位内部控制不完善,违反了《期货公司监督管理办法》(证监会令第155号)第五十六条的规定。 http://www.csrc.gov.cn/shanghai/c103864/c7449275/content.shtml 2023年11月29日,中国人民银行对上海某支付有限公司作出行政处罚:警告,没收违法所得91.502553万元,罚款3172.367323万元。 行政处罚决定书文号:银罚决字〔2023〕87号 违法行为类型:1.违反机构管理规定;2.违反商户管理规定;3.违反清算管理规定;4.违反账户管理规定;5.未按规定履行客户身份识别义务;6.未按规定保存客户身份资料和交易记录;7.未按规定报送大额交易报告或者可疑交易报告;8.与身份不明的客户进行交易;9.违反金融营销宣传管理规定。 行政处罚内容:警告,没收违法所得91.502553万元,罚款3172.367323万元 http://www.pbc.gov.cn/zhengwugongkai/4081330/4081344/4081407/4081705/5156025/index.html 2023年11月29日,中国人民银行对天津某支付网络有限公司作出行政处罚:警告,没收违法所得39.555252万元,罚款322万元。 行政处罚决定书文号:银罚决字〔2023〕90号 违法行为类型:1.违反账户管理规定;2.违反商户管理规定;3.违反清算管理规定;4.未按规定履行客户身份识别义务;5.未按规定保存客户身份资料和交易记录;6.未按规定报送大额交易报告或者可疑交易报告。 行政处罚内容:警告,没收违法所得39.555252万元,罚款322万元 http://www.pbc.gov.cn/zhengwugongkai/4081330/4081344/4081407/4081705/5156043/index.html 2023年11月29日,中国人民银行对某银行股份有限公司作出行政处罚:警告,没收违法所得37.340315万元,罚款3664.2万元。 行政处罚决定书文号:银罚决字〔2023〕93号 违法行为类型:1.违反账户管理规定;2.违反清算管理规定;3.违反商户管理规定;4.违反备付金管理规定;5.违反人民币反假有关规定;6.违反信用信息采集、提供、查询及相关管理规定;7.未按规定履行客户身份识别义务;8.未按规定保存客户身份资料和交易记录;9.未按规定报送大额交易报告或者可疑交易报告;10.与身份不明的客户进行交易;11.违反金融营销宣传管理规定;12.违反个人金融信息保护规定。 行政处罚内容:警告,没收违法所得37.340315万元,罚款3664.2万元 http://www.pbc.gov.cn/zhengwugongkai/4081330/4081344/4081407/4081705/5156761/index.html 2023年12月9日,中国证券监督管理委员会上海监管局对上海某私募基金管理有限公司采取出具警示函措施。 违规行为:在开展私募基金业务过程中,让渡投资管理职责,未尽谨慎勤勉义务。违反了《私募投资基金监督管理暂行办法》(证监会令第105号)第四条第一款的规定。 http://www.csrc.gov.cn/shanghai/c103864/c7449992/content.shtml 2023年12月9日,中国证券监督管理委员会上海监管局对上海某期货经纪有限公司采取责令改正措施。 违规事实:公司未开展董事换届选举,未按公司章程规定对每一届董事任期进行考核,董事会会议召开的通知记录未留痕,部分董事会会议决议留痕不完整。上述行为反映出公司治理存在不足,违反了《期货公司监督管理办法》(证监会令第155号)第四十条的规定。 http://www.csrc.gov.cn/shanghai/c103864/c7453329/content.shtml 2023年12月11日,中国证券监督管理委员会上海监管局对某证券股份有限公司采取责令限期改正并暂停债券承销及资产证券化业务一年的行政监管措施。 违规行为: 一是未按照规范性文件、交易所自律规则及自律要求开展资产证券化业务。公司作为资产支持专项计划管理人,未按照《上海证券交易所资产证券化业务指引》(上证发〔2014〕80号)第十条第一款、《上海证券交易所公司债券和资产支持证券发行上市挂牌业务指南》(上证函〔2023〕17号)第六部分、第七部分、《证券公司及基金管理公司子公司资产证券化业务信息披露指引》(证监会公告〔2014〕49号)第六条的相关规定发行资产支持专项计划,未提交或未及时提交有关公告文件,在发行文件未通过情况下申请登记挂牌。 二是资产证券化业务内部控制制度不健全,内部制度执行不到位,项目流程控制存在明显漏洞。 上述行为违反了《证券公司投资银行类业务内部控制指引》(证监会公告〔2018〕6号)第四条第一项、第三项、第五条第一项,《证券公司和证券投资基金管理公司合规管理办法》(证监会令第166号)第三条、第六条第四项和《证券公司监督管理条例》第二十七条第一款的规定,构成《证券公司监督管理条例》第七十条第一款所述的违规情形。 根据《证券公司监督管理条例》第七十条第一款的规定,作出如下行政监管措施决定:责令公司限期改正并暂停债券承销及资产证券化业务一年。 http://www.csrc.gov.cn/shanghai/c103864/c7449694/content.shtml 2023年12月13日,国家金融监督管理总局对某信托有限责任公司做出行政处罚,罚款60万元。 https://www.cbirc.gov.cn/cn/view/pages/ItemDetail.html?docId=1141257&itemId=4113&generaltype=9 2023年12月14日,中国证券监督管理委员会上海监管局对某期货有限公司采取责令改正监管措施。 违规行为:一是对部分外接信息系统的接入及后续管理不到位,反映出单位内部控制不完善,违反了《期货公司监督管理办法》(证监会令第155号)第五十六条的规定。二是对部分客户异常交易行为监控不到位,反映出单位客户交易行为管理制度不健全,违反了《期货公司监督管理办法》第六十七条的规定。 http://www.csrc.gov.cn/shanghai/c103864/c7451358/content.shtml 2023年12月19日,中国证券监督管理委员会上海监管局对上海某资产管理有限公司采取出具警示函措施。 违规行为: 一、委托不具有基金销售业务资格的单位或个人从事资金募集活动,不符合《关于加强私募投资基金监管的若干规定》(证监会公告〔2020〕71号)第六条第一款第八项的规定,违反《私募投资基金监督管理暂行办法》(证监会令第105号)第二十三条第九项规定。 二、委托他人制作、收集部分投资者适当性材料,未将部分专业投资者的认定结果告知投资者,也未按普通投资者类别履行告知、警示等适当性义务,在适当性管理过程中,未勤勉尽责,审慎履职,违反《证券期货投资者适当性管理办法》(证监会令第130号,经证监会令第177号、第202号修改)第三条规定。


