2025-03-13
盛一舟、项捷克资本市场
第三期
202
本期导读
一、立案调查
二、农贸还是地产?
三、主营业务还是所谓“市值管理”?
四、投资者维权
一、立案调查
2024年6月22日,证监会对东方集团股份有限公司(以下简称“东方集团”)下发《立案告知书》(证监立案字019202400号),因涉嫌信息披露违法违规,证监会决定对东方集团进行立案调查。截至2025年3月1日的公告,证监会已查明东方集团披露的2020年至2023年财务信息严重不实,涉嫌重大财务造假,可能触及重大违法强制退市情形。消息一出,立刻震惊市场,东方集团股价随即出现大幅下跌。
二、农贸还是地产?
为查清东方集团的问题所在,笔者从其主营业务情况为抓手进行调查。根据东方集团披露的2023年年报,其主营业务为现代农业及健康食品产业。然而,笔者在东方集团2024年4月30日披露的《东方集团股份有限公司董事会关于保留意见审计报告涉及事项的专项说明》《关于计提信用减值损失和资产减值损失的公告》的内容,发现东方集团的财务造假浮出水面,竟然一宗地产项目密切相关。
东方集团房地产业务板块的子公司东方安颐(北京)城镇发展投资有限公司(以下简称“东方安颐”)资产负债率达121%且连续多年亏损,同时东方集团对东方安颐的银行贷款提供担保。东方集团通过东方集团商业投资有限公司、东方安颐间接持有北京青龙湖盛通房地产开发有限公司(以下简称“青龙湖公司”)55%的股权,青龙湖公司其他两个股东为北京万科企业有限公司(持股40%),首金新创(北京)置业发展有限公司(持股5%)。

经查,青龙湖公司成立于2017年5月,与万科集团合作开发位于北京市丰台区的“万科翡翠西湖项目”。截至2024年4月30日,东方集团就该地产项目投入合作开发款14.86亿元,已计提坏账3.52亿元。就该等事项所涉及的“其他应收款”“预计负债”“信用减值损失”等科目,因无法获取充分、适当的审计证据,大华会计师事务所出具了保留意见的审计报告。
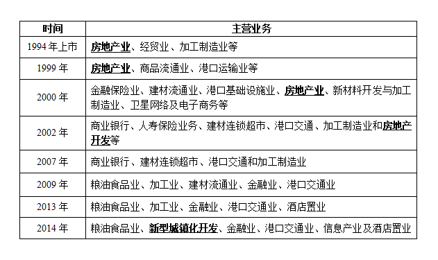
为查清历史情况,笔者又向前追溯并翻阅了,东方集团2014年年报,其披露了自上市以来的主营业务变化,总结如下:

通过上表可以看出,东方集团自上市之初,就流淌着房地产的“血脉”。随着东方集团多元化扩张的发展,房地产的主业逐渐从“小甜甜”变成了“牛夫人”,直至2007年房地产彻底从公司的主营业务中消失。可能是为了响应国家对粮食安全和食品行业的政策支持,2009年粮油食品业变成了东方集团的新任“小甜甜”,自此似乎开启了东方集团对现代农业及健康食品产业的聚焦。
然而到了2014年,新型城镇化开发突然又出现在了公司主营业务中,说白了就是房地产而已。笔者不禁心生困惑,这位“牛夫人”怎么又仿佛逐渐变回了东方集团的“小甜甜”?
笔者进一步翻阅东方集团于2013年12月发布的《非公开发行股票预案》,关于募集资金投资项目的描述如下:
然而到了2014年12月,东方集团又发布了《关于公司非公开发行股票方案到期失效的公告》,宣布上述方案告吹。直到2015年9月,东方集团发布了《2015年度非公开发行A股股票预案》,这次募集资金投向居然从现代农业改成了房地产业(收购的国开东方主业正是房地产业)。
可以看出,在2014-2015年,东方集团经历了重大的战略调整,从50亿的募集资金规模上调至86亿,从现代农业到房地产业,东方集团似乎开始“不务主业”。东方集团在《2015年度非公开发行A股股票预案》中似乎也解释了原因:“公司始终坚持定位于投资控股型的发展模式,进行多元化投资……目前除了参股金融业务和港口交通业务对公司利润贡献较高以外,公司的主营业务为粮油购销。虽然农业产业发展前景广阔,但具有投资大、周期长、回报慢的特点,目前对公司利润贡献有限。通过本次非公开发行公司将加大对盈利能力较强的新型城镇化开发项目的投入,以增强上市公司主营业务的竞争力”。

总结一下就是,东方集团嫌弃主业赚钱少,希望向市场募资助其从事房地产赚大钱。在2015年年报中,东方集团“粮油购销”主业的毛利率仅为1.07%;到了2016年年报中,“土地及房地产开发”赫然出现在公司主营业务收入中,毛利率高达27.64%;到了2018年年报中,“土地及房地产开发”收入已高达52亿,但毛利率却降到了15.27%;到2019年年报中,“土地及房地产开发”收入大幅降到6.2亿元,毛利率也转负;至此以后,“土地及房地产开发”在公司主业中一蹶不振,无论是营收还是毛利,都拉胯得不忍直视。
不知道东方集团是否后悔2014-2015年做的一系列决定,如果当年募集的86亿元,用于聚焦农业主业或者围绕主业进行投资,会不会改变自己的命运呢?
三、主营业务还是所谓“市值管理”?
根据东方集团2023年年度报告,其主要业务构成如下:

上述“美化”过的财务数据,不仅没能骗过监管的火眼,反而暴露出了极大的逻辑问题。作为主营业务的大米加工收入仅有农产品购销业务的1/5,主营业务发生了根本性变化,且新的主营业务处于亏损状态,这显然不符合企业正常的经营逻辑。
2024年6月19日,上交所向东方集团发送了《关于公司信息披露有关事项的监管工作函》以及《关于东方集团股份有限公司2023年年度报告的信息披露监管工作函》(上证公函[2024]0804号),要求东方集团就非经营性资金占用、关联交易、违规担保、审计意见、经营情况、对外投资等问题进行回复。其中交易所对东方集团的经营情况提出了尖锐的问题:东方集团的农产品贸易业务收入在近几年大幅下降,毛利率几乎趋近于0的情况下仍开展大额贸易业务的合理性?
东方集团在收到该工作函以及6月22日的证监会立案告知书后,出具了一份长达50页的《回复》。其中针对经营问题,大致作出如下解释:
关于商业合理性:“公司开展农产品购销贸易业务主要围绕主营业务开展,与主营业务高度契合。”
关于毛利率较低:“在对粮价的调控措施主要包括托市收购(涵盖小麦、稻谷)、政策性粮食的拍卖(所有粮油品种)等宏观政策背景下,叠加我国原粮连续多年丰收对供需关系的直接影响,原粮市场价格相对较为透明 ,我国农产品购销贸易行业毛利空间普遍不高。”
同时,东方集团披露了其农产品贸易的客户和供应商情况,多数为同业经营者。包括同福集团股份有限公司、天津建源供应链管理有限公司、北大荒米业集团国际米业(北京)有限公司等同业客户以及天津天士力国际营销控股有限公司、锦州亿丰粮食有限公司等同业供应商。
寥寥几字的回复,不足以对一项没有盈利能力的业务进行解释,其做高农贸营收的原因究竟是契合主营业务,还是为了通过同业间交易“虚增营业收入”以挽救其摇摇欲坠的股价(2023年股价一直处于慢慢下行的行情,且股价低于2元)。
四、投资者维权
鉴于东方集团案尚未有定论,其问题也不仅限于上述提到的个别情况,本文不便多言,但案件已立,投资者也已产生的实际损失。对于投资者而言,最为关心的是后续“靴子落地”,如何维护自身的合法权益。依据《最高人民法院关于审理证券市场虚假陈述侵权民事赔偿案件的若干规定》,证券虚假陈述造成的损失,须界定“虚假陈述实施日”“虚假陈述揭露日”“虚假陈述更正日”三个重要日期,从而判断自身买入证券受到损失的时间点是否符合法律法规的要求。
欢迎各投资者就相关证券虚假陈述案件索赔问题向本所律师咨询。
免责声明:本文中的信息、意见等仅供读者参考之用,本文任何内容均不构成任何形式的法律意见或建议,在任何时候均不构成对任何人的个人推荐或建议,读者应对本文中的信息和意见进行独立评估,自主审慎做出决策并承担风险。定达律所及其关联人员均不承担任何责任。


