2025-07-04
杨深利、黄晴目录
一、新法新规
5月7日,证监会印发《推动公募基金高质量发展行动方案》。
5月15日,最高人民法院、证监会联合发布《关于严格公正执法司法 服务保障资本市场高质量发展的指导意见》。
5月16日,证监会修改《上市公司重大资产重组管理办法》,自公布之日起施行。
5月23日,国家金融监督管理总局就《银行保险机构资产管理产品信息披露管理办法(征求意见稿)》公开征求意见。
5月27日,上海市委金融办、上海金融监管局等六部门印发《关于开展不动产信托登记试点的通知》。
6月6日,国家金融监督管理总局就《严重失信主体名单管理的暂行规定(征求意见稿)》公开征求意见。
6月13日,证监会发布《期货市场程序化交易管理规定(试行)》,自2025年10月9日起实施。
6月16日,中国银行间市场交易商协会发布《关于加强银行间债券市场发行承销规范的通知》。
6月20日,国家金融监督管理总局印发《商业银行市场风险管理办法》,自印发之日起施行。
二、金融典型案例
上市公司以“隐藏承诺”对抗限售股解禁的责任认定
执行异议案件中未提供直接权利证据的异议人不具有案外人主体资格
资管产品管理人投资决策勤勉义务的认定
资管计划份额收益权的法律性质
资管产品管理人未完全履行尽职调查义务应对投资者承担赔偿责任
非法期货交易的认定及民事责任承担
对投资者权益的保护应不受侵权者抗辩的不实事由影响
三、行政执法动态
5月-6月,中国证监会上海监管局对资管公司、期货公司、私募基金管理公司、期货经纪公司等做出行政监管措施。
5月-6月,国家金融监督管理总局及上海监管局对银行、保险、资管公司、金融租赁公司等做出行政处罚。
5月-6月,中国人民银行对保险及相关人员做出行政处罚。
01
新法新规
5月7日,证监会印发《推动公募基金高质量发展行动方案》
《行动方案》共提出25条举措,主要包括:优化基金运营模式,建立健全基金公司收入报酬与投资者回报绑定机制;完善行业考核评价制度,全面强化长周期考核与激励约束机制;大力提升公募基金权益投资规模与占比,促进行业功能发挥;促进行业高质量发展,加快建设一流投资机构;守牢风险底线,提升行业发展内在稳定性;强化监管执法,将“长牙带刺”落到实处。
http://www.csrc.gov.cn/csrc/c100028/c7555824/content.shtml
5月15日,最高人民法院、证监会联合发布《关于严格公正执法司法 服务保障资本市场高质量发展的指导意见》
《指导意见》全面总结人民法院审判执行工作以及资本市场监管执法工作实际,从总体要求、投资者保护、市场参与人规范、司法行政协同及组织实施保障等五个方面,提出了严格公正执法司法、保障资本市场改革发展的23条意见。
https://mp.weixin.qq.com/s/Zu5Qccpgn8ky5SGCF-fELQ
5月16日,证监会修改《上市公司重大资产重组管理办法》,自公布之日起施行
本次修改主要包括以下内容:一是建立重组股份对价分期支付机制。二是提高对财务状况变化、同业竞争和关联交易监管的包容度。三是新设重组简易审核程序。四是明确上市公司之间吸收合并的锁定期要求。五是鼓励私募基金参与上市公司并购重组。对私募基金投资期限与重组取得股份的锁定期实施“反向挂钩”。
http://www.csrc.gov.cn/csrc/c100028/c7558588/content.shtml
5月23日,国家金融监督管理总局就《银行保险机构资产管理产品信息披露管理办法(征求意见稿)》公开征求意见
《办法》共六章三十五条,对资产管理信托产品、理财产品、保险资管产品的信息披露行为进行了系统规范,全面覆盖产品募集、存续、终止各环节,督促机构严格履行信义义务,充分保障投资者的知情权和选择权。
https://www.nfra.gov.cn/cn/view/pages/ItemDetail.html?docId=1210902&itemId=917&generaltype=0
5月27日,上海市委金融办、上海金融监管局等六部门印发《关于开展不动产信托登记试点的通知》
《通知》明确了适用范围为上海辖内信托机构以在上海市行政区域范围内的不动产开展不动产信托业务,明确了从预登记、信托文件签订、申请登记证明文件、办理信托财产登记等不动产信托财产登记流程。《通知》明确通过中国信托登记有限责任公司进行不动产信托产品登记和不动产登记机构进行不动产信托财产登记的“双重登记”模式开展不动产信托登记试点。明确须将委托人名下的不动产通过转移登记给受托人,并由不动产登记机构在不动产权证上注记“信托财产”专项标识。
https://www.jfdaily.com.cn/wx/detail.do?id=918081
6月6日,国家金融监督管理总局就《严重失信主体名单管理的暂行规定(征求意见稿)》公开征求意见
《暂行规定》包括以下内容:一是审慎界定名单列入范围。金融机构及其从业人员等主体受到金融监管总局或其派出机构行政处罚或监管强制措施,且性质特别恶劣、情节特别严重,严重破坏市场公平竞争秩序和社会正常秩序的,依照《暂行规定》列入严重失信主体名单。二是明确对严重失信主体的管理措施。三是严格规范名单管理程序。四是建立信用修复机制。
https://www.nfra.gov.cn/cn/view/pages/ItemDetail.html?docId=1212860&itemId=917&generaltype=0
6月13日,证监会发布《期货市场程序化交易管理规定(试行)》,自2025年10月9日起实施
《管理规定》共7章37条,加强对期货市场程序化交易的全过程监管。一是明确程序化交易和高频交易的定义,并要求从事程序化交易不得影响期货交易所系统安全和正常交易秩序。二是明确程序化交易报告要求,交易者从事程序化交易前,应当报告有关信息,收到确认后方可从事程序化交易等。三是加强系统接入管理,要求期货公司、交易者的技术系统应具备相关功能并进行测试等。四是加强主机托管与席位管理,建立主机托管信息报告制度和交易席位管理制度等。五是明确交易监测与风险管理要求,要求期货公司、交易者应当加强风险防控,及时处置突发事件。六是明确监督管理安排,证监会及其派出机构依法开展行政监管,期货交易所和中国期货业协会按照业务规则开展自律管理。七是明确对相关主体的适用安排。
http://www.csrc.gov.cn/csrc/c100028/c7564353/content.shtml
6月16日,中国银行间市场交易商协会发布《关于加强银行间债券市场发行承销规范的通知》
《通知》共7条,针对低价承销费、低价包销、拼盘投资、利益输送等问题,就银行间债券市场发行承销有关事项明确自律要求。
https://www.nafmii.org.cn/ggtz/tz/202506/t20250616_322481.html
6月20日,国家金融监督管理总局印发《商业银行市场风险管理办法》,自印发之日起施行
《办法》共五章四十三条,主要包括:一是明确市场风险定义。二是强调完善市场风险治理架构。三是细化市场风险管理要求。
https://www.nfra.gov.cn/cn/view/pages/ItemDetail.html?docId=1214421&itemId=917
02
金融典型案例
1. 上市公司以“隐藏承诺”对抗限售股解禁的责任认定——东某证券股份有限公司诉皇某集团股份有限公司损害股东利益责任纠纷案
裁判要旨:上市公司股票限制出售存在种种原因,其中之一是为了防止相关持股主体利用信息不对称等获取短期利益,损害上市公司及其他股东利益,冲击股票市场稳定。在限售股相关承诺已完成的情况下,受让人针对其在司法执行程序中取得的股票,要求上市公司配合办理解除限售手续,上市公司举示未曾公开的隐藏承诺进行对抗的,应当判令上市公司配合办理解禁并赔偿损失。
案号:(2020)沪74民初3479号、(2021)沪民终514号
https://mp.weixin.qq.com/s/kGGGd51gQYWDSPfT8AXQyw
2. 执行异议案件中未提供直接权利证据的异议人不具有案外人主体资格——李某明与中某信托公司等执行异议案
裁判要旨:为避免不当异议阻却执行,实现案外人和申请执行人的权利平衡,应对异议人所主张的案外人身份进行审查。以登记作为权利公示外观的执行标的登记在被执行人名下,如异议人未能提供初步证据证明其对执行标的享有直接的合法权利,则不应认定其具有民事诉讼法第二百三十八条规定的案外人身份,应适用《最高人民法院关于人民法院办理执行异议和复议案件若干问题的规定》第二条裁定驳回其异议申请。异议人如不服可向上级法院申请复议,不应通过执行异议之诉进行救济。
案号:(2022)沪74执异80号
https://mp.weixin.qq.com/s/OuFhpDDj6VKQWMoaUVXstw
3. 资管产品管理人投资决策勤勉义务的认定——福建某农村商业银行股份有限公司诉某泰证券(上海)资产管理有限公司合同纠纷案
裁判要旨:资管产品管理人在投资决策中是否尽到勤勉义务,应当以管理人是否尽到善良管理人应当尽到的谨慎勤勉为标准进行衡量。勤勉义务的具体内容和标准,以监管规定及行业标准为参照,结合具体投资进行认定。管理人投资决策的合理性的认定,应当在尊重商业判断的基础上,根据投资时可以获得的信息,以是否存在过错为标准,结合资管计划其他投资情况、市场同类投资情况、争议事件的市场反应等因素综合判断
案号:(2020)沪74民初3701号
https://mp.weixin.qq.com/s/ckXQGqlM-TUV61TfcOjuXw
4. 资管计划份额收益权的法律性质——某银证券资产管理有限公司诉某东证券资产管理有限公司合同纠纷案
裁判要旨:资管计划份额收益权是以资管计划份额为基础,通过合同关系创设的一种新的债权债务关系。法院依据登记权属对资管计划份额进行冻结,受让取得的资管计划份额收益权不能排除该保全措施。收益权的权利实现可通过在资管计划份额处置的执行阶段申请分配,以及通过执行分配方案异议程序予以解决。
https://mp.weixin.qq.com/s/BYZQ1q-jykjzJPum556vAg
5. 资管产品管理人未完全履行尽职调查义务应对投资者承担赔偿责任——某投资者与某基金公司合同纠纷案
2017年4月,某投资者,某基金公司作为管理人,某银行作为基金托管人签订《某基金合同》。某投资者按照合同约定向基金募集专用账户转入100万元。后由于投资标的公司违约,某基金公司未能如期对某投资者的基金份额进行兑付。某投资者认为系因某基金公司在尽职调查中未尽到审慎义务,要求赔偿损失。
资管类纠纷审理中管理人责任认定尚无明确、统一的标准。本案中,法院经审理认为,某基金公司在尽职调查过程中仅对投放情况进行了调查,未向投资标的公司、下游合作公司调查核实合作协议的履行情况,存在疏漏,属于未尽谨慎勤勉义务情形。另外,投资标的公司向某私募基金公司提供了应收账款质押,但根据另案生效判决查明,存在在先的应收账款质押登记,由此导致某基金公司不能对投资标的公司的应收账款行使优先受偿权。
综合以上两点,法院认定某基金公司在尽职调查中未尽到谨慎勤勉义务。综合考虑某基金公司的过错程度、与投资者损失之间的因果关系等因素,判决某基金公司对投资者损失承担40%的赔偿责任。损失赔偿范围包括投资本金及资金占用损失。某基金公司向某投资者承担赔偿责任后,某投资者在案涉某基金后续清算中享有的权利,在赔偿金额范围内由某基金公司继受。
https://mp.weixin.qq.com/s/hIikmZVP8oZ6DT5Wuh_jYA
6. 非法期货交易的认定及民事责任承担——林某平诉上海某交易中心委托理财合同纠纷案
裁判要旨:认定现货交易平台非法组织期货交易活动应采取目的要件和形式要件相结合的方式。目的要件指允许交易者以对冲平仓方式了结交易,不以实物交收为目的或者不必实物交割。形式要件指交易对象为标准化合约,交易方式为集中交易。交易平台制定交易规则.组织非法期货交易,应对交易者的损失承担主要责任。交易者自身因未尽到审慎选择投资平台的注意义务,存在一定过错,对损失承担次要责任。
案号:(2019)沪0105民初12204号、(2021)沪74民终206号
https://rmfyalk.court.gov.cn/view/content.html?id=fR89BURNAzA23uaGNNtkpyqBP3oIUDieQoC6EVdcl3o%253D&lib=ck
7. 对投资者权益的保护应不受侵权者抗辩的不实事由影响——某投资者与某股份公司证券虚假陈述责任纠纷案
某股份公司未及时且未按规定披露相关担保事项。证监会认定:某股份公司作为保证人为某有限公司的履约义务提供担保,担保方式为不可撤销的连带责任保证,对于担保事项,某股份公司未及时予以披露,也未在年度报告和半年度报告中披露。某投资者在上述虚假行为实施后至揭露前购买该公司股票,因上述虚假陈述行为造成其持有的该公司股票价值贬损,故要求某股份公司赔偿其投资损失。法院经过审理认定担保合同具有完整的形式外观,且经过了必要的审批程序,应当认为公司对担保合同的订立知情。虽然上市公司对合同效力提出异议,但是有关担保效力的争议不影响上市公司信息披露义务的责任认定,上市公司应当因虚假陈述行为承担相应的赔偿责任,从而保护投资者最大可能地获取真实、准确、完整的公开披露信息并公平参与市场交易。
https://mp.weixin.qq.com/s/dUd84vEJr7hmxnjJA317XQ
03
行政执法动态
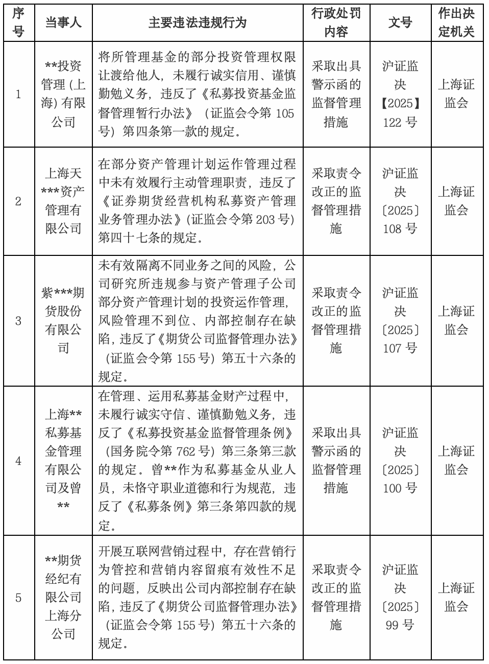
5月-6月,中国证监会上海监管局公布的部分行政处罚情况如下:
http://www.csrc.gov.cn/csrc/c101971/zfxxgk_zdgk.shtml
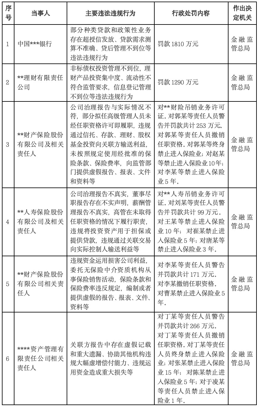
5月-6月,国家金融监督管理总局及上海监管局公布的部分行政处罚情况如下:
https://www.nfra.gov.cn/cn/view/pages/ItemList.html?itemPId=923&itemId=931&itemUrl=zhengwuxinxi/xingzhengchufa.html&itemName=%E8%A1%8C%E6%94%BF%E5%A4%84%E7%BD%9A
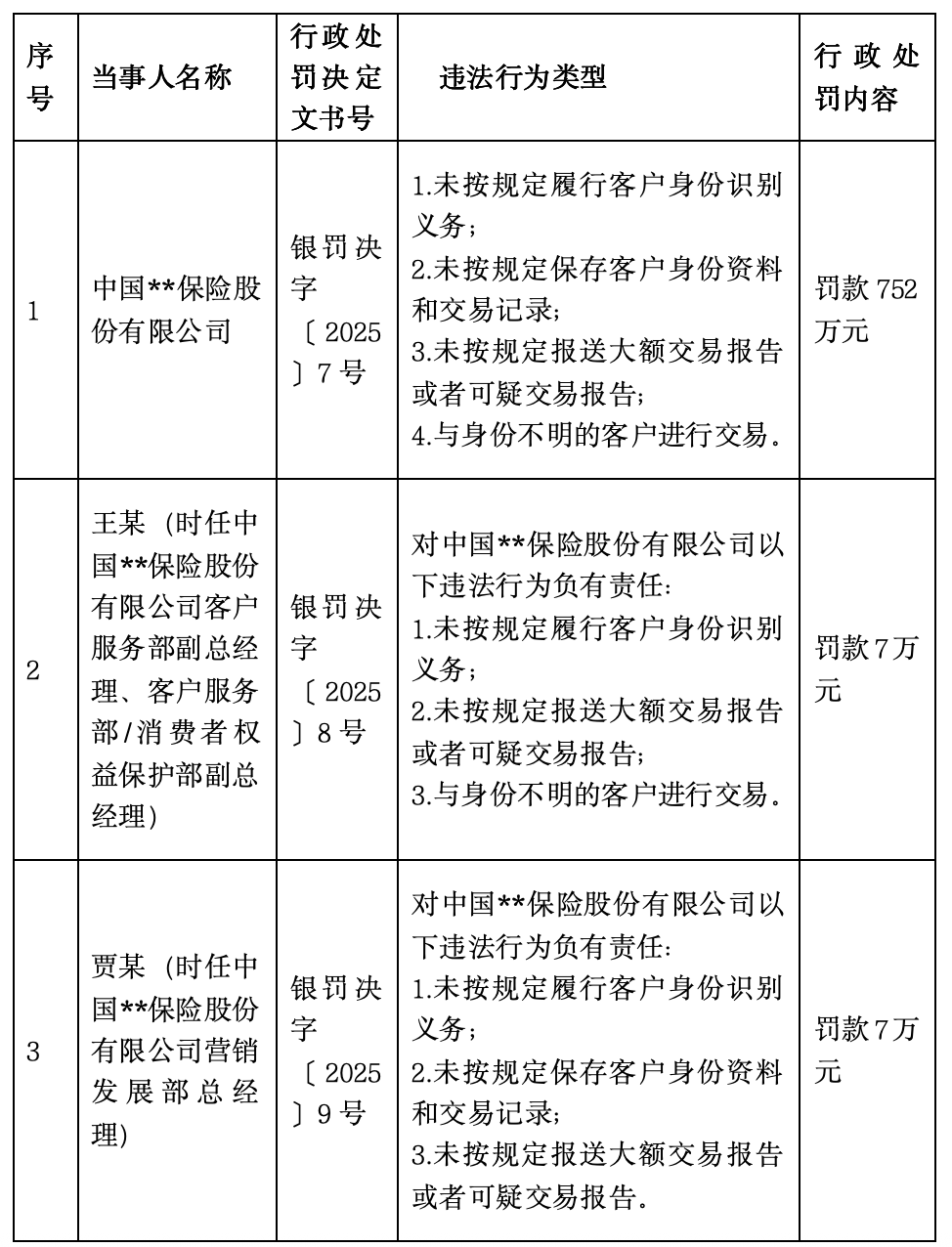
5月-6月,中国人民银行公布行政处罚情况如下:
http://www.pbc.gov.cn/zhengwugongkai/4081330/4081344/4081407/4081705/5741681/index.html
免责声明
本文中的信息、意见等仅供读者参考之用,本文任何内容(包括点评)均不构成任何形式的法律意见或建议,在任何时候均不构成对任何人的个人推荐或建议,读者应对本文中的信息和意见进行独立评估,自主审慎做出决策并承担风险。定达律所及其关联人员均不承担任何责任。


